GM Service Manual Online
For 1990-2009 cars only

Tools Required

J 39400-A Halogen Leak Detector

Removal Procedure

  1. Recover the refrigerant. Refer to Refrigerant Recovery and Recharging .
  2. Disconnect the negative battery cable. Refer to Battery Negative Cable Disconnection and Connection .
  3. Remove the accessory drive belt from the compressor pulley. Refer to Drive Belt Replacement for the 3.4L engine.
  4. Raise and support the vehicle. Refer to Lifting and Jacking the Vehicle .

  5. Object Number: 1646734  Size: SH
  6. Remove the compressor hose nut from the compressor.
  7. Remove the compressor hose from the compressor.
  8. Disconnect the electrical connector from the compressor.
  9. Remove and discard the seal washers from the compressor. Refer to Sealing Washer Replacement .
  10. Install a shipping cap on the compressor hose to prevent moisture/contamination.

  11. Object Number: 1646733  Size: SH
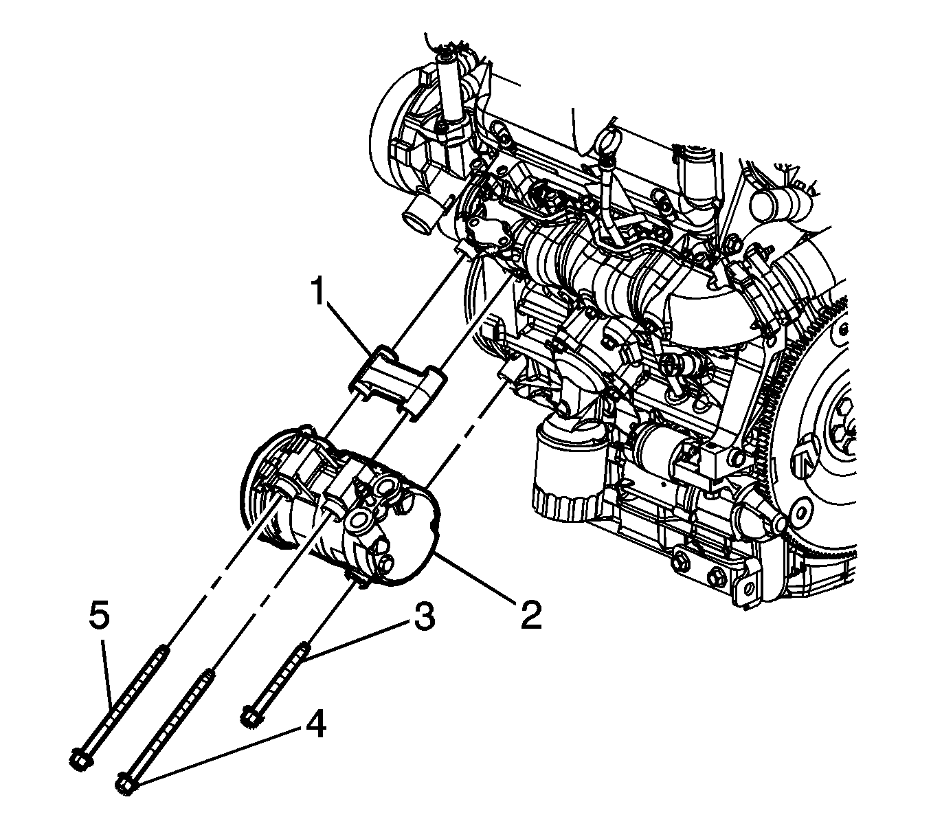
  12. Install shipping cap to the compressor (2) prior to removal to prevent spillage of oil and contamination.
  13. Remove the compressor bolts (3,4,5) from the compressor.
  14. Remove the spacer bracket (1) from the compressor.
  15. Remove the compressor (2) from the vehicle.
  16. If replacing the compressor (2), balance the oil. Refer to Air Conditioning Compressor Oil Balancing .

Installation Procedure


    Object Number: 1646733  Size: SH
  1. Add the proper amount of polyalkylene glycol (PAG) oil to the compressor (2). Refer to Refrigerant System Capacities .
  2. Install caps on compressor (2) to prevent spillage during installation.
  3. Install the compressor (2) to the vehicle.
  4. Install the spacer bracket (1) between the engine and the compressor (2).
  5. Notice: Use the correct fastener in the correct location. Replacement fasteners must be the correct part number for that application. Fasteners requiring replacement or fasteners requiring the use of thread locking compound or sealant are identified in the service procedure. Do not use paints, lubricants, or corrosion inhibitors on fasteners or fastener joint surfaces unless specified. These coatings affect fastener torque and joint clamping force and may damage the fastener. Use the correct tightening sequence and specifications when installing fasteners in order to avoid damage to parts and systems.

  6. Install the compressor bolts to the compressor (2). Tighten the bolts in sequence.
  7. Tighten

    1. Tighten the bolt (5) to 50 N·m (37 lb ft).
    2. Tighten the bolt (3) to 50 N·m (37 lb ft).
    3. Tighten the bolt (4) to 50 N·m (37 lb ft).
  8. Remove the shipping cap from the compressor (2) and the compressor hose.
  9. Connect the electrical connector to the compressor (2).

  10. Object Number: 1646734  Size: SH
  11. Install new seal washers to the compressor. Refer to Sealing Washer Replacement .
  12. Install compressor hose to the compressor.
  13. Notice: The compressor hose must maintain a minimum clearance of 20 mm (0.8 in) from the exhaust gas recirculation (EGR) pipe. If this minimum clearance is not maintained, damage to the compressor hose may result.

  14. Position the compressor hose to the compressor and tighten the nut.
  15. Tighten
    Tighten the nut to 22 N·m (16 lb ft).

  16. Lower the vehicle. Refer to Lifting and Jacking the Vehicle .
  17. Install the accessory drive belt to the compressor pulley. Refer to Drive Belt Replacement for the 3.4L engine.
  18. Connect the negative battery cable. Refer to Battery Negative Cable Disconnection and Connection .
  19. Recharge the A/C system. Refer to Refrigerant Recovery and Recharging .
  20. Test the affected A/C joints for leaks using J 39400-A .