GM Service Manual Online
For 1990-2009 cars only

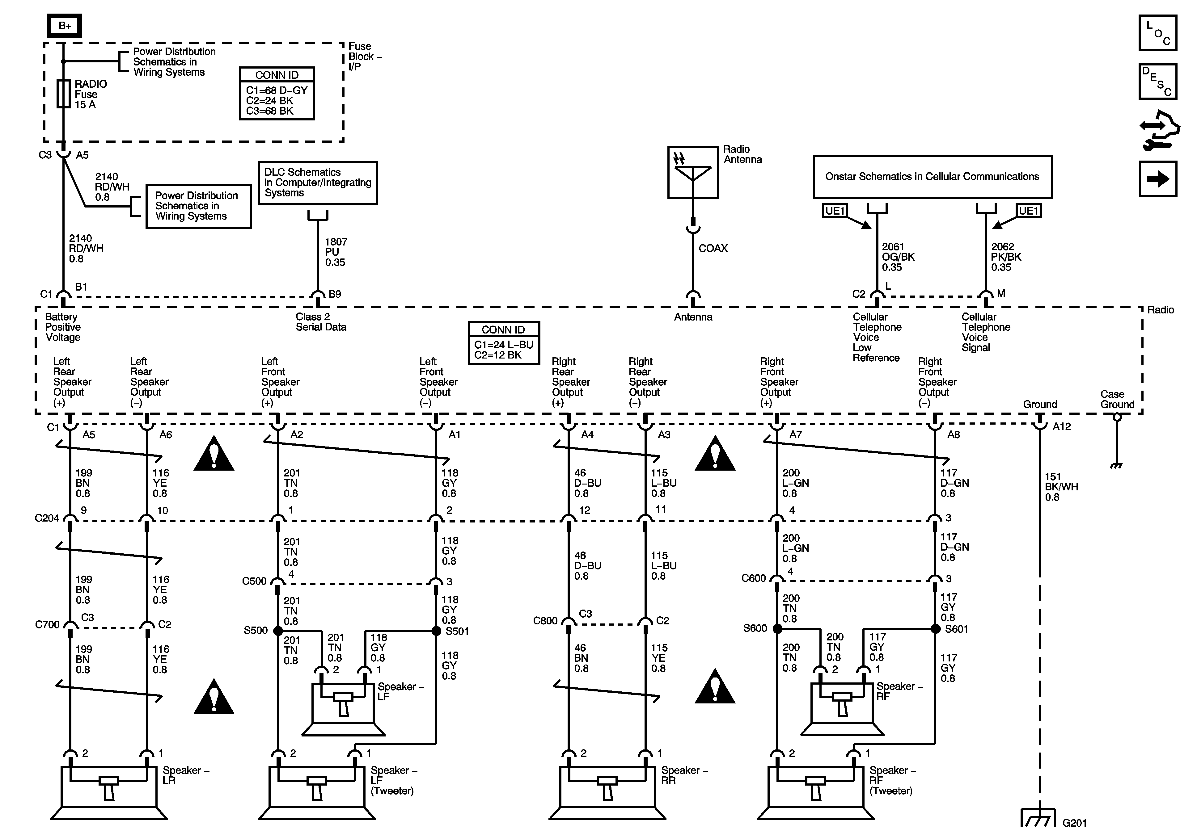
Radio/Audio System Schematics U1C

Figure 1:

Power, Ground, Speakers


Object Number: 1625608  Size: FS
Master Electrical Component List
Radio/Audio System Description and Operation
Control Module References
Redundant Steering Wheel Radio Controls - Chevrolet
POWER SEATS CB, LH HDLP, RH HDLP, HTD SEATS, BRAKE, PREMAUD AND BATT FEED FUSES
RADIO, BCM/CLSTR, INT LTS/ONSTAR, PARK, HZRD and LOCK/MIRROR Fuses
Data Link Communication (DLC) Schematic
Onstar Schematic
Entertainment Schematic Icons
Entertainment Schematic Icons
Entertainment Schematic Icons
Entertainment Schematic Icons
G201
Figure 2:

Redundant Steering Wheel Controls - Pontiac


Object Number: 1655349  Size: FS
Master Electrical Component List
Radio/Audio System Description and Operation
Control Module References
Redundant Steering Wheel Radio Controls - Chevrolet
Power, Ground, Speakers
Entertainment Schematic Icons
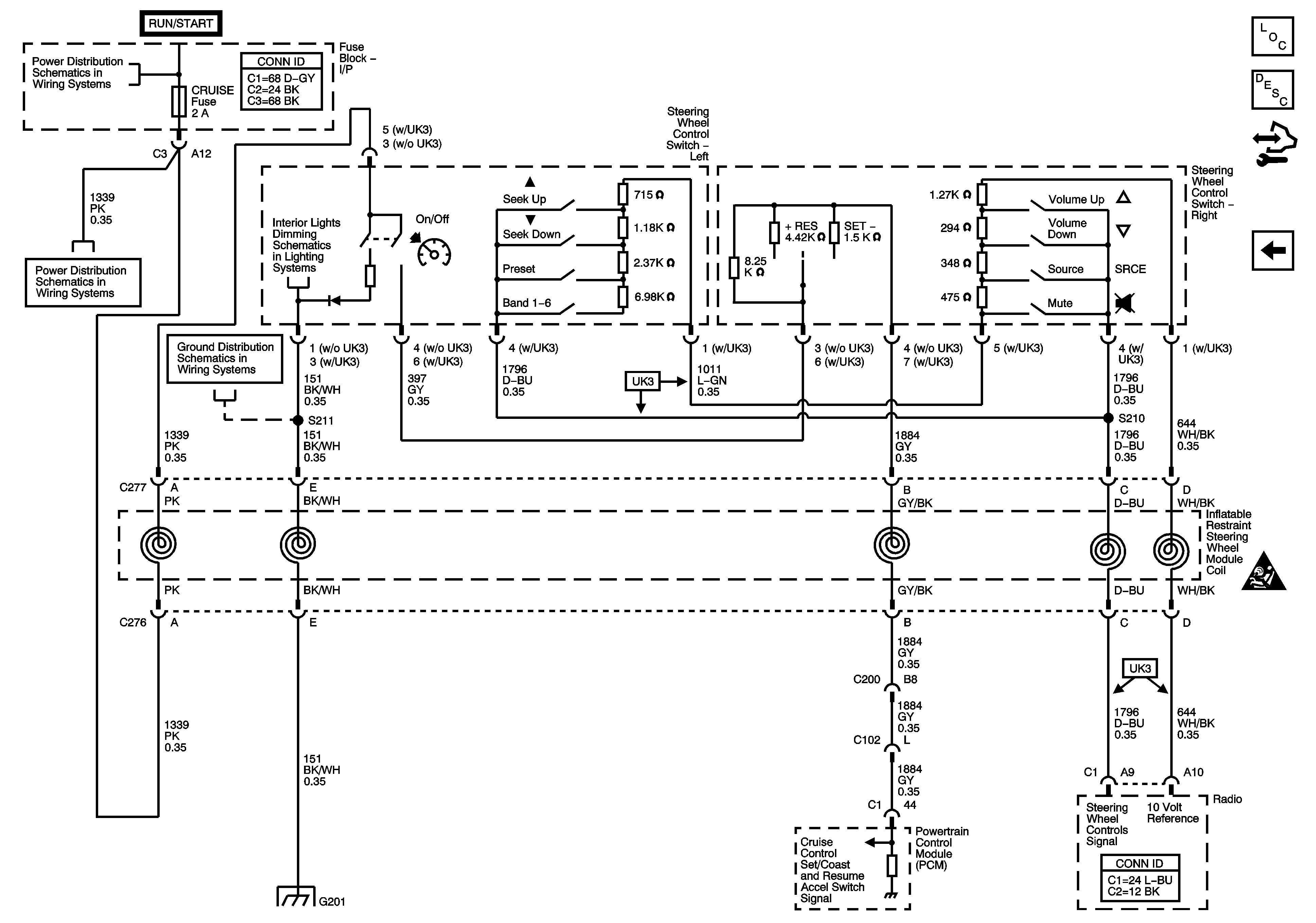
Figure 3:

Redundant Steering Wheel Controls - Chevrolet


Object Number: 1625619  Size: FS
Master Electrical Component List
Radio/Audio System Description and Operation
Control Module References
Redundant Steering Wheel Radio Controls - Pontiac
IGN FUSE, Ignition Switch and Ignition Circuits
IGN 1, BCM(IGN), AIR BAG, EPS and CRUISE Fuses
G201
G201
Entertainment Schematic Icons

Radio/Audio System Schematics U65

Figure 1:

Power, Ground, Amplifier Inputs


Object Number: 1625612  Size: FS
Master Electrical Component List
Radio/Audio System Description and Operation
Control Module References
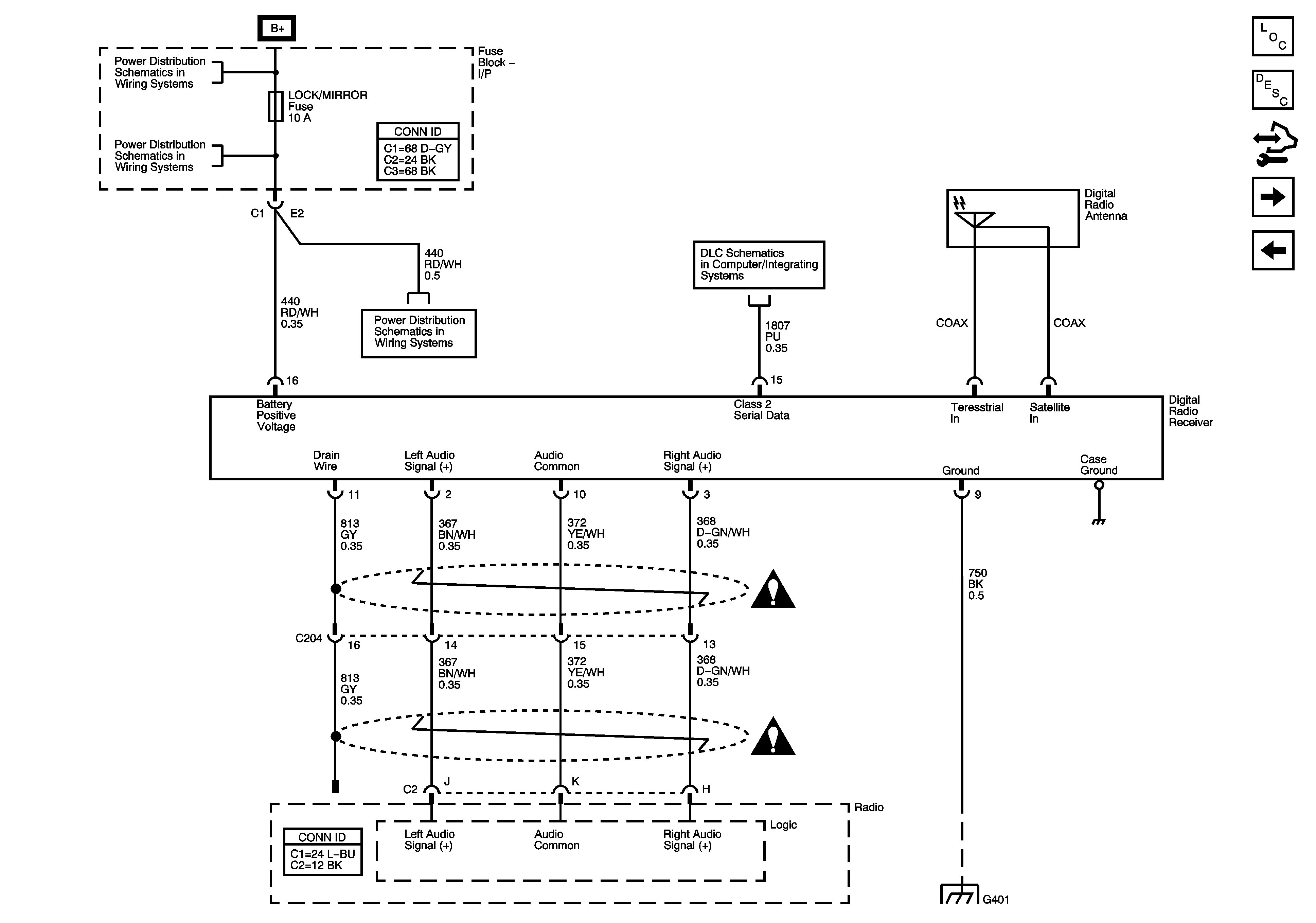
Digital Radio Receiver - U2K
B+ Bus and EPS Fuse
POWER SEATS CB, LH HDLP, RH HDLP, HTD SEATS, BRAKE, PREMAUD AND BATT FEED FUSES
Data Link Communication (DLC) Schematic
Onstar Schematic
Entertainment Schematic Icons
Entertainment Schematic Icons
Entertainment Schematic Icons
Entertainment Schematic Icons
G401 and G403
G201
Figure 2:

Digital Radio Receiver - U2K


Object Number: 1625614  Size: FS
Master Electrical Component List
Radio/Audio System Description and Operation
Control Module References
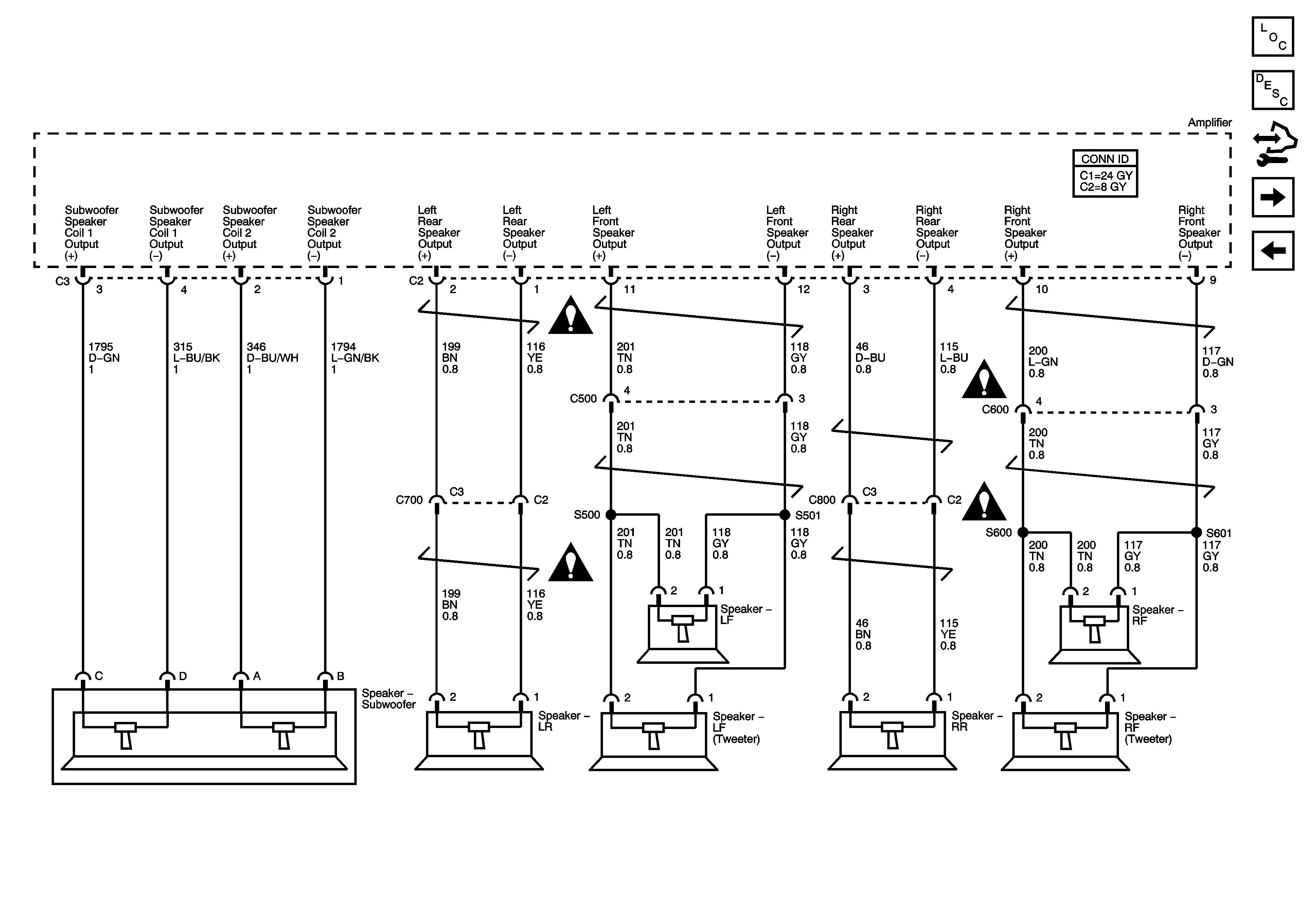
Speakers
Power, Ground, Amplifier Inputs
POWER SEATS CB, LH HDLP, RH HDLP, HTD SEATS, BRAKE, PREMAUD AND BATT FEED FUSES
RADIO, BCM/CLSTR, INT LTS/ONSTAR, PARK, HZRD and LOCK/MIRROR Fuses
RADIO, BCM/CLSTR, INT LTS/ONSTAR, PARK, HZRD and LOCK/MIRROR Fuses
Data Link Communication (DLC) Schematic
Entertainment Schematic Icons
Entertainment Schematic Icons
G401 and G403
Figure 3:

Speakers


Object Number: 1625617  Size: FS
Master Electrical Component List
Radio/Audio System Description and Operation
Control Module References
Redundant Steering Wheel Radio Controls - Pontiac
Digital Radio Receiver - U2K
Entertainment Schematic Icons
Entertainment Schematic Icons
Entertainment Schematic Icons
Entertainment Schematic Icons
Figure 4:

Redundant Steering Wheel Controls - Pontiac


Object Number: 1655349  Size: FS
Master Electrical Component List
Radio/Audio System Description and Operation
Control Module References
Redundant Steering Wheel Radio Controls - Chevrolet
Speakers
Entertainment Schematic Icons
Figure 5:

Redundant Steering Wheel Controls - Chevrolet


Object Number: 1625619  Size: FS
Master Electrical Component List
Radio/Audio System Description and Operation
Control Module References
Redundant Steering Wheel Radio Controls - Pontiac
IGN FUSE, Ignition Switch and Ignition Circuits
IGN 1, BCM(IGN), AIR BAG, EPS and CRUISE Fuses
G201
Interior Lights Dimming Schematic
Entertainment Schematic Icons
G201