GM Service Manual Online
For 1990-2009 cars only
Figure 1:

Power, Ground


Object Number: 1380898  Size: FS
Master Electrical Component List
ABS Description and Operation
Control Module References
Indicators, TC Switch
IGN FUSE, Ignition Switch and Ignition Circuits
B+ Bus and EPS Fuse
Figure 2:

Indicators, TC Switch


Object Number: 1625861  Size: FS
Master Electrical Component List
ABS Description and Operation
Control Module References
Wheel Speed Sensors
Power, Ground
B+ Bus and EPS Fuse
Stop Lamps
G203 and G205
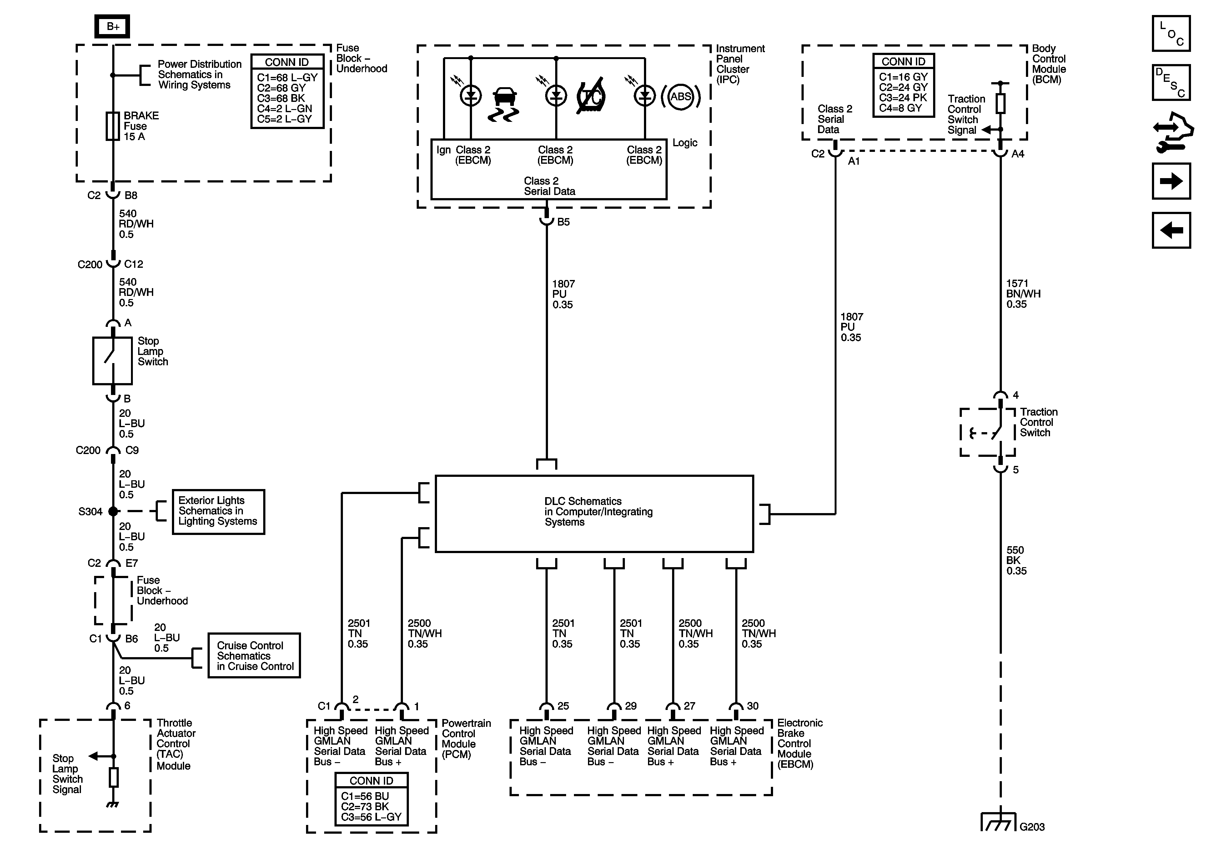
Figure 3:

Wheel Speed Sensors


Object Number: 1380900  Size: FS
Master Electrical Component List
ABS Description and Operation
Control Module References
Indicators, TC Switch
Antilock Brake System Schematic Icons
Antilock Brake System Schematic Icons
Antilock Brake System Schematic Icons
Antilock Brake System Schematic Icons