GM Service Manual Online
For 1990-2009 cars only
Makes
🢒
Pontiac
🢒
2003
🢒
Vibe - FWD
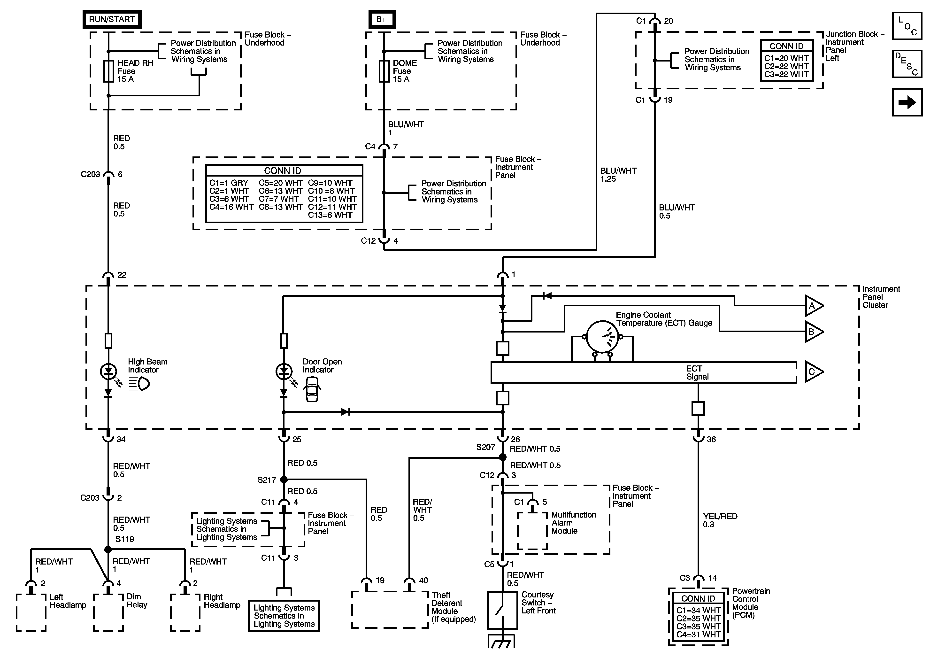
🢒 High Beam, Door Open Indicators and ECT Gauge
High Beam, Door Open Indicators and ECT Gauge
High Beam, Door Open Indicators and Engine Coolant Temperature (ECT) Gauge
Master Electrical Component List
Fuel Gauge, Seat Belt, Low Fuel Indicators and Seat Belt Buzzer
H-MAIN, ALT-S, EFI and HAZ Fuses
HORN, DOME, MAIN and AMP Fuses
HORN, DOME, MAIN and AMP Fuses
HORN, DOME, MAIN and AMP Fuses