GM Service Manual Online
For 1990-2009 cars only
Makes
🢒
Pontiac
🢒
2005
🢒
Vibe - FWD
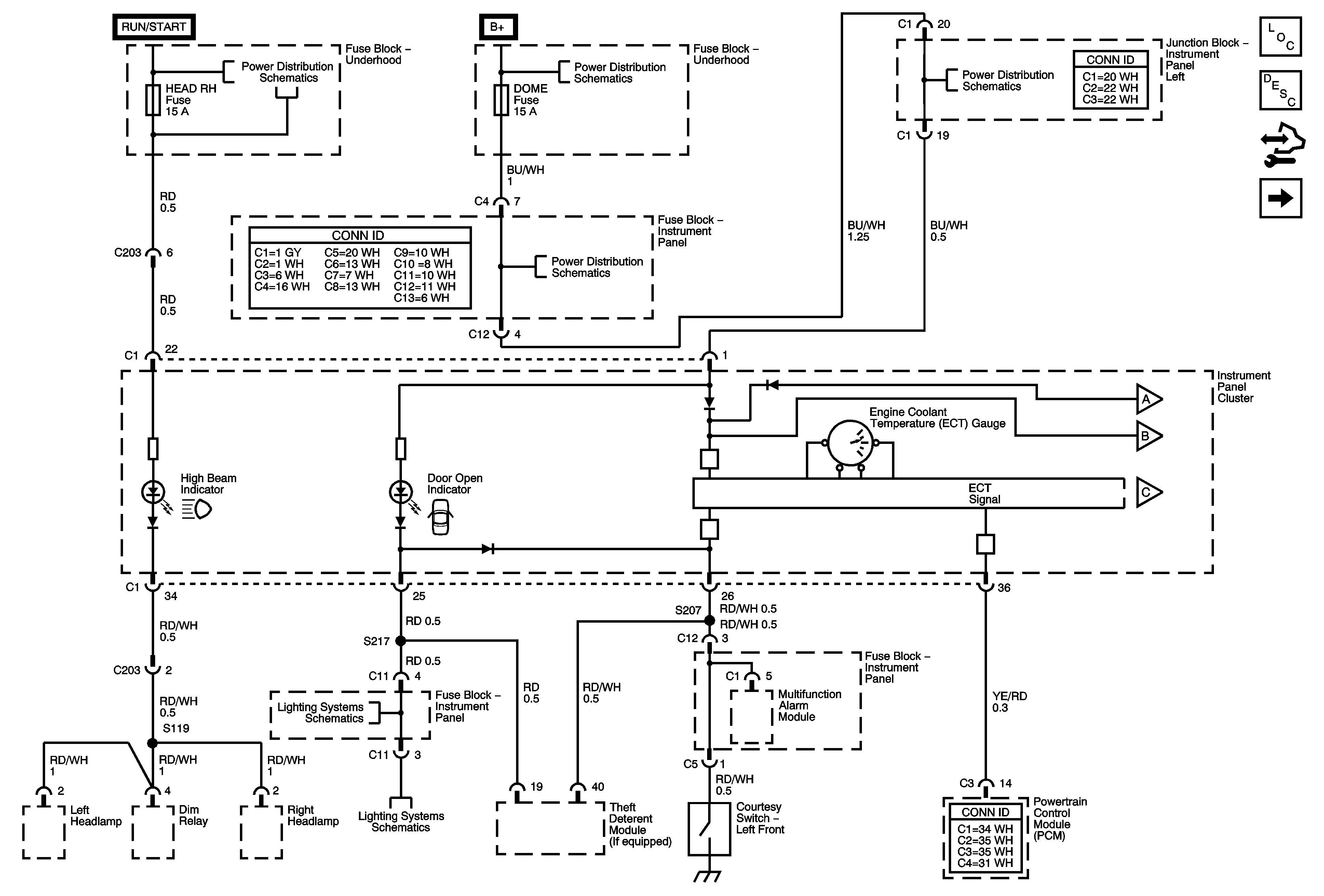
🢒 High Beam Door Open, ECT Indicators
High Beam Door Open, ECT Indicators
High Beam Door Open, Engine Coolant Temperature (ECT) Indicators
Master Electrical Component List
Instrument Cluster Description and Operation
Control Module References
Fuel Gage, Seat Belt, Low Fuel, Passenger Seat Belt Indicators
Air Pump, ETCS, Head, Alt S, EFI, Hazard EFT 2 Fuses
Air Pump, ETCS, Head, Alt S, EFI, Hazard EFT 2 Fuses
Air Pump, ETCS, Head, Alt S, EFI, Hazard EFT 2 Fuses
Air Pump, ETCS, Head, Alt S, EFI, Hazard EFT 2 Fuses
Dome/Courtesy Lamp Switches
Dome/Courtesy Lamp Switches