GM Service Manual Online
For 1990-2009 cars only
Makes
🢒
Pontiac
🢒
2006
🢒
Wave
🢒
Body
🢒
Doors
🢒 Outside Rearview Mirror Schematics
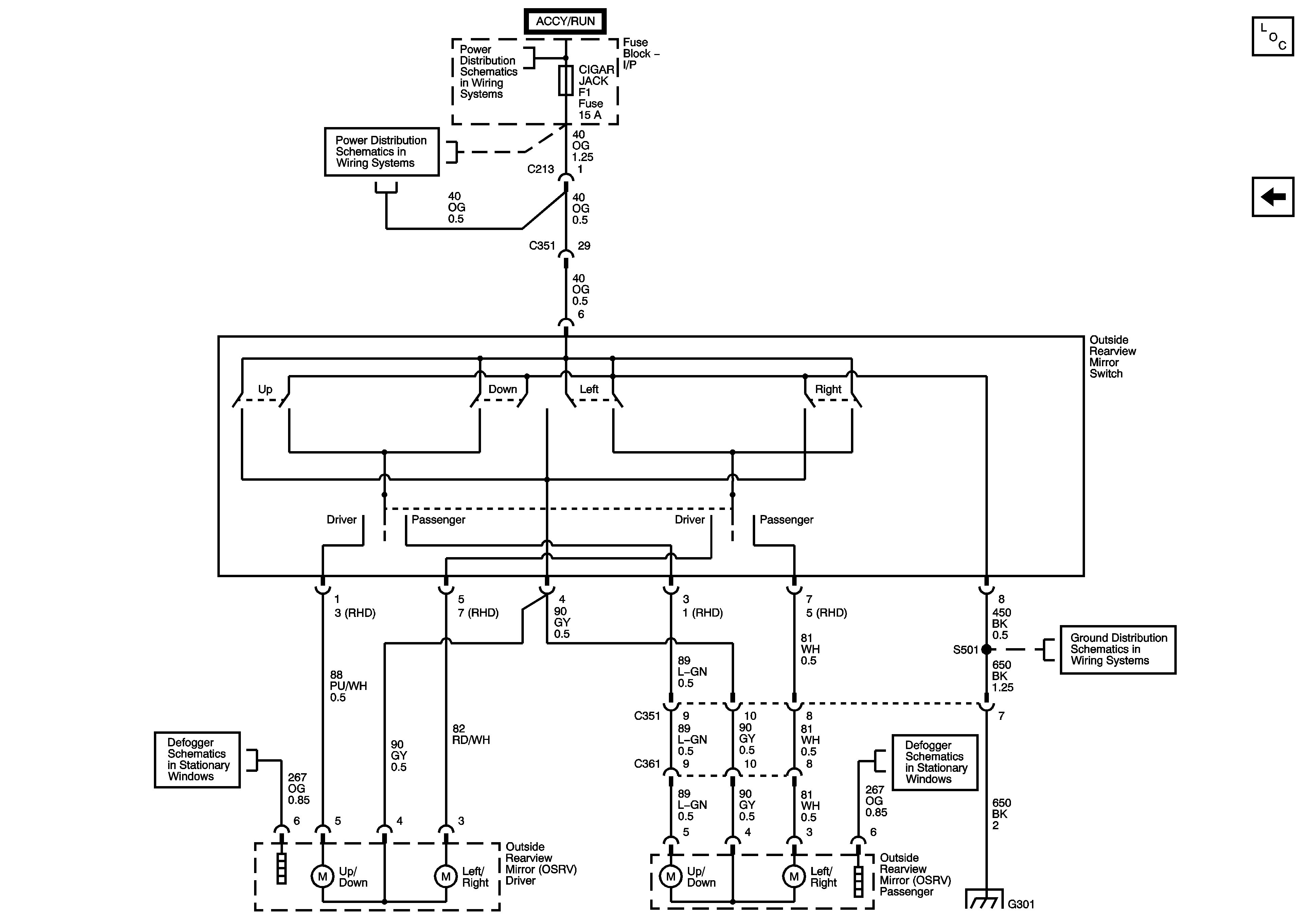
Figure
1:
Pass only
Master Electrical Component List
Outside Mirrors - Dual
Power Distribution - Battery Feed
Power Distribution - Battery Feed
06 S Car Aveo Figure for Graphic 1680401
Ground Distribution - G301
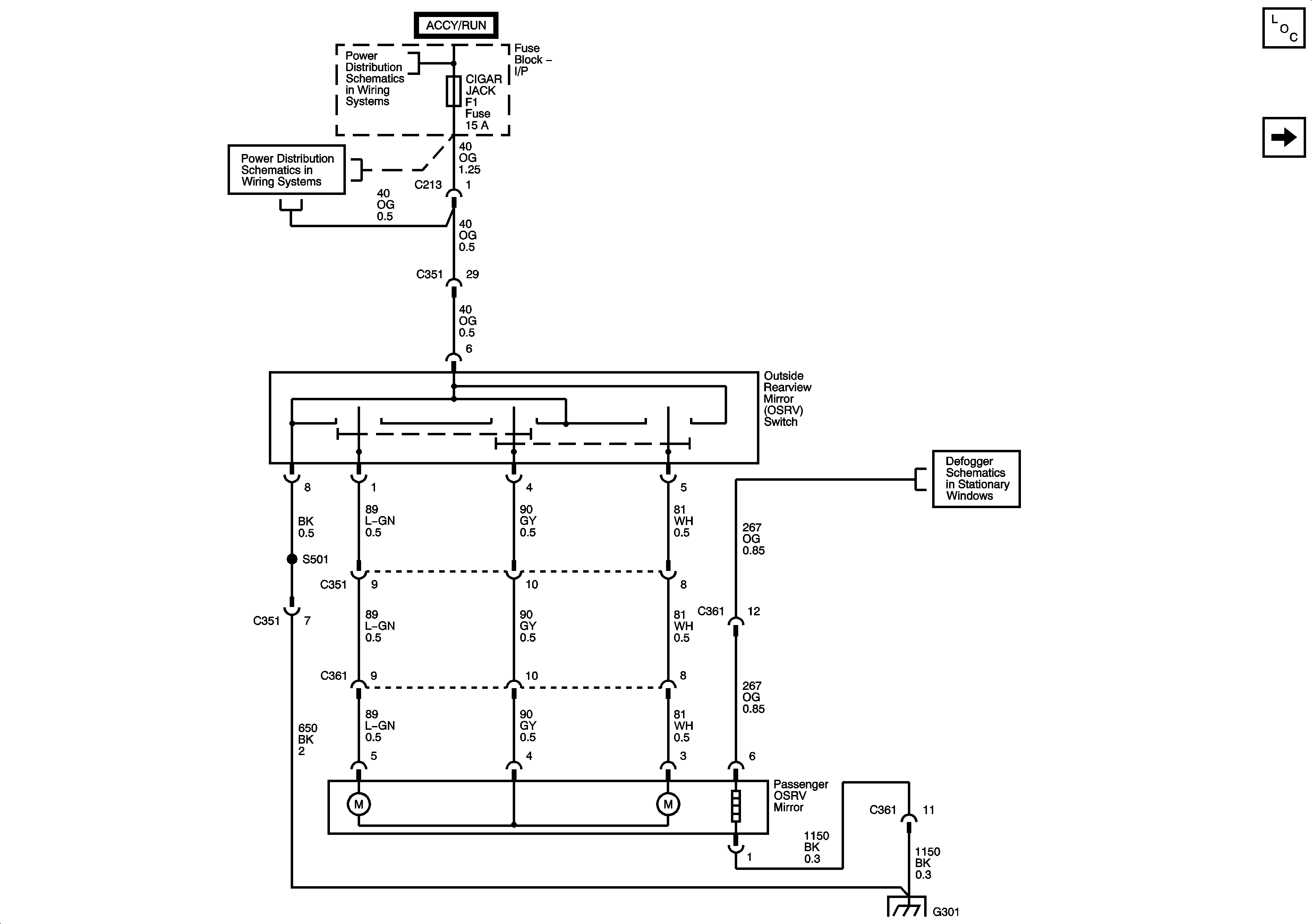
Figure
2:
Dual
Master Electrical Component List
Outside Mirror - Pass only
Power Distribution - Battery Feed
Power Distribution - Battery Feed
Ground Distribution - G101, G102, G105
06 S Car Aveo Figure for Graphic 1680401
06 S Car Aveo Figure for Graphic 1680401
Ground Distribution - G301