GM Service Manual Online
For 1990-2009 cars only
Figure 1:

Power and Ground


Object Number: 1680266  Size: FS
Master Electrical Component List
Auto Transaxle Stop Lamp Switch and Trans Valves
Power Distribution - Battery Feed
Power Distribution - Battery Feed
Power Distribution - Battery Feed
Power Distribution - Battery Feed
Power Distribution - Battery Feed
Ground Distribution - G101, G102, G105
Ground Distribution - G101, G102, G105
06 S Car Aveo Figure for Graphic 1680290
Ground Distribution - G202 1of3
Ground Distribution - G102 cont.
Figure 2:

Stop Lamp Switch and Transaxle valves


Object Number: 1680270  Size: FS
Master Electrical Component List
Auto Transaxle VSS
Auto Transaxle Power and Ground
Power Distribution - Battery Feed
Interior Lts - Lamp Control Module
06 S Car Figure for Graphic 1456585
Figure 3:

VSS


Object Number: 1456610  Size: FS
Master Electrical Component List
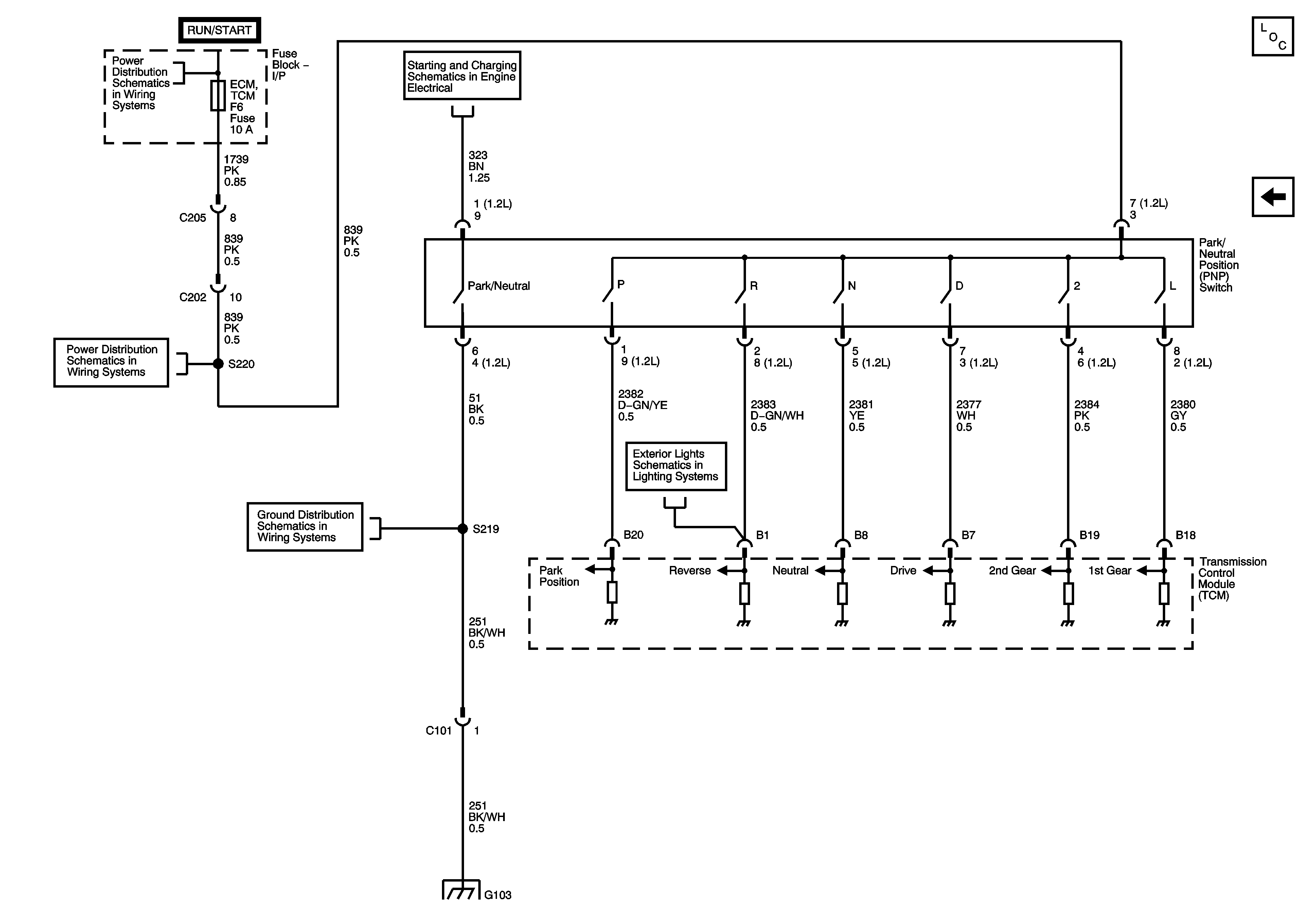
Auto Transaxle PNP Switch
Auto Transaxle Stop Lamp Switch and Trans Valves
Power Distribution - Battery Feed
Power Distribution - Battery Feed
Ground Distribution - G101, G102, G105
Ground Distribution - G103 - 1.2L
Figure 4:

PNP Switch


Object Number: 1630195  Size: FS
Master Electrical Component List
Auto Transaxle VSS
Power Distribution - Battery Feed
HVAC Systems - Manual - Blower Controls
Power Distribution - Battery Feed
Ground Distribution - G101, G102, G105
Exterior Lts - Park Lamps
Ground Distribution - G103 - 1.2L