GM Service Manual Online
For 1990-2009 cars only
Figure 1:

BCM Module Power and Ground


Object Number: 1928404  Size: FS
Master Electrical Component List
Body Control System Description and Operation
Control Module References
BCM Controlled/Monitored Subsystem References - 1 of 3
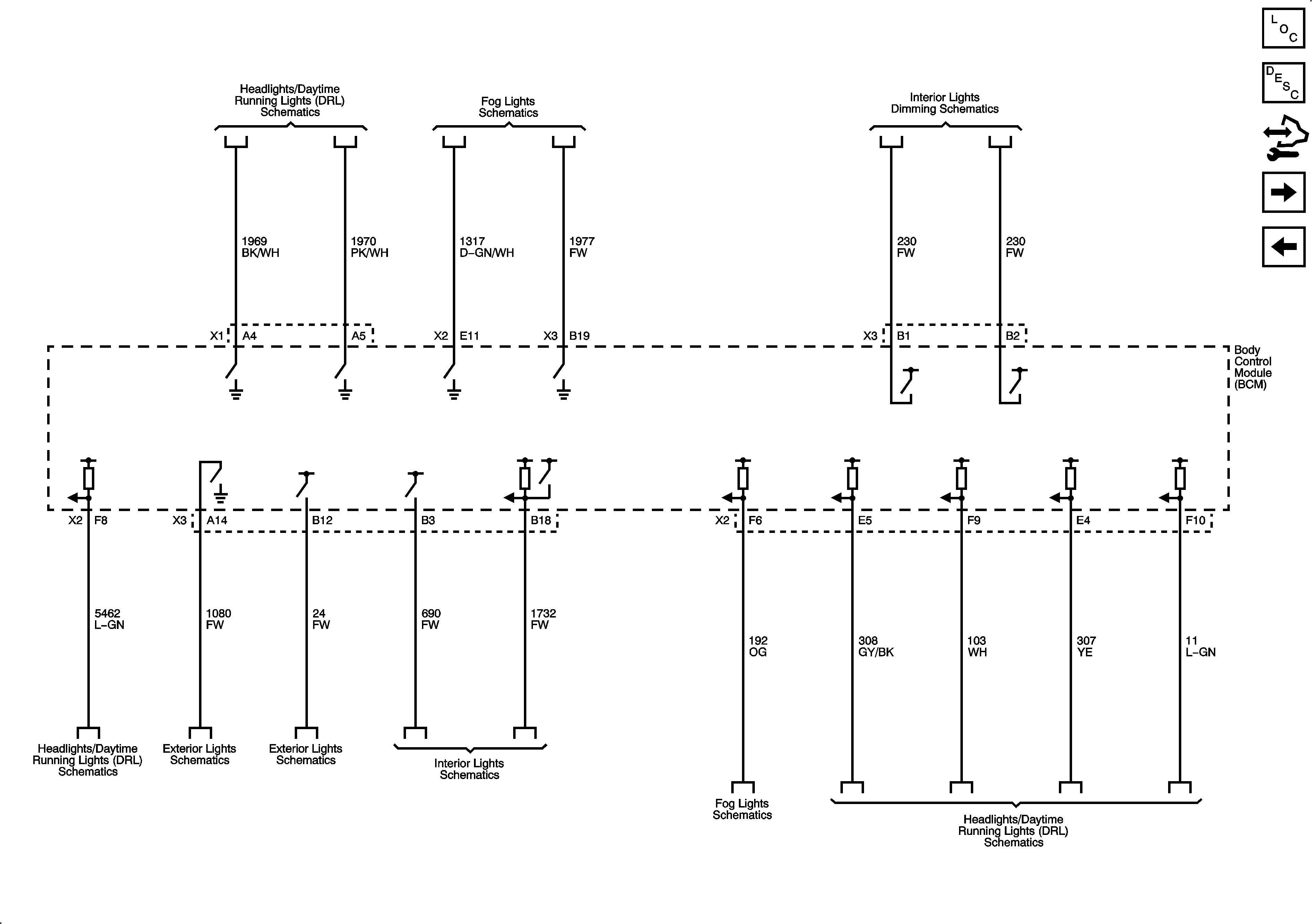
Figure 2:

BCM Controlled/Monitored Subsystem References - 1 of 3


Object Number: 1928445  Size: FS
Master Electrical Component List
Body Control System Description and Operation
Control Module References
BCM Controlled/Monitored Subsystem References - 2 of 3
BCM Module Power and Ground
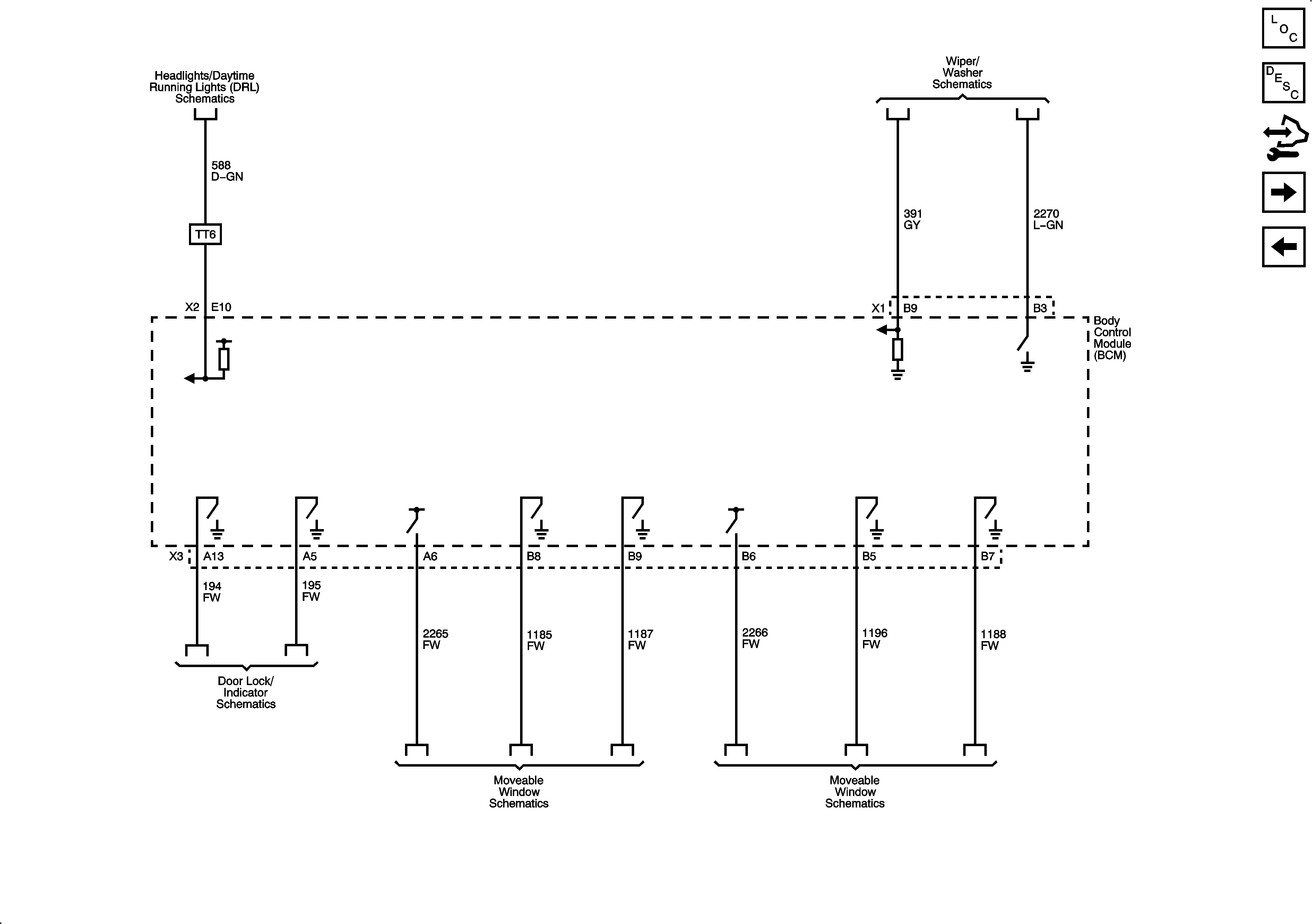
Figure 3:

BCM Controlled/Monitored Subsystem References - 2 of 3


Object Number: 1928477  Size: FS
Master Electrical Component List
Body Control System Description and Operation
Control Module References
BCM Controlled/Monitored Subsystem References - 3 of 3
BCM Controlled/Monitored Subsystem References - 1 of 3
Figure 4:

BCM Controlled/Monitored Subsystem References - 3 of 3


Object Number: 1928504  Size: FS
Master Electrical Component List
Body Control System Description and Operation
Control Module References
BCM Controlled/Monitored Subsystem References - 2 of 3