GM Service Manual Online
For 1990-2009 cars only
Figure 1:

Park Lamp Relay


Object Number: 2081505  Size: FS
Figure 2:

Marker and Front Park Lamps


Object Number: 2081507  Size: FS
Figure 3:

Rear Park, Marker, and License Lamps


Object Number: 2081510  Size: FS
Figure 4:

Stop Lamps


Object Number: 2081512  Size: FS
Figure 5:

Turn Signal Lamps Controls


Object Number: 2081514  Size: FS
Figure 6:

Left Turn Signals


Object Number: 2081515  Size: FS
Figure 7:

Right Turn Signals


Object Number: 2081518  Size: FS
Figure 8:

Backup Lamps


Object Number: 2081528  Size: FS
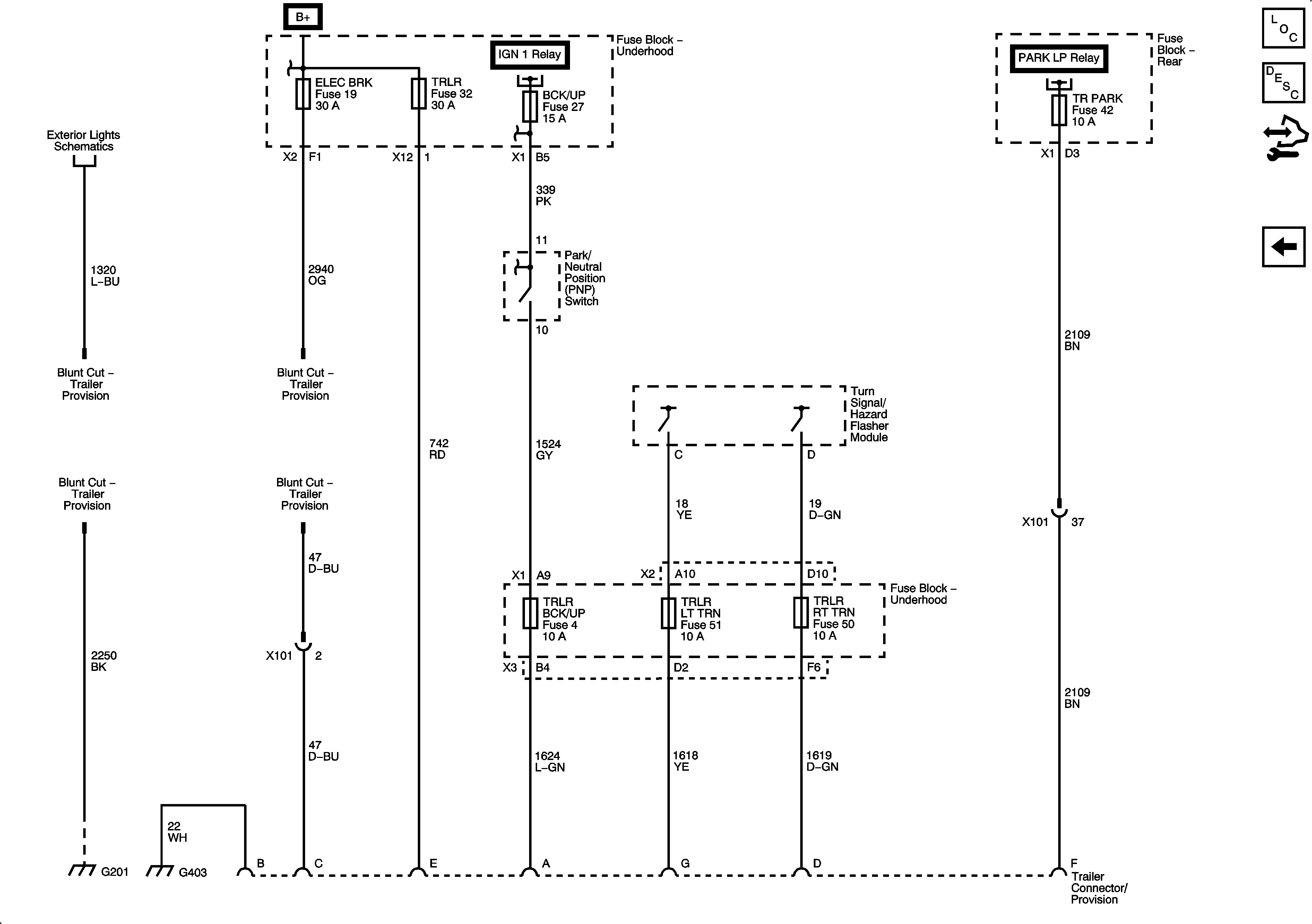
Figure 9:

Trailer Wiring


Object Number: 2081532  Size: FS