GM Service Manual Online
For 1990-2009 cars only
Makes
🢒
Saturn
🢒
2007
🢒
AURA
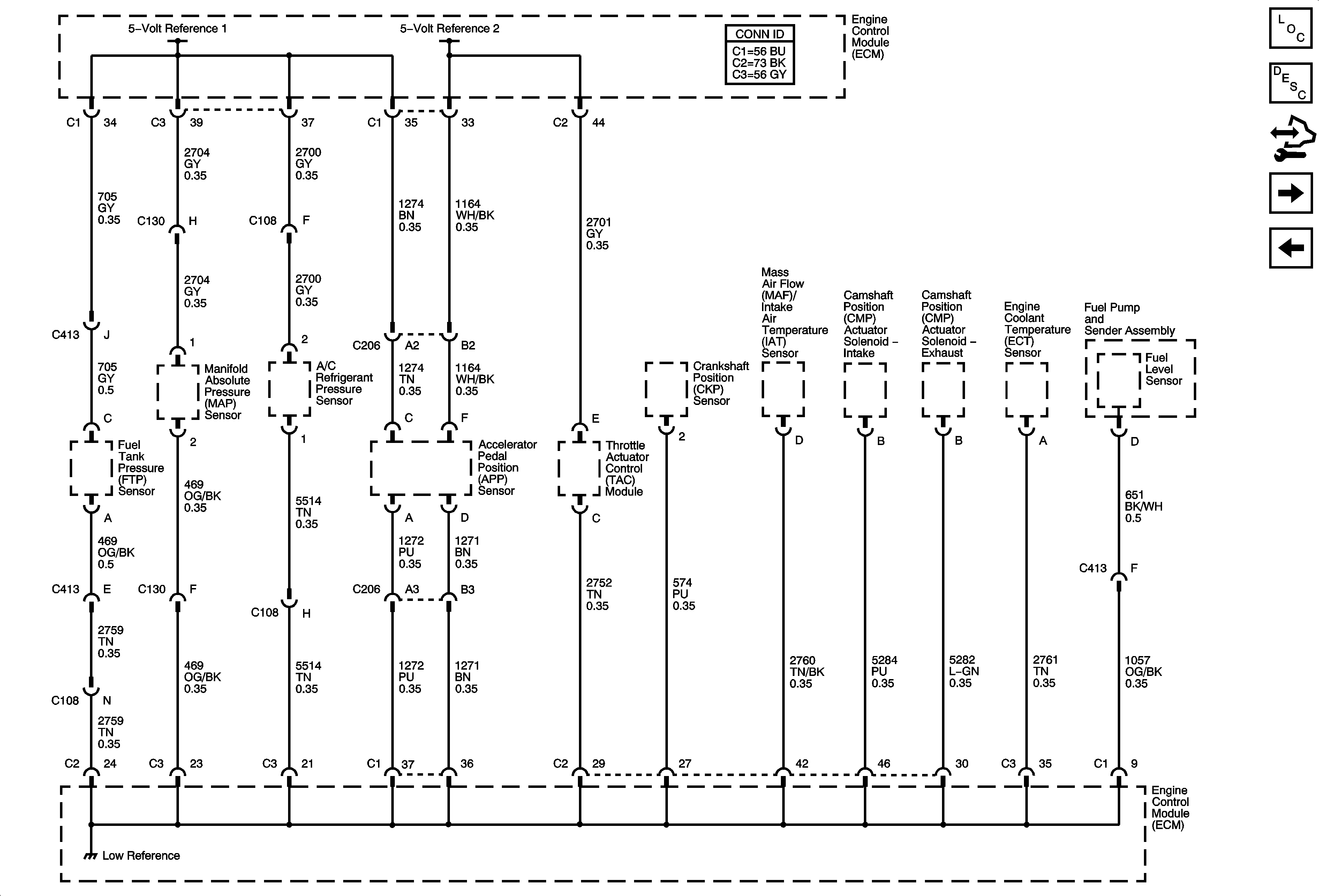
🢒 5-Volt and Low References
5-Volt and Low References
5-Volt and Low References
Master Electrical Component List
Control Module References
ECT, MAF/IAT and MAP Sensors
Power, Ground, Serial Data and MIL