GM Service Manual Online
For 1990-2009 cars only
Makes
🢒
Saturn
🢒
2007
🢒
AURA
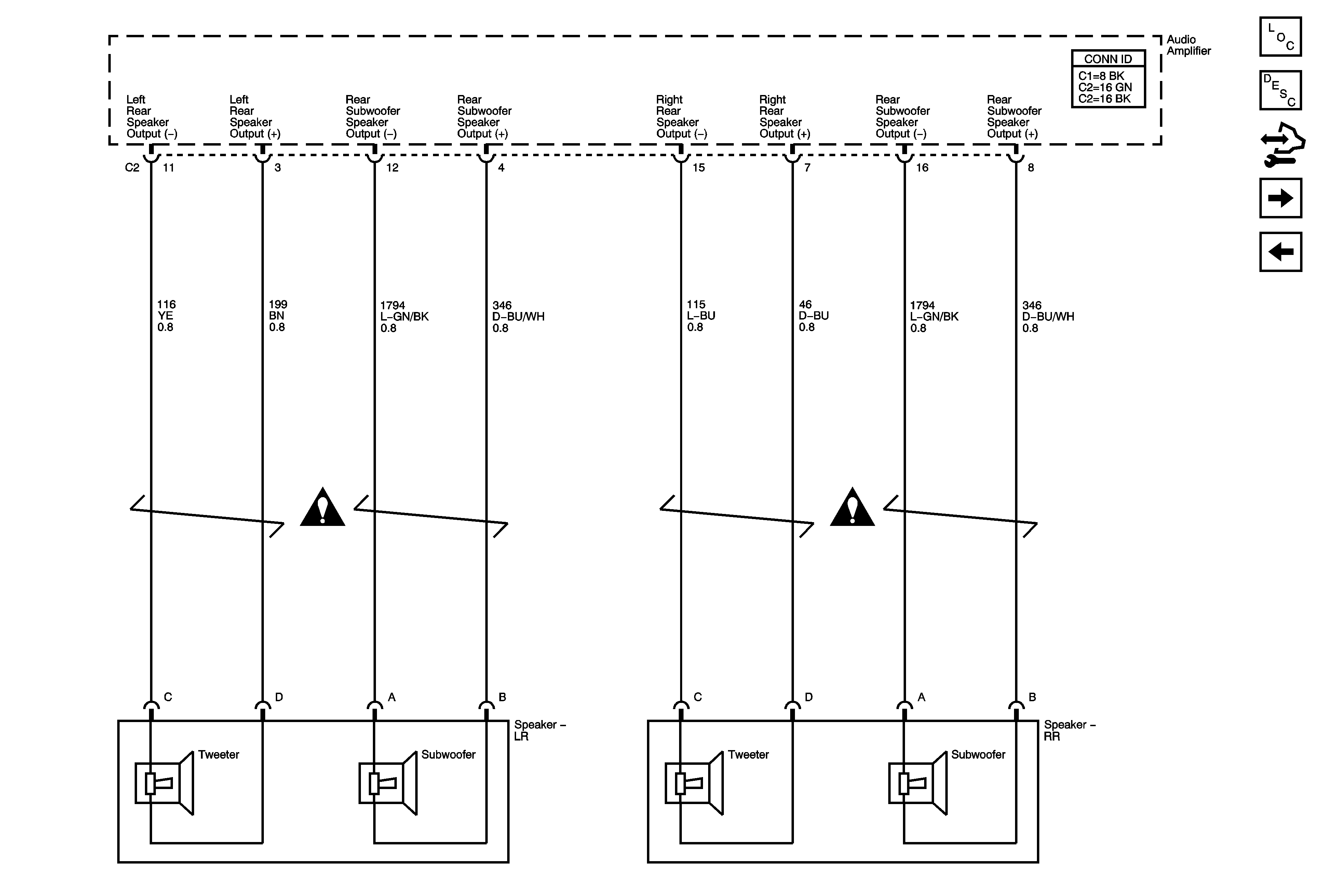
🢒 07 Z Car AURA/BAS Radio/Navigation System Schematics (Rear Speakers (UQ3))
07 Z Car AURA/BAS Radio/Navigation System Schematics (Rear Speakers (UQ3))
Rear Speakers (UQ3)
Master Electrical Component List
Radio/Audio System Description and Operation
Control Module References
Rear Seat Audio (RSA) Controller
07 Z Car AURA/BAS Radio/Navigation System Schematics (Front Speakers (UQ3))
Entertainment/Communication Schematic Icons
Entertainment/Communication Schematic Icons