GM Service Manual Online
For 1990-2009 cars only
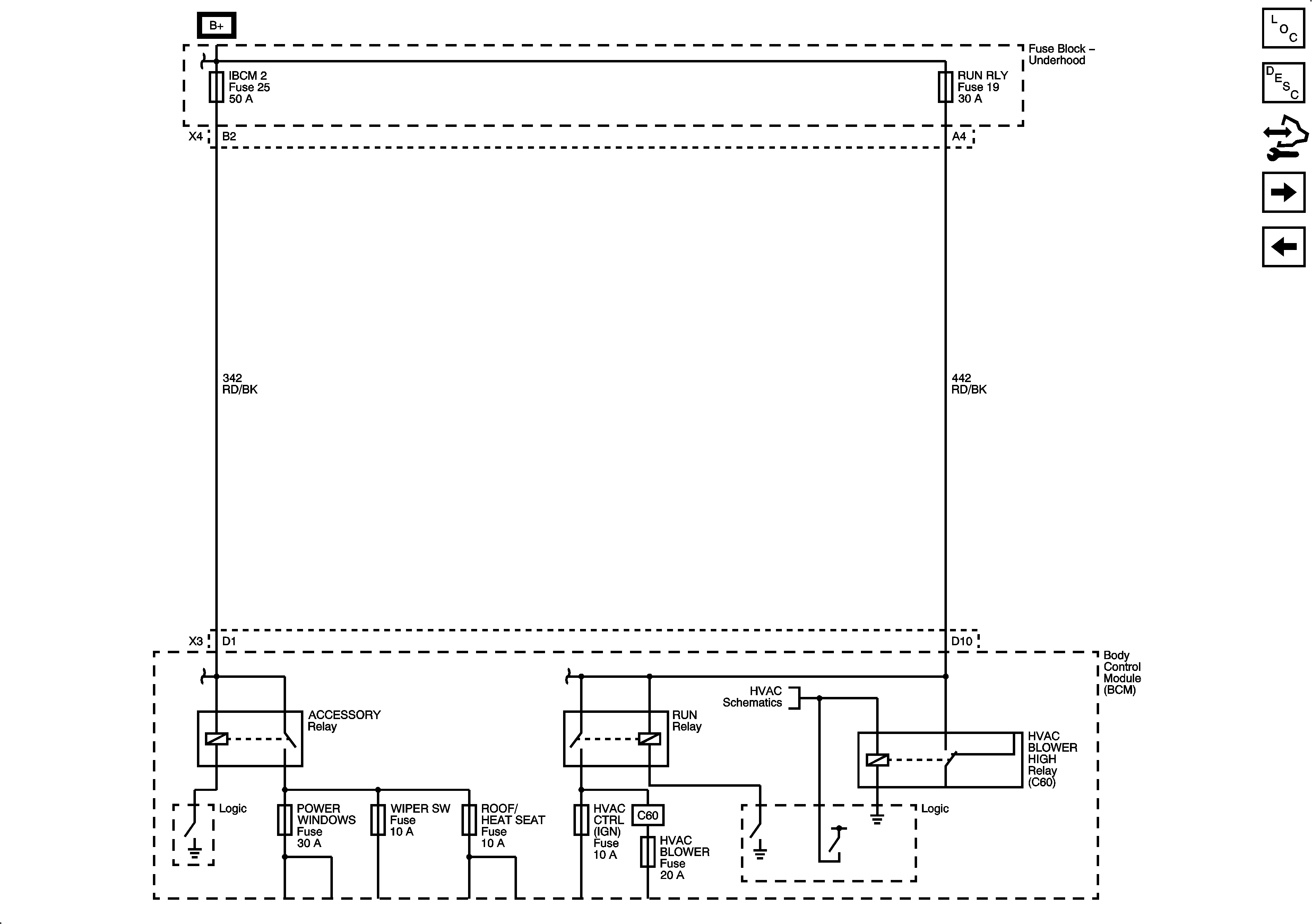
Figure 1:

Power, Ground and Serial Data


Object Number: 1898368  Size: FS
Master Electrical Component List
Body Control System Description and Operation
Control Module References
Controlled/Monitored Subsystem References 1 of 4
Figure 2:

Controlled/Monitored Subsystem References 1 of 4


Object Number: 1898370  Size: FS
Master Electrical Component List
Body Control System Description and Operation
Control Module References
Controlled/Monitored Subsystem References 2 of 4
Power, Ground and Serial Data
Figure 3:

Controlled/Monitored Subsystem References 2 of 4


Object Number: 1898373  Size: FS
Master Electrical Component List
Body Control System Description and Operation
Control Module References
Controlled/Monitored Subsystem References 3 of 4
Controlled/Monitored Subsystem References 1 of 4
Figure 4:

Controlled/Monitored Subsystem References 3 of 4


Object Number: 1898375  Size: FS
Master Electrical Component List
Body Control System Description and Operation
Control Module References
Controlled/Monitored Subsystem References 4 of 4
Controlled/Monitored Subsystem References 2 of 4
Figure 5:

Controlled/Monitored Subsystem References 4 of 4


Object Number: 1898377  Size: FS
Master Electrical Component List
Body Control System Description and Operation
Control Module References
Controlled/Monitored Subsystem References 3 of 4