GM Service Manual Online
For 1990-2009 cars only
Makes
🢒
Saturn
🢒
2008
🢒
AURA
🢒
Hybrid
🢒
Hybrid Controls
🢒 Hybrid Controls Schematics
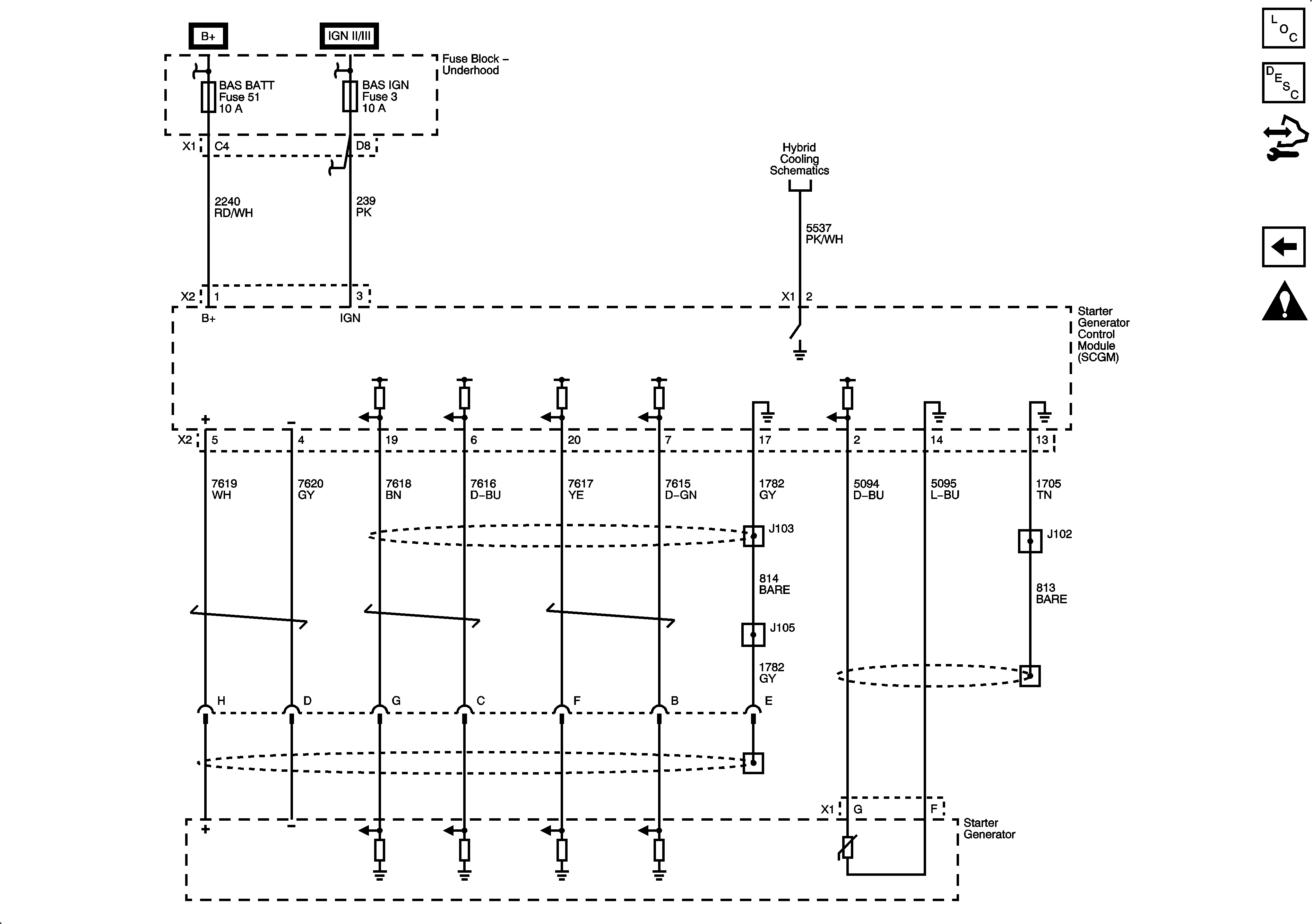
Figure
1:
A/C Field Voltage
Master Electrical Component List
Starter Generator Control Module Cooling System Description and Operation
Control Module References
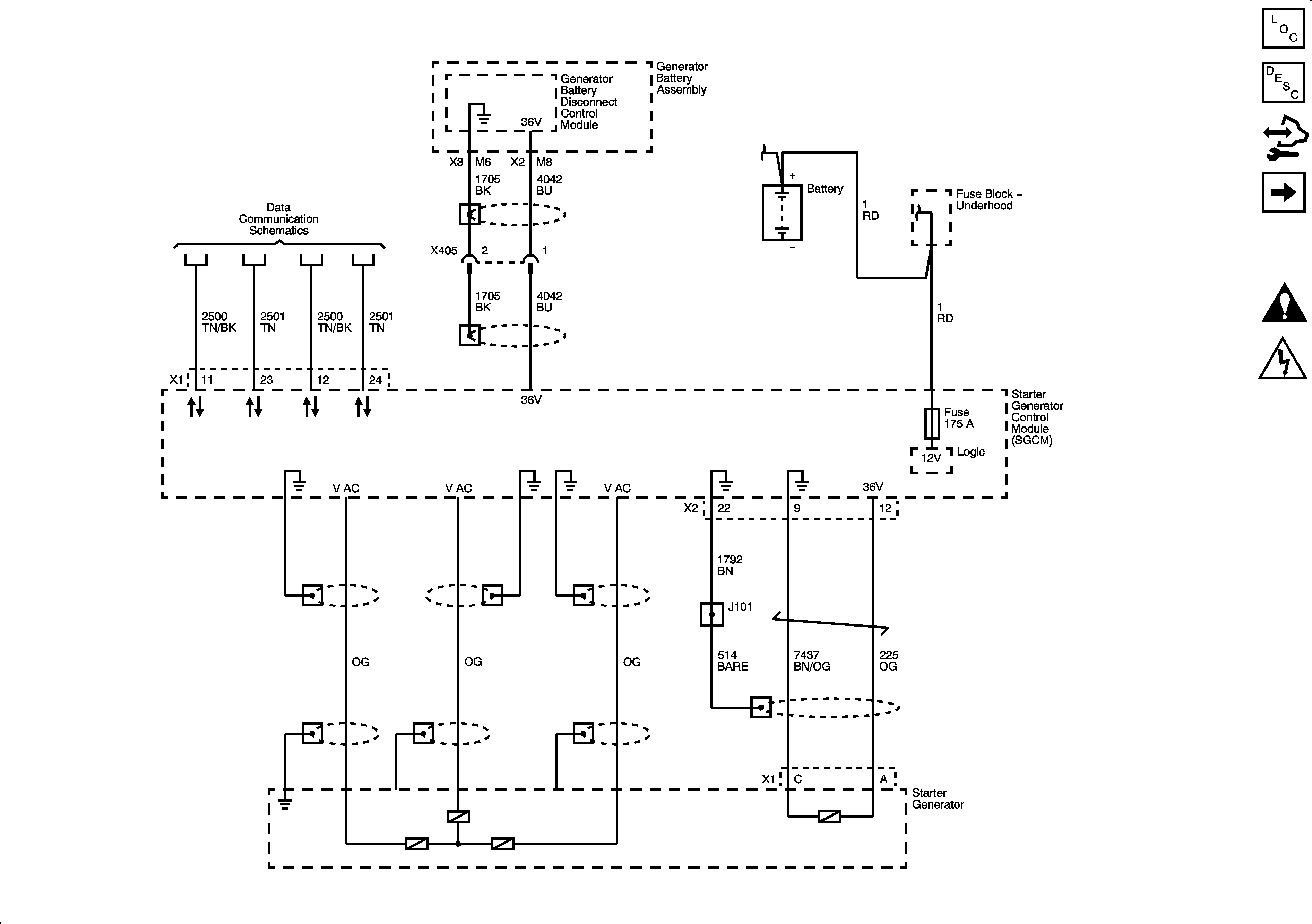
Motor Controls
Figure
2:
Motor Controls
Master Electrical Component List
Starter Generator Control Module Cooling System Description and Operation
Control Module References
A/C Field Voltage