GM Service Manual Online
For 1990-2009 cars only

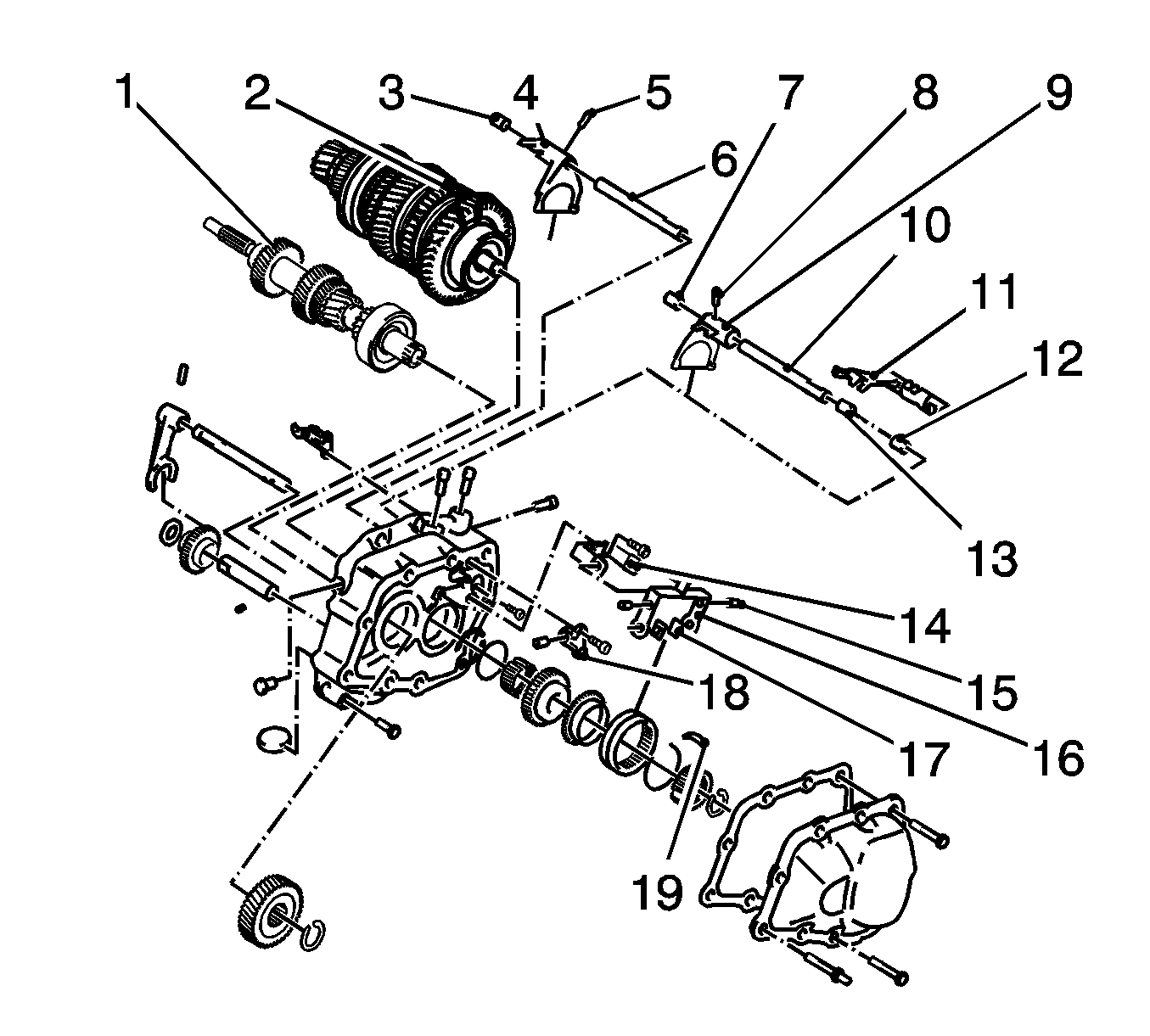
Overview of the Components in and on the Transmission (F17+)


Object Number: 1935696  Size: MF

Overview of Drive Shaft (F17+/F17+ MTA)


Object Number: 1935719  Size: SH
(1)Drive Shaft with Gear Cluster
(2)Retaining Ring
(3)Ball Bearing (Closed)

Overview of Main Shaft 1 (F17+/F17+ MTA)


Object Number: 1936527  Size: LF
(1)Thrust Washer
(2)4th Gear
(3)4th Gear Synchronizer Ring
(4)Synchronizer Spring
(5)Main Shaft
(6)Needle Bearing 4th Gear
(7)Needle Bearing 3rd Gear
(8)3rd/4th Gear Synchro Body
(9)3rd/4th Gear Shift Sleeve
(10)3rd Gear Synchronizer Ring
(11)3rd Gear
(12)Thrust Washer Halves
(13)Retaining Ring
(14)Retaining Ring
(15)Spacing Ring
(16)Sliding Block

Overview of Main Shaft 2 (F17+/F17+ MTA)


Object Number: 1936545  Size: LF
(17)1st Gear
(18)Axial Needle Bearing
(19)Thrust Washer
(20)Ball Bearing
(21)Retaining Ring
(22)1st Gear Inner Synchronizer Ring
(23)1st Gear Intermediate Ring
(24)1st Gear Outer Synchronizer Ring
(25)1st/2nd Gear Shift Sleeve
(26)Retaining Ring
(27)Synchronizer Spring
(28)Sliding Block
(29)1st/2nd Gear Synchro Body
(30)2nd Gear Outer Synchronizer Ring
(31)2nd Gear Intermediate Ring
(32)2nd Gear Inner Synchronizer Ring
(33)2nd Gear

Overview of End Shield 1 (F17+/F17+ MTA)


Object Number: 1948360  Size: SH
(1)Drive Shaft
(2)Main Shaft
(3)Teflon Bushing
(4)1st/2nd Gear Shift Fork
(5)Roll Pin
(6)1st/2nd Gear Shift Rod
(7)Teflon Bushing
(8)Roll Pin
(9)3rd/4th Gear Shift Fork
(10)3rd/4th Gear Shift Rod
(11)5th Gear Shift Driver
(12)Teflon Bushing
(13)Teflon Bushing
(14)Bearing Support
(15)Pin
(16)Rocker Arm
(17)Crosshead Shoe
(18)Bridge with Locking Pin
(19)Sliding Block

Overview of End Shield 2 (F17+/F17+ MTA)


Object Number: 1948359  Size: LF
(20)Bolt M8
(21)Bolt M7
(22)Bolt
(23)End Shield Cover
(24)Gasket
(25)Retaining Ring
(26)5th Gear Synchro Body
(27)Synchronizer Spring
(28)5th Gear Shift Sleeve
(29)5th Gear Synchro Ring
(30)5th Gear Gearwheel (Driven)
(31)Needle Bearing
(32)Retaining Ring
(33)Thrust Washer
(34)Retaining Ring
(35)5th Gear Gearwheel (Driving)
(36)Magnet
(37)Locking Plugs
(38)Ball
(39)Reverse Gear Spindle
(40)Reverse Gear
(41)Thrust Washer
(42)Reverse Gear Shift Fork
(43)Roll Pin
(44)Reverse Gear Shift Rod
(45)Pawl
(46)Locking Plugs