GM Service Manual Online
For 1990-2009 cars only

Object Number: 1397297  Size: MF

System Description

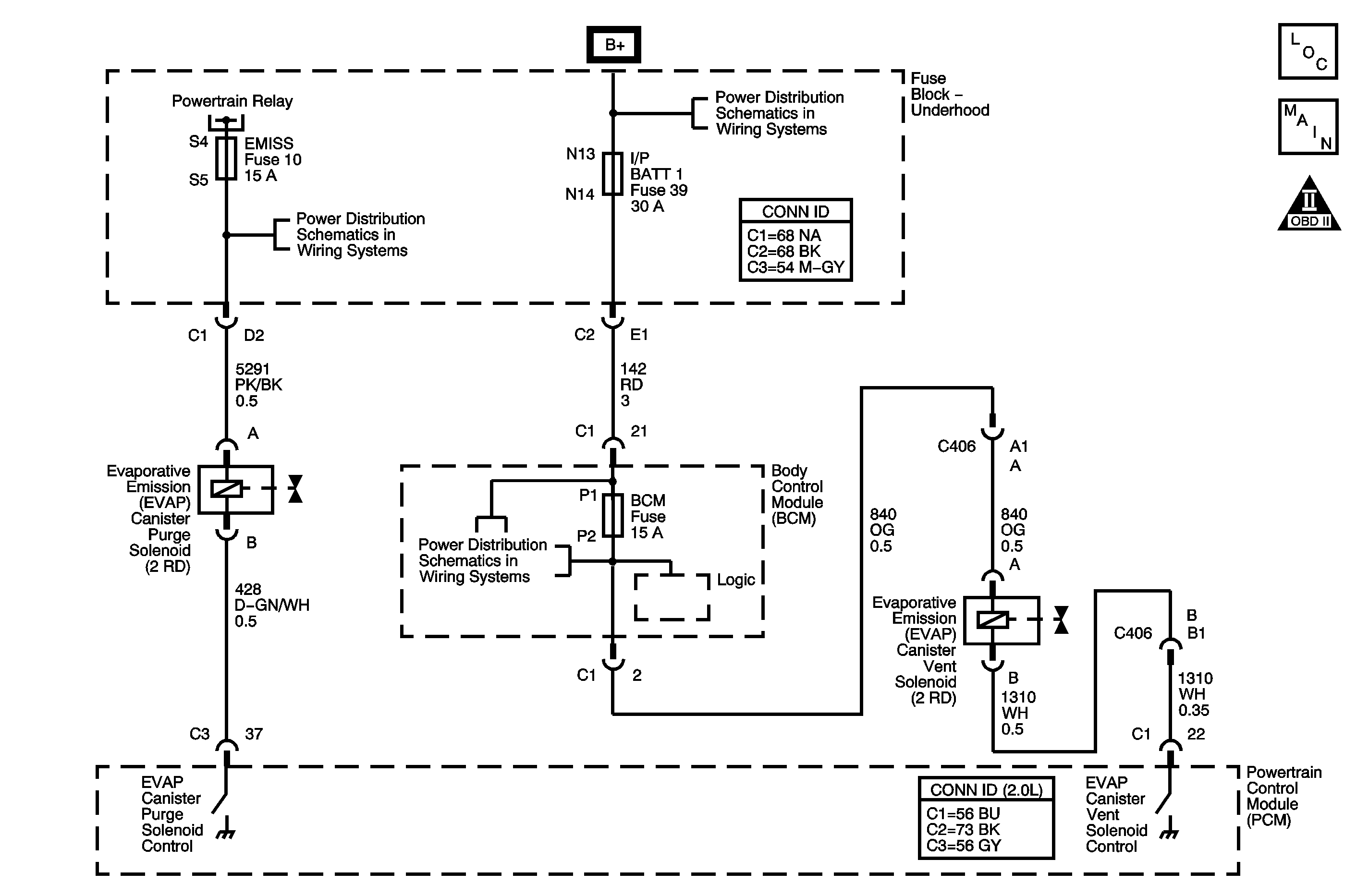
This DTC tests for undesired intake manifold vacuum flow to the evaporative emission (EVAP) system. The control module seals the EVAP system by commanding the EVAP canister purge solenoid valve Closed and the EVAP canister vent solenoid valve Closed. The control module monitors the fuel tank pressure (FTP) sensor to determine if a vacuum is being drawn on the EVAP system. If vacuum in the EVAP system is more than a predetermined value within a predetermined time, this DTC sets.

The following table illustrates the relationship between the ON and OFF states, and the Open or Closed states of the EVAP canister purge and vent solenoid valves.

Control Module Command

EVAP Canister Purge Solenoid Valve

EVAP Canister Vent Solenoid Valve

ON

Open

Closed

OFF

Closed

Open

DTC Descriptor

This diagnostic supports the following DTC:

DTC P0496 Evaporative Emission (EVAP) System Flow During Non-Purge

Conditions for Running the DTC

    • DTC P0068, P0069, P0106, P0107, P0108, P0112, P0113, P0116, P0117, P0118, P0120, P0121, P0125, P0220, P0442, P0443, P0449, P0452, P0453, P0455, P0502, P2135, P2610 are not set.
    • The ignition voltage is between 11-18 volts.
    • The barometric pressure (BARO) is more than 74 kPa.
    • The fuel level is between 15-85 percent.
    • The start-up engine coolant temperature (ECT) is between 4-30°C (39-86°F).
    • The start-up intake air temperature (IAT) is between 4-30°C (39-86°F).
    • The start-up ECT and IAT are within 8°C (16°F) of each other.
    • DTC P0496 runs once per drive cycle when the above conditions are met.

Conditions for Setting the DTC

The control module detects vacuum during a non-purge condition within 65 seconds of start-up.

Action Taken When the DTC Sets

    • The control module illuminates the malfunction indicator lamp (MIL) on the second consecutive ignition cycle that the diagnostic runs and fails.
    • The control module records the operating conditions at the time the diagnostic fails. The first time the diagnostic fails, the control module stores this information in the Failure Records. If the diagnostic reports a failure on the second consecutive ignition cycle, the control module records the operating conditions at the time of the failure. The control module writes the operating conditions to the Freeze Frame and updates the Failure Records.

Conditions for Clearing the MIL/DTC

    • The control module turns OFF the malfunction indicator lamp (MIL) after 3 consecutive ignition cycles that the diagnostic runs and does not fail.
    • A current DTC, Last Test Failed, clears when the diagnostic runs and passes.
    • A history DTC clears after 40 consecutive warm-up cycles, if no failures are reported by this or any other emission related diagnostic.
    • Clear the MIL and the DTC with a scan tool.

Step

Action

Values

Yes

No

Schematic Reference: Evaporative Emissions Hose Routing Diagram

1

Did you perform the Diagnostic System Check-Engine Controls?

--

Go to Step 2

Go to Diagnostic System Check - Engine Controls

2

  1. Start the engine.
  2. Seal the Evaporative Emission (EVAP) System using the Purge/Seal function with a scan tool.
  3. Increase the engine idle to 1,200-1,500 RPM.
  4. Observe the fuel tank pressure sensor in H2O with a scan tool.

Is the fuel tank pressure sensor parameter within the specified value?

-1 to +1 H2O

Go to Intermittent Conditions

Go to Step 3

3

  1. Turn OFF the ignition.
  2. Disconnect the EVAP purge pipe from the EVAP canister purge solenoid valve.
  3. Turn ON the ignition, with the engine OFF.
  4. Observe the fuel tank pressure sensor in H2O with a scan tool.

Is the fuel tank pressure sensor parameter within the specified range?

-1 to +1 H2O

Go to Step 4

Go to Step 5

4

Replace the EVAP canister purge solenoid valve. Refer to Evaporative Emission Canister Purge Solenoid Valve Replacement .

Did you complete the replacement?

--

Go to Step 6

--

5

Replace the fuel tank pressure (FTP) sensor. Refer to Fuel Tank Pressure Sensor Replacement .

Did you complete the replacement?

--

Go to Step 6

--

6

  1. Connect all EVAP hardware that was previously disconnected.
  2. Seal the EVAP system using the Purge/Seal function with a scan tool.
  3. Start the engine and idle at 1,200-1,500 RPM.
  4. Observe the fuel tank pressure sensor parameter with a scan tool.

Is the fuel tank pressure sensor parameter within the specified range?

-1 to +1 H2O

Go to Step 7

Go to Step 2

7

Observe the Capture Info with a scan tool.

Are there any DTCs that have not been diagnosed?

--

Go to Diagnostic Trouble Code (DTC) List

System OK