GM Service Manual Online
For 1990-2009 cars only
Makes
🢒
Saturn
🢒
2005
🢒
ION
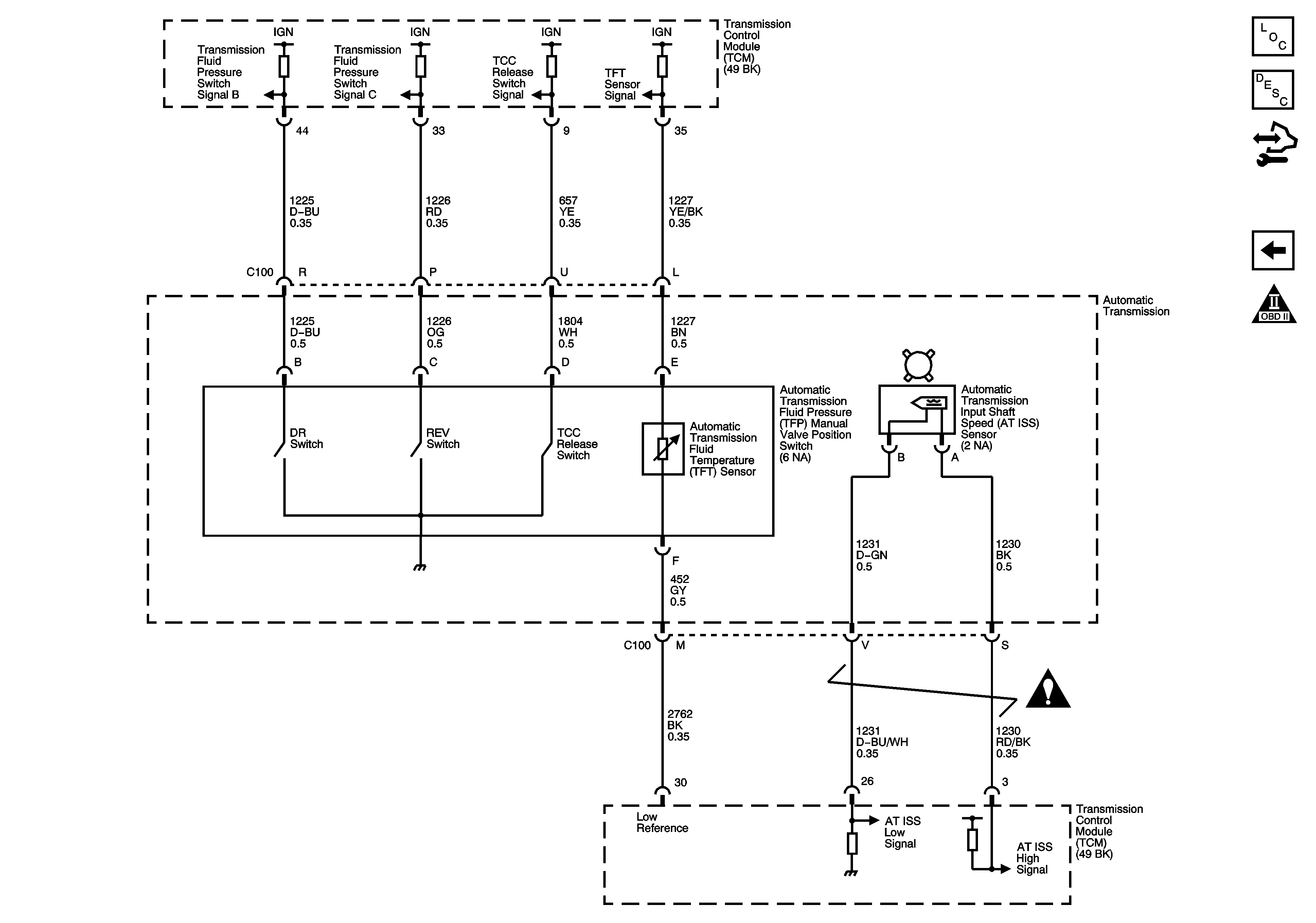
🢒 Transmission Switches, TFT Sensor, and AT ISS Sensor
Transmission Switches, TFT Sensor, and AT ISS Sensor
Transmission Switches, TFT Sensor, and AT ISS Sensor
Master Electrical Component List
Electronic Component Description
Control Module References
Transmission Solenoids and AT OSS Sensor
OBD II Symbol Description Notice
Automatic Transmission Schematic Icons