Caution: Refer to SIR Caution in the Preface section.
Disable the inflatable restraint steering wheel module when performing this diagnostic table. Refer to SIR Disabling and Enabling .
The cruise control switch is an input to the powertrain control module (PCM). The PCM monitors the cruise control set/coast and resume/accelerate switch signal circuit in order to detect when a cruise control function has been requested. The PCM detects a specific voltage signal on the cruise control set/coast and resume/accelerate switch signal circuit when a cruise control function switch is activated, with each switch having a different predetermined voltage value.
This diagnostic procedure supports the following DTC:
DTC P0564 Cruise Control Multi-Function Switch Circuit
| • | The ignition is ON. |
| • | The cruise control on/off switch is ON. |
| • | This DTC sets when the PCM detects an invalid voltage signal on the cruise control set/coast and resume/accelerate switch signal circuit for greater than 1.5 seconds. |
| • | This diagnostic runs every 0.5 seconds. |
| • | The PCM stores the DTC information into memory when the diagnostic runs and fails. |
| • | The malfunction indicator lamp (MIL) will not illuminate. |
| • | The PCM records the operating conditions at the time the diagnostic fails. The PCM stores this information in the Failure Records. |
| • | The Cruise Control System is disabled. |
| • | A last test failed, or current DTC, clears when the diagnostic runs and does not fail. |
| • | A history DTC will clear after 40 consecutive warm-up cycles, if no failures are reported by this or any other non-emission related diagnostic. |
| • | Use a scan tool in order to clear the DTC. |
| • | With a scan tool, observe the associated cruise control switch parameter in the Powertrain Cruise Control Data list, while rotating the steering wheel to both steering stops and separately activating each cruise control switch. This will help eliminate the possibility of an internally shorted inflatable restraint steering wheel module coil. |
| • | For an intermittent condition, refer to Testing for Intermittent Conditions and Poor Connections . |
Step | Action | Values | Yes | No | ||||||
|---|---|---|---|---|---|---|---|---|---|---|
Schematic Reference: Cruise Control Schematics Connector End View Reference: Cruise Control Connector End Views or to Powertrain Control Module Connector End Views | ||||||||||
1 | Did you perform the Diagnostic System Check - Vehicle? | -- | Go to Step 2 | |||||||
2 |
Does the voltage measure at the specified value? | B+ | Go to Step 3 | Go to Step 10 | ||||||
3 |
Important: The cruise control on/off switch must be turned ON in order to correctly view the set/coast switch and the resume/accel switch resistance values with the DMM.
Do the cruise control function switch resistance values measure between the specified values? | Off = O.L. On = 7.8-8.6 K ohms Resume = 2.7-3.0 K ohms Set = 1.2-1.3 K ohms | Go to Step 4 | Go to Step 5 | ||||||
4 | Test the cruise control set/coast and resume/accelerate switch signal circuit between C4 of the cruise control switch and the powertrain control module (PCM) for the following:
Refer to Circuit Testing and Wiring Repairs . Did you find and correct the condition? | -- | Go to Step 13 | Go to Step 9 | ||||||
5 | Test the ignition 1 voltage circuit between C4 and the cruise control switch for the following:
Refer to Circuit Testing and Wiring Repairs . Did you find and correct the condition? | -- | Go to Step 13 | Go to Step 6 | ||||||
6 | Test the cruise control on switch signal circuit for the following:
Refer to Circuit Testing and Wiring Repairs . Did you find and correct the condition? | -- | Go to Step 13 | Go to Step 7 | ||||||
7 | Test the cruise control set/coast and resume/accelerate switch signal circuit between C4 and the cruise control switch for the following:
Refer to Circuit Testing and Wiring Repairs . Did you find and correct the condition? | -- | Go to Step 13 | Go to Step 8 | ||||||
8 | Inspect for poor connections at the harness connector of the cruise control switch. Refer to Testing for Intermittent Conditions and Poor Connections and Connector Repairs . Did you find and correct the condition? | -- | Go to Step 13 | Go to Step 11 | ||||||
9 | Inspect for poor connections at the harness connector of the PCM. Refer to Testing for Intermittent Conditions and Poor Connections and Connector Repairs . Did you find and correct the condition? | -- | Go to Step 13 | Go to Step 12 | ||||||
10 | Repair the high resistance in the ignition 1 voltage circuit. Refer to Circuit Testing and Wiring Repairs . Did you complete the repair? | -- | Go to Step 13 | -- | ||||||
11 | Replace the cruise control switch. Refer to Steering Wheel Control Switch Assembly Replacement . Did you complete the replacement? | -- | Go to Step 13 | -- | ||||||
12 | Replace the PCM. Refer to Control Module References for replacement, setup, and programming. Did you complete the replacement? | -- | Go to Step 13 | -- | ||||||
13 |
Does the DTC reset? | -- | Go to Step 2 | System OK | ||||||
Caution: Refer to SIR Caution in the Preface section.
Disable the inflatable restraint steering wheel module when performing this diagnostic table. Refer to SIR Disabling and Enabling .
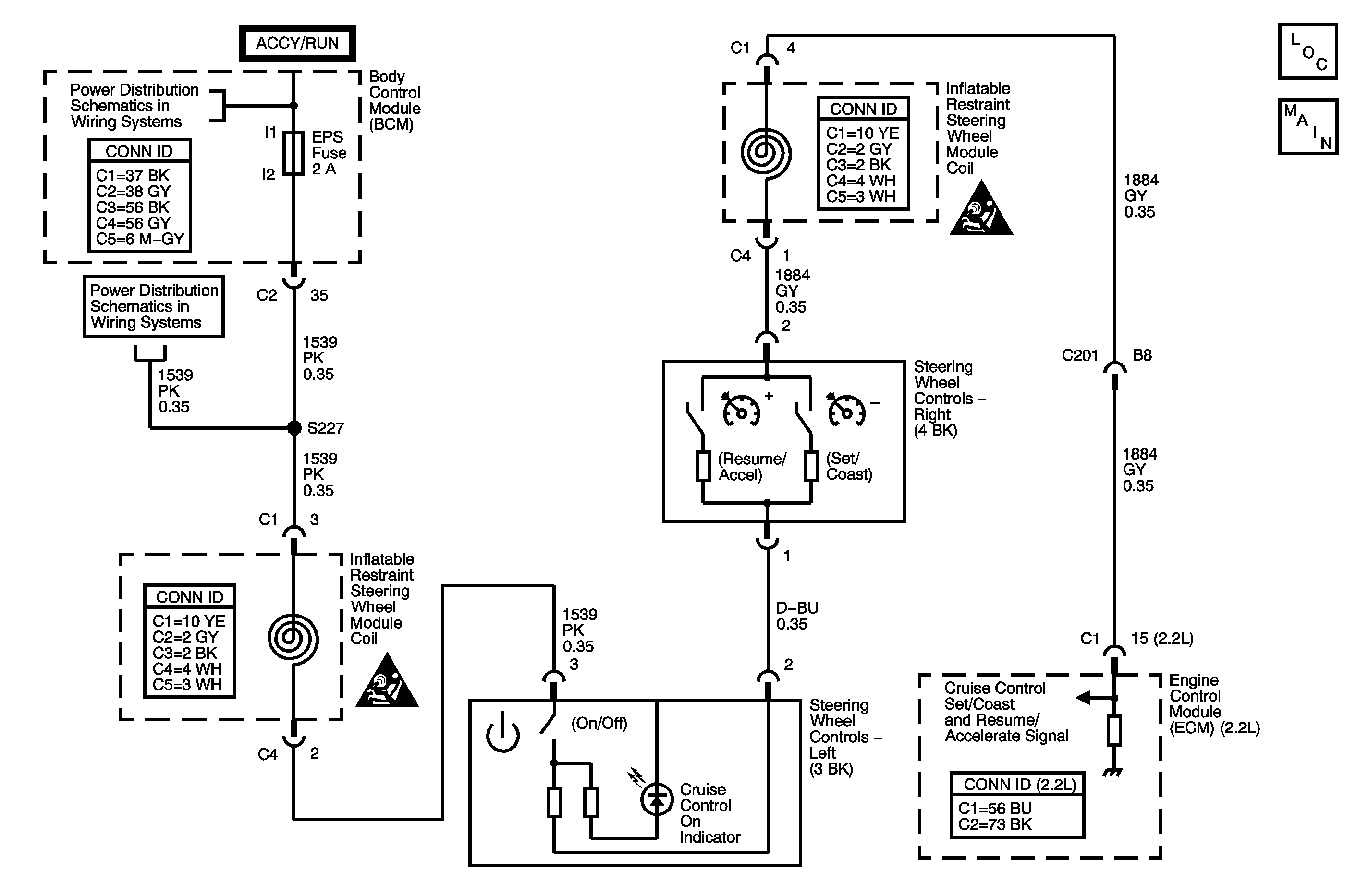
The cruise control switch is an input to the engine control module (ECM). The ECM monitors the cruise control set/coast and resume/accelerate switch signal circuit in order to detect when a cruise control function has been requested. The ECM detects a specific voltage signal on the cruise control set/coast and resume/accelerate switch signal circuit when a cruise control function switch is activated, with each switch having a different predetermined voltage value.
This diagnostic procedure supports the following DTC:
DTC P0564 Cruise Control Multi-Function Switch Circuit
| • | The ignition is ON. |
| • | The cruise control on/off switch is ON. |
| • | This DTC sets when the ECM detects an invalid voltage signal on the cruise control set/coast and resume/accelerate switch signal circuit for greater than 1.5 seconds. |
| • | This diagnostic runs every 0.5 seconds. |
| • | The ECM stores the DTC information into memory when the diagnostic runs and fails. |
| • | The malfunction indicator lamp (MIL) will not illuminate. |
| • | The ECM records the operating conditions at the time the diagnostic fails. The ECM stores this information in the Failure Records. |
| • | The Cruise Control System is disabled. |
| • | A last test failed, or current DTC, clears when the diagnostic runs and does not fail. |
| • | A history DTC will clear after 40 consecutive warm-up cycles, if no failures are reported by this or any other non-emission related diagnostic. |
| • | Use a scan tool in order to clear the DTC. |
| • | With a scan tool, observe the associated cruise control switch parameter in the Powertrain Cruise Control Data list, while rotating the steering wheel to both steering stops and separately activating each cruise control switch. This will help eliminate the possibility of an internally shorted inflatable restraint steering wheel module coil. |
| • | For an intermittent condition, refer to Testing for Intermittent Conditions and Poor Connections . |
Step | Action | Values | Yes | No | ||||||
|---|---|---|---|---|---|---|---|---|---|---|
Schematic Reference: Cruise Control Schematics Connector End View Reference: Cruise Control Connector End Views or to Engine Control Module Connector End Views | ||||||||||
1 | Did you perform the Diagnostic System Check - Vehicle? | -- | Go to Step 2 | |||||||
2 |
Does the voltage measure at the specified value? | B+ | Go to Step 3 | Go to Step 10 | ||||||
3 |
Important: The cruise control on/off switch must be turned ON in order to correctly view the set/coast switch and the resume/accel switch resistance values with the DMM.
Do the cruise control function switch resistance values measure between the specified values? | Off = O.L. On = 7.8-8.6 K ohms Resume = 2.7-3.0 K ohms Set = 1.2-1.3 K ohms | Go to Step 4 | Go to Step 5 | ||||||
4 | Test the cruise control set/coast and resume/accelerate switch signal circuit between C4 of the cruise control switch and the engine control module (ECM) for the following:
Refer to Circuit Testing and Wiring Repairs . Did you find and correct the condition? | -- | Go to Step 13 | Go to Step 9 | ||||||
5 | Test the ignition 1 voltage circuit between C4 and the cruise control switch for the following:
Refer to Circuit Testing and Wiring Repairs . Did you find and correct the condition? | -- | Go to Step 13 | Go to Step 6 | ||||||
6 | Test the cruise control on switch signal circuit for the following:
Refer to Circuit Testing and Wiring Repairs . Did you find and correct the condition? | -- | Go to Step 13 | Go to Step 7 | ||||||
7 | Test the cruise control set/coast and resume/accelerate switch signal circuit between C4 and the cruise control switch for the following:
Refer to Circuit Testing and Wiring Repairs . Did you find and correct the condition? | -- | Go to Step 13 | Go to Step 8 | ||||||
8 | Inspect for poor connections at the harness connector of the cruise control switch. Refer to Testing for Intermittent Conditions and Poor Connections and Connector Repairs . Did you find and correct the condition? | -- | Go to Step 13 | Go to Step 11 | ||||||
9 | Inspect for poor connections at the harness connector of the ECM. Refer to Testing for Intermittent Conditions and Poor Connections and Connector Repairs . Did you find and correct the condition? | -- | Go to Step 13 | Go to Step 12 | ||||||
10 | Repair the high resistance in the ignition 1 voltage circuit. Refer to Circuit Testing and Wiring Repairs . Did you complete the repair? | -- | Go to Step 13 | -- | ||||||
11 | Replace the cruise control switch. Refer to Steering Wheel Control Switch Assembly Replacement . Did you complete the replacement? | -- | Go to Step 13 | -- | ||||||
12 | Replace the ECM. Refer to Control Module References for replacement, setup, and programming. Did you complete the replacement? | -- | Go to Step 13 | -- | ||||||
13 |
Does the DTC reset? | -- | Go to Step 2 | System OK | ||||||