GM Service Manual Online
For 1990-2009 cars only
Figure 1:

Front View Automatic Transmission


Object Number: 1615355  Size: LF
(1)Throttle Body
(2)Fuse Block Underhood C1
(3)Transmission Control Module (TCM)
(4)Engine Control Module (ECM)
(5)Park/Neutral Position (PNP) Switch
(6)Engine Oil Pressure (EOP) Switch
(7)C100 Engine Harness to Transmission Harness
(8)G105
(9)Crankshaft Position (CKP) Sensor
(10)Starter Motor
(11)Knock Sensor Pigtail Connector
(12)A/C High Pressure Switch
(13)A/C Compressor
(14)Generator
(15)C150 Engine Harness to Fuel Injector Harness
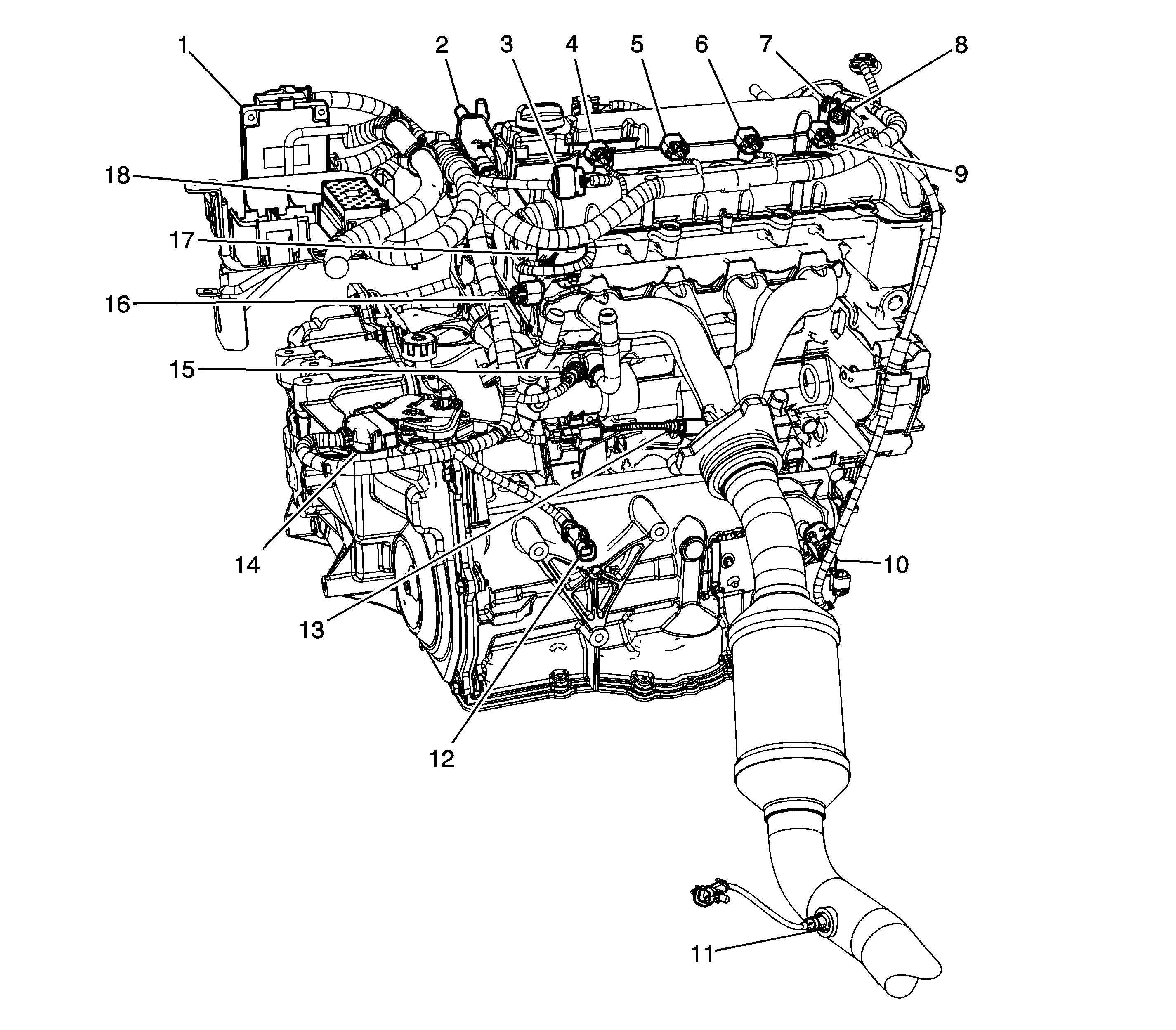
Figure 2:

Fuel Pump and Sender Assembly


Object Number: 1696934  Size: SH
(1)Fuel Pump and Sender Assembly
(2)Fuel Pump Strainer
(3)Fuel Level Sensor
Figure 3:

Left Side View


Object Number: 1614920  Size: LF
(1)MAF/IAT Sensor
(2)Ignition Coil 1
(3)Ignition Coil 2
(4)Ignition Coil 3
(5)Ignition Coil 4
(6)Fuel Rail
(7)Fuel Injector 1
(8)Fuel Injector 2
(9)Fuel Injector 3
(10)Fuel Injector 4
(11)Throttle Body
Figure 4:

Lower LF of the Passenger Compartment


Object Number: 1403116  Size: MF
(1)Accelerator Pedal Position (APP) Sensor
(2)C220 (w/2.0L)
Figure 5:

Manifold Absolute Pressue (MAP) Sensor


Object Number: 1583757  Size: LF
(1)Manifold Absolute Pressue (MAP) Sensor
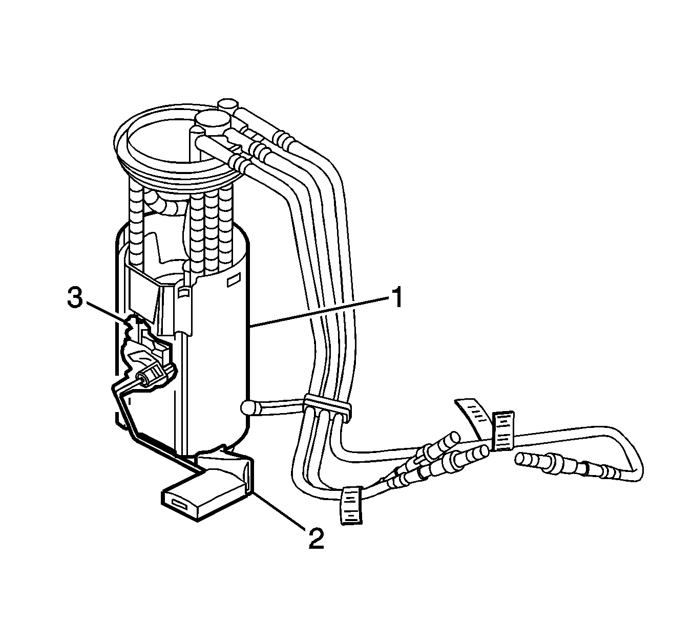
Figure 6:

Rear View of the Engine


Object Number: 1614836  Size: LF
(1)Transmission Control Module (TCM)
(2)Evaporative Emission (EVAP) Canister Purge Solenoid Valve
(3)C171 Engine Harness to Body Harness
(4)Ignition Coil 4 (2.0L,2.4L)
(5)Ignition Coil 3 (2.0L,2.4L)
(6)Ignition Coil 2 (2.0L,2.4L)
(7)Camshaft Position (CMP) Actuator Solenoid - Intake (2.4L)
(8)Camshaft Position (CMP) Actuator Solenoid - Exhaust (2.4L)
(9)Ignition Coil 1 (2.0L,2.4L)
(10)Vehicle Speed Sensor (VSS) - Automatic Transmission
(11)Heated Oxygen Sensor (HO2S) 2
(12)Heated Oxygen Sensor (HO2S) 2 Connector
(13)Heated Oxygen Sensor (HO2S) 1
(14)Park/Neutral Position (PNP) Switch (MN5)
(15)Engine Coolant Temperature (ECT) Sensor (2.2L, 2.4L)
(16)Camshaft Position (CMP) Actuator Solenoid - Exhaust (2.4L)
(17)G107 (2.4L)
(18)Fuse Block - Underhood C1
Figure 7:

Rear View Manual Transmission


Object Number: 1614830  Size: LF
(1)Transmission Control Module (TCM)
(2)Evaporative Emission (EVAP) Canister Purge Solenoid Valve
(3)C171 Engine Harness to Body Harness
(4)Ignition Coil 4
(5)Ignition Coil 3
(6)Ignition Coil 2
(7)Camshaft Position (CMP) Actuator Solenoid - Intake
(8)Camshaft Position (CMP) Actuator Solenoid - Exhaust
(9)Ignition Coil 1
(10)Heated Oxygen Sensor (HO2S) 1
(11)Heated Oxygen Sensor (HO2S) 2
(12)Heated Oxygen Sensor (HO2S) 2 Connector
(13)Vehicle Speed Sensor (VSS)
(14)Backup Lamp Switch
(15)Engine Coolant Temperature (ECT) Sensor
(16)Camshaft Position (CMP) Actuator Solenoid - Exhaust
(17)G107
(18)Fuse Block - Underhood C1
Figure 8:

Right Rear Side Under Vehicle


Object Number: 1696935  Size: MF
(1)C406
(2)Fuel Tank Pressure Sensor
(3)Evaporative Emission (EVAP) Canister Vent Solenoid