GM Service Manual Online
For 1990-2009 cars only
Figure 1:

Battery Cable Routing


Object Number: 1724439  Size: MF
(1)Fuse Block - Underhood
(2)G103
(3)Battery Cable - Positive
(4)ECM Inline Fuse (2.2L)
(5)G502
(6)G301
Figure 2:

Rear Floor Pan Components and G502


Object Number: 1724429  Size: LF
(1)Battery
(2) ECM Inline Fuse (2.2L)
(3)G502
(4)Spare Tire Well
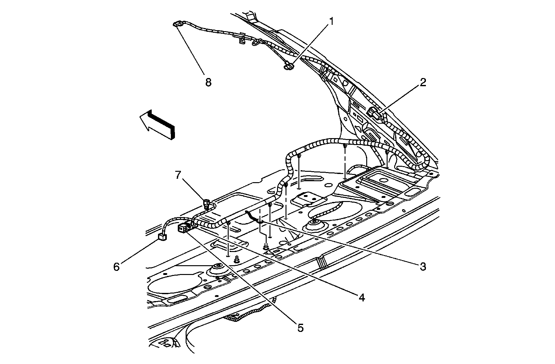
Figure 3:

Left Rear of the Vehicle


Object Number: 898006  Size: MF
(1)Rear Window Defogger Grid
(2)Inflatable Restraint Roof Rail Module Left (ASF)
(3)C375
Figure 4:

Left Side of the Engine Compartment (2 of 2)


Object Number: 897639  Size: MF
(1)C161
(2)G109
(3)Body Harness
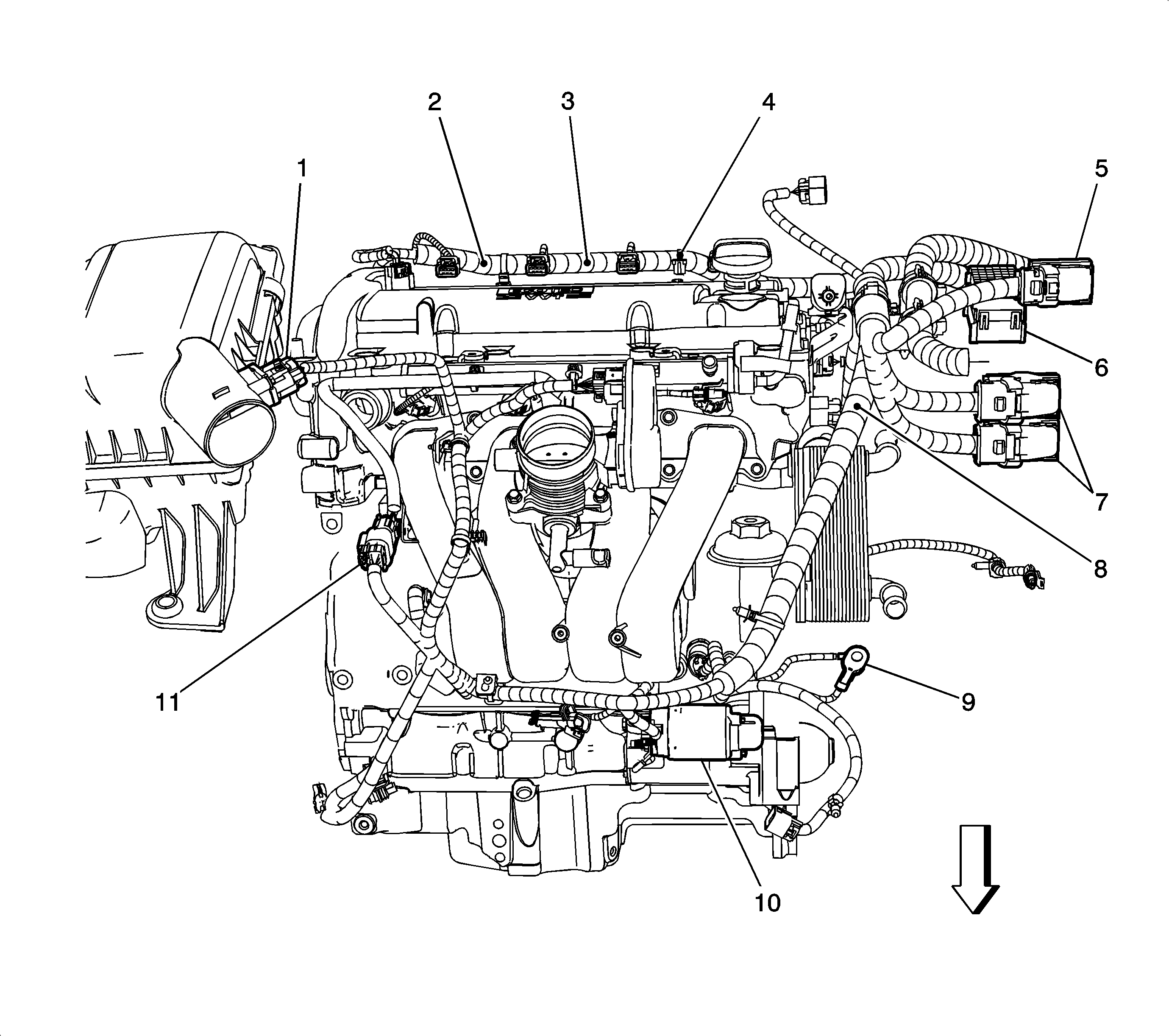
Figure 5:

Rear of Engine (2.4L)


Object Number: 1614818  Size: LF
(1)Fuse Block Underhood C1
(2)Engine Control Module (ECM)/Transmission Control Module (TCM)
(3)Evaporative Emission (EVAP) Canister Purge Solenoid Valve
(4)Camshaft Position (CMP) Actuator Solenoid - Intake
(5)Camshaft Position (CMP) Actuator Solenoid - Exhaust
(6)Vehicle Speed Sensor (VSS) - Automatic Transmission
(7)Heated Oxygen Sensor (HO2S) 1
(8)Heated Oxygen Sensor (HO2S) 2
(9)Vehicle Speed Sensor (VSS) - Manual Transmission
(10)Backup Lamp Switch
(11)G107
(12)C171 Engine Harness to Body Harness
Figure 6:

Left Rear of the Engine Compartment (2.0L)


Object Number: 1541044  Size: MF
(1)C171
Figure 7:

Behind the Left Side of the I/P


Object Number: 1506982  Size: MF
(1)C225
(2)G201
(3)G203
Figure 8:

Right Front Door


Object Number: 897648  Size: MF
(1)C604 (A31/DG7)
(2)C602
(3)C200
(4)C218 (ASF)
Figure 9:

Right Front Seat of the Vehicle


Object Number: 1614987  Size: LF
(1)C300 Passenger Presence System (PPS) Jumper Harness to I/P Harness
(2) Passenger Presence System (PPS) Jumper Harness
(3)Inflatable Restraint Front Passenger Presence System (PPS) Module
(4)I/P Harness
(5)Seat Belt Switch - Passenger
(6)Inflatable Restraint Front Passenger Presence System (PPS) Sensor
(7)Seat Belt Buckle - Passenger
(8)Passenger Seat
Figure 10:

Left Front Side of the Vehicle


Object Number: 897654  Size: MF
(1)C501
(2)C503 (A31/DG7)
(3)C201
(4)Body Control Module (BCM)
(5)Auxiliary Power Outlet - Rear
(6)G301
Figure 11:

Center of the I/P (UE1)


Object Number: 897661  Size: MF
(1)Radio
(2)C340
Figure 12:

Center Console of the Vehicle (A/T)


Object Number: 1506998  Size: MF
(1)A/T Shift Lock Solenoid
(2)A/T Shift Indicator Lamp
(3)C351
Figure 13:

Vehicle Rear Gate


Object Number: 897671  Size: MF
(1)Rear Component Lid Latch
(2)License Lamp
(3)C401
Figure 14:

Right Rear Side Under Vehicle


Object Number: 1696935  Size: MF
(1)C406
(2)Fuel Tank Pressure Sensor
(3)Evaporative Emission (EVAP) Canister Vent Solenoid
Figure 15:

Left Rear Side of the Vehicle


Object Number: 897692  Size: MF
(1)C401
(2)C491, C490 Similar on Right Side
Figure 16:

Left Front Door (Coupe)


Object Number: 897697  Size: MF
(1)Door Lock Switch - Driver
(2)Outside Rearview Mirror - Driver (DG7)
(3)C503 (A31/DG7)
(4)C501
(5)Speaker - LF Door
(6)Window Motor - Driver (A31)
(7)Outside Rearview Mirror Switch (DG7)
(8)Window Switch - Driver (A31)
(9)Inflatable Restraint Side Impact Sensor (SIS) - Left (ASF)
(10)Door Latch - Driver
Figure 17:

Right Rear Door (Sedan)


Object Number: 1539166  Size: MF
(1)Door Latch - RR, LR Similar
(2)C860, C759 Similar in LR Door
(3)Window Motor - RR (A31), LR Similar
Figure 18:

Left Side of the I/P


Object Number: 1506962  Size: MF
(1)Door Jamb Switch - Driver
(2)C215
Figure 19:

Rear Shelf of the Vehicle (UE1) - Sedan


Object Number: 897735  Size: MF
(1)Cell Antenna Coaxial
(2)C380 (UE1)
(3)G401 (UE1)
(4)Vehicle Communication Interface Module (VCIM) C1
(5)Vehicle Communication Interface Module (VCIM) C2
(6)Cellular Coaxial
(7)Global Positioning Satellite (GPS) Coaxial
(8)Global Positioning Satellite (GPS) Antenna (UE1)
Figure 20:

Front of Engine (2.4L)


Object Number: 1614807  Size: LF
(1)MAF/IAT Sensor
(2)S141
(3)S142
(4)S140
(5)Transmission Control Module (TCM) Connector
(6)Fuse Block Underhood C1
(7)Engine Control Module (ECM) Connector
(8)S175
(9)G105
(10)Starter
(11)C150 Engine Harness to Fuel Injector Harness
Figure 21:

Front Left Side of the Engine (2.2L)


Object Number: 1504314  Size: MF
(1)Fuel Injectors Rail
(2)Throttle Body
(3)Manifold Absolute Pressure (MAP) Sensor
(4)Ignition Control (IC) Module
(5)Evaporative Emissions (EVAP) Canister Purge Solenoid Valve
(6)G105 (2.0L Similar)
(7)Crankshaft Position (CKP) Sensor
(8)Knock Sensor (KS)
(9)C150
Figure 22:

Left Side of the Engine - 2.0L


Object Number: 1403118  Size: MF
(1)C155
(2)C150
Figure 23:

Right Front of the Inside Vehicle


Object Number: 897582  Size: MF
(1)C216
(2)Blower Motor
(3)Blower Motor Resistor Assembly
Figure 24:

Left Side of the Engine Compartment


Object Number: 897622  Size: MF
(1)C121 (DF5)
(2)G101
(3)Electronic Brake Control Module (EBCM) (JM4/JL9)
(4)Engine Control Module (ECM) (2.2L)
Figure 25:

Left Front of the Vehicle


Object Number: 897864  Size: MF
(1)C111 (Sedan), C110 Similar on Right
(2)Park/Turn Signal Lamp - LF (Sedan), RF Similar
(3)Headlamp - Left (Sedan), Right Similar
(4)Headlamp - Left (Coupe), Right Similar
(5)Park/Turn Signal Lamp - LF (Coupe), RF Similar
Figure 26:

Front of the Transmission


Object Number: 1507167  Size: MF
(1)C100
Figure 27:

Lower LF of the Passenger Compartment


Object Number: 1403116  Size: MF
(1)Accelerator Pedal Position (APP) Sensor
(2)C220 (w/2.0L)
Figure 28:

Sunroof Assembly


Object Number: 1696933  Size: LF
(1)C302
(2)Sunroof Motor