GM Service Manual Online
For 1990-2009 cars only

Object Number: 891628  Size: MF

Circuit Description

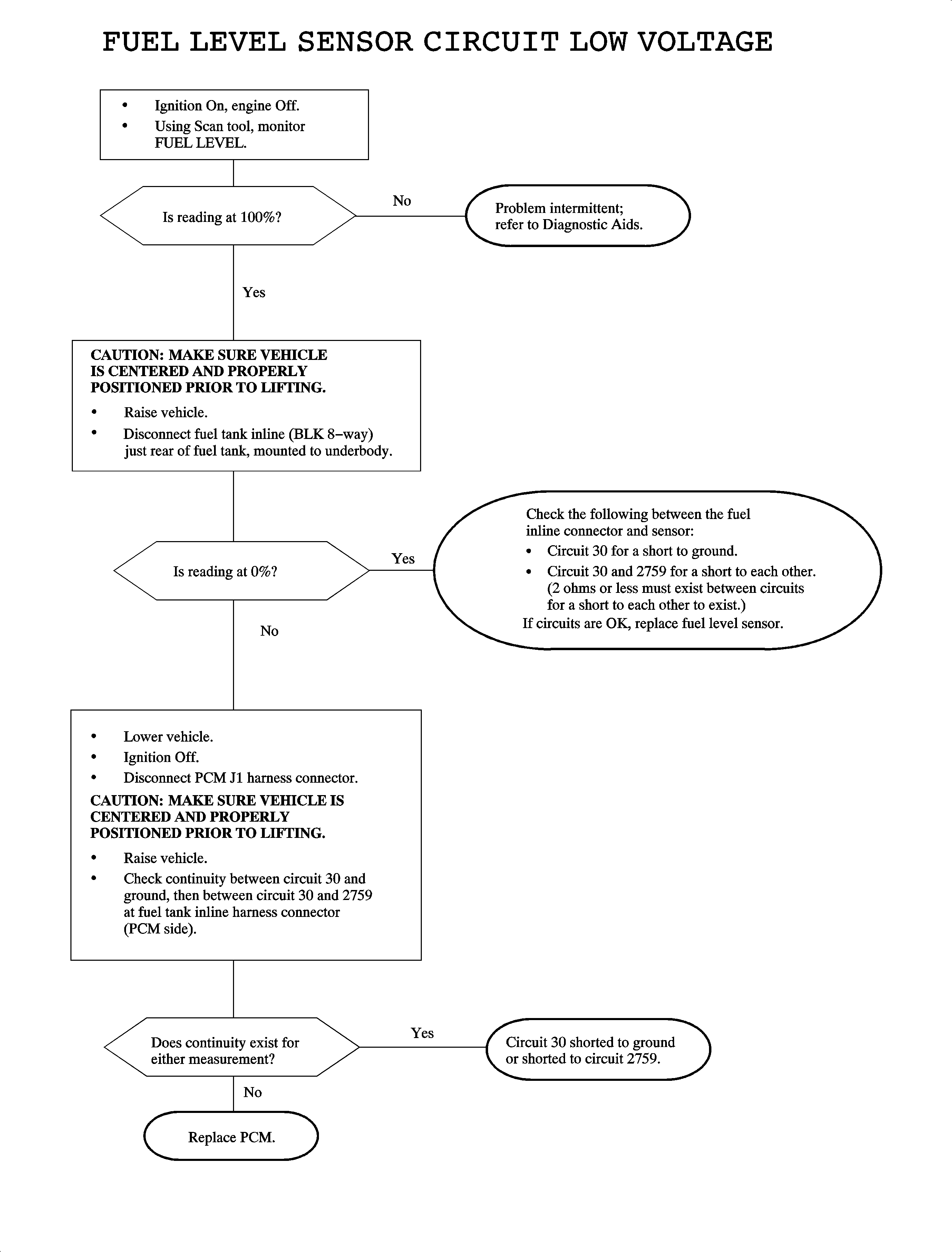
The fuel level sensor is a variable resistor that varies resistance according to changes in the level of fuel in the fuel tank. The PCM supplies a 5 volt reference through a pull-up resistor to the sensor, which is connected to ground. When the level in the fuel tank is high, the sensor resistance is low (low voltage on signal line). As the fuel level decreases, the sensor resistance increases (voltage increases on the signal line). The PCM uses the signal voltage to determine fuel tank level. The PCM averages the fuel level over time then sends it over the Class II link to the BCM. The BCM averages the fuel level with respect to vehicle speed, then sends out a message to the I/P cluster for the fuel gauge over the link. DTC P0462 sets when the signal voltage at the PCM is below the calibrated voltage value.

Conditions for Setting the DTC

DTC P0462 will set if fuel level is greater than 100% (less than 0.17 volts) for 25 seconds:

DTC P0462 diagnostic runs continuously with ignition On.

P0462 is a (type D) DTC

Diagnostic Aids

To locate an intermittent problem, use Scan tool to monitor FUEL LEVEL with ignition On, engine Off. Wiggling wires while watching for a change in FUEL LEVEL may locate the area where a short to ground in the wiring could lie.

Important: Fuel level reading on the scan tool is averaged. If an intermittent circuit fault occurs, the reading will change slowly.

Fuel gauge should closely match FUEL LEVEL percentage reading on Scan tool with ignition On, engine Off, with zero vehicle speed (i.e. 25% = 1/4 full).

Check for corrosion in the harness connectors. Corrosion will cause a short to the return circuit and may set this DTC.

If DTC P0462 is active, the fuel gauge will read EMPTY and the LOW FUEL telltale will be commanded On.

Fuel level sensor resistance range should read between 19-251 ohms.

DTC P0462


Object Number: 890088  Size: FP