GM Service Manual Online
For 1990-2009 cars only

Circuit Description

The evaporative emission (EVAP) system is used to store fuel vapors as to reduce the amount of unburned fuel from escaping into the atmosphere. The EVAP system consists of the EVAP canister, fuel tank pressure sensor, EVAP lines and hoses, EVAP purge solenoid (normally closed), EVAP service port, EVAP vent solenoid (normally open), fuel tank, and PCM. The PCM monitors the EVAP system for circuit faults in the fuel tank pressure sensor, EVAP purge solenoid and EVAP vent solenoid circuits. The PCM also monitors the EVAP system for small and large leaks. During the DTC P0440 diagnostic, the PCM monitors the fuel tank pressure sensor for an atmospheric pressure reading when all of the DTC parameters have been met with engine running. The PCM will then command the EVAP vent solenoid On (close valve) and command the EVAP purge solenoid to a fixed duty cycle (pulses valve). The PCM will let the pressure drop in the fuel tank for a certain length of time, after which it will turn Off the EVAP purge solenoid. If a correct amount of vacuum is achieved, the PCM will run the DTC P0442 diagnostic, which will monitor the decay in vacuum of the sealed system over a calibrated amount of time. DTC P0442 sets when the vacuum decay is greater than the calibrated amount for a certain length of time due to a small leak.

Conditions for Setting the DTC

DTC P0442 will set if the vacuum decay is greater than 0.02-0.10 (0.02 with low fuel level and 0.10 with high fuel level) fuel tank pressure sensor volts per second indicating a small EVAP leak when:

    • Condition exists for longer than 15 seconds
    • EVAP vent solenoid is commanded On (closed)
    • EVAP purge solenoid is commanded Off (closed)
    • Engine is running
    • Fuel level is between 15 and 85%
    • Baro is greater than 75 kPa
    • ECT and IAT at engine startup are between 4°C-30°C (39°F-86°F)
    • ECT and IAT are within 8°C (46°F) of each other
    • TP angle is between 7 and 35%
    • Vehicle speed is less than 113 km/h (70 mph)
    • No ECT, fuel tank pressure, IAT, MAP O2S-1, PCM internal fault, TP or VSS DTCs have been set

DTC P0442 diagnostic runs once per ignition cycle (usually for a total of 30 seconds if no faults exist) once the above conditions have been met.

DTC P0442 diagnostic runs once per ignition cycle once the above conditions have been met.

P0442 is a (type A) DTC

Diagnostic Aids

Important: If DTC P1640 is set, diagnose that DTC first. A diagnosed EVAP purge solenoid or EVAP vent solenoid circuit fault may have caused this DTC to set.

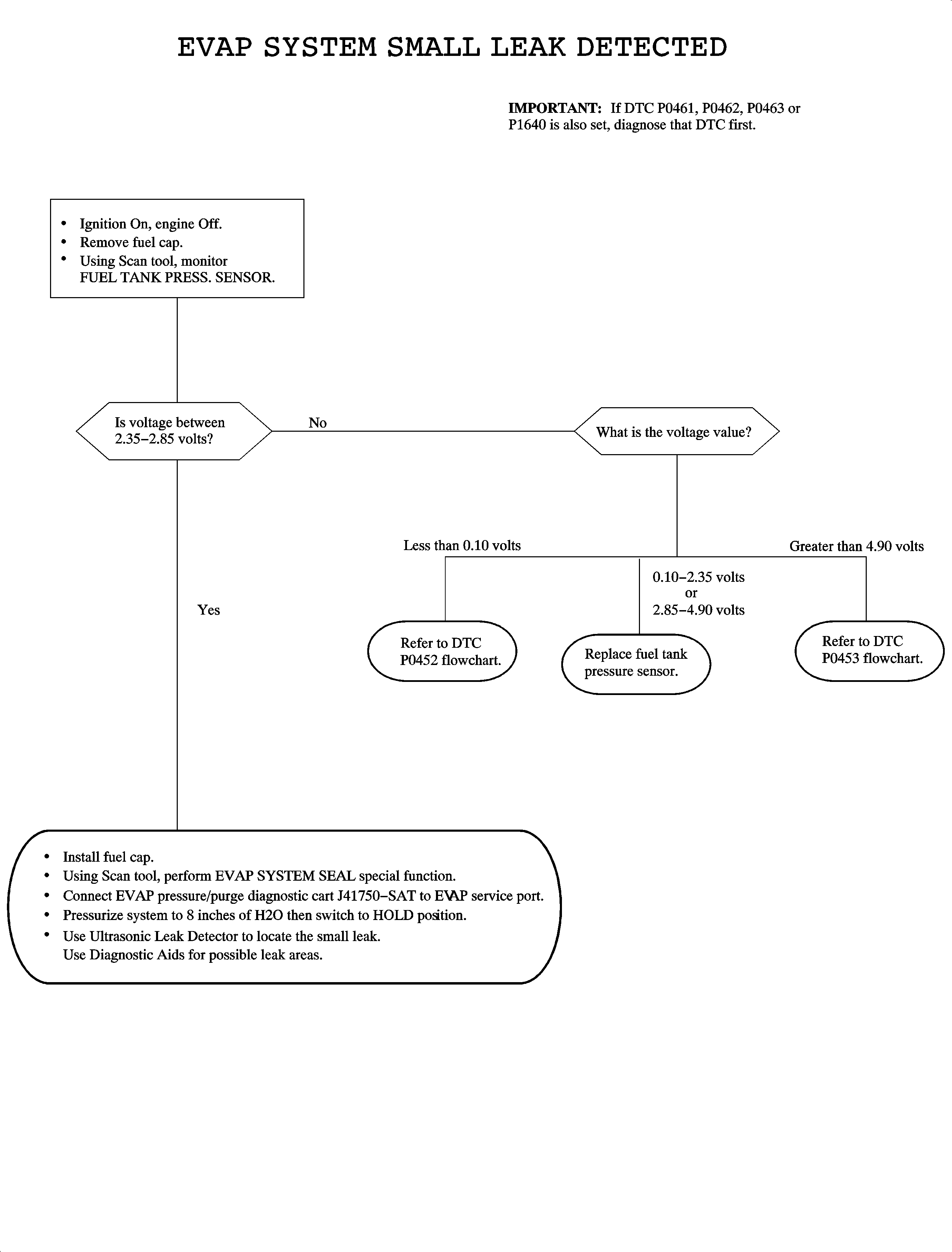
Important: The PCM uses the fuel tank pressure sensor to detect the amount of vacuum pulled on the EVAP system during the leak diagnostic tests. Make sure the fuel pressure sensor is not skewed by verifying FUEL TANK PRESS. SENSOR on Scan tool is between 2.35 and 2.85 volts with ignition On and fuel cap removed.

Use the EVAP Pressure/Purge Diagnostic Chart and Ultrasonic Leak Detector to locate the small leak.

Possible causes of a small leak:

    • Fuel cap leaking
    • EVAP vent solenoid valve not seating correctly
    • EVAP vent hose loose or damaged
    • EVAP canister leaking
    • Fuel sender assembly O-ring leaking
    • Fuel tank or filler neck leaking

The small leak diagnostic can only detect a leak greater than 0.040 of an inch in diameter.

DTC P0442


Object Number: 890036  Size: FP