GM Service Manual Online
For 1990-2009 cars only

Object Number: 891588  Size: MF

Circuit Description

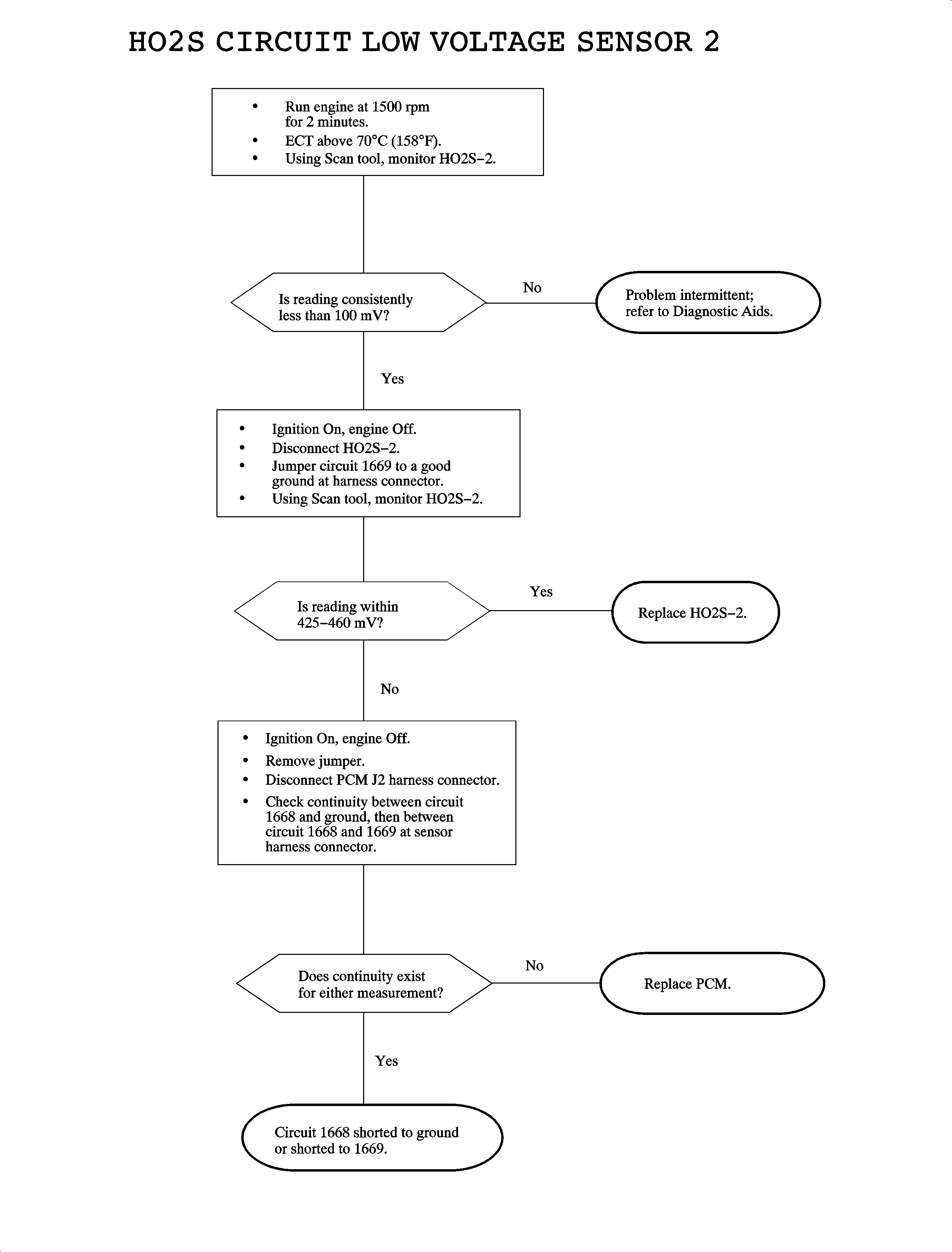
The heated oxygen sensor 2 (HO2S-2) is an electrical source that responds to oxygen content out of the catalytic converter. When the sensor reaches approximately 316°C (600°F), it produces a voltage based on the difference in oxygen between the atmosphere and the exhaust gas. The PCM sends a bias voltage (425-460 mV) on the signal line, which is pulled up through high resistance. When the HO2S-2 is cold , it produces no voltage and has extremely high internal resistance. The internal resistance of the sensor is much greater than the resistance of the Bias pull-up resistor. However, when the sensor heats up, it produces voltage that overrides the bias voltage. This voltage is read by the PCM to determine the efficiency of the catalytic converter. Under normal conditions, low sensor voltage means high oxygen content/lean air-fuel mixture and vice versa. Normal sensor readings at steady cruise with a properly functioning catalytic converter will be around 500-800 mV. DTC P0137 sets when the HO2S-2 signal voltage is too low for a certain length of time.

Conditions for Setting the DTC

DTC P0137 will set if H02S-2 voltage is less than 44 mV when:

    • Condition exists for longer than 2 minutes and 30 seconds
    • ECT is greater than 40°C (104°F) for at least 2 minutes and 20 seconds.
    • TP angle is between 8 and 50% for at least 4 seconds
    • Calculated airflow is greater than 5.5 g/s for a least 2 minutes and 20 seconds.
    • No CKP, ECT, EVAP, fuel injector, fuel tank pressure, fuel trim, IAT, idle speed, MAP, misfire, PCM internal fault, or TP sensor DTCs have been set.

DTC P0137 diagnostic runs continuously once the above conditions have been met.

Diagnostic Aids

To locate an intermittent problem, use the scan tool to monitor HO2S-2 voltage with the engine idling at normal operation temperature. Wiggling wires while watching for a change in HO2S-2 voltage may locate the area where a short to ground in the wiring could lie.

Voltage on each circuit, 1668 and 1669, with H02S-2 disconnected and ignition On should read between 4-6 volts.

Do not apply grease or any material in the HO2S-2 harness connector or alter the wiring in any way. The wires carry air reference to the sensor used to determine the difference in oxygen between the exhaust gas and the atmosphere.

DTC P0137


Object Number: 889916  Size: FP