GM Service Manual Online
For 1990-2009 cars only

Object Number: 889394  Size: MF

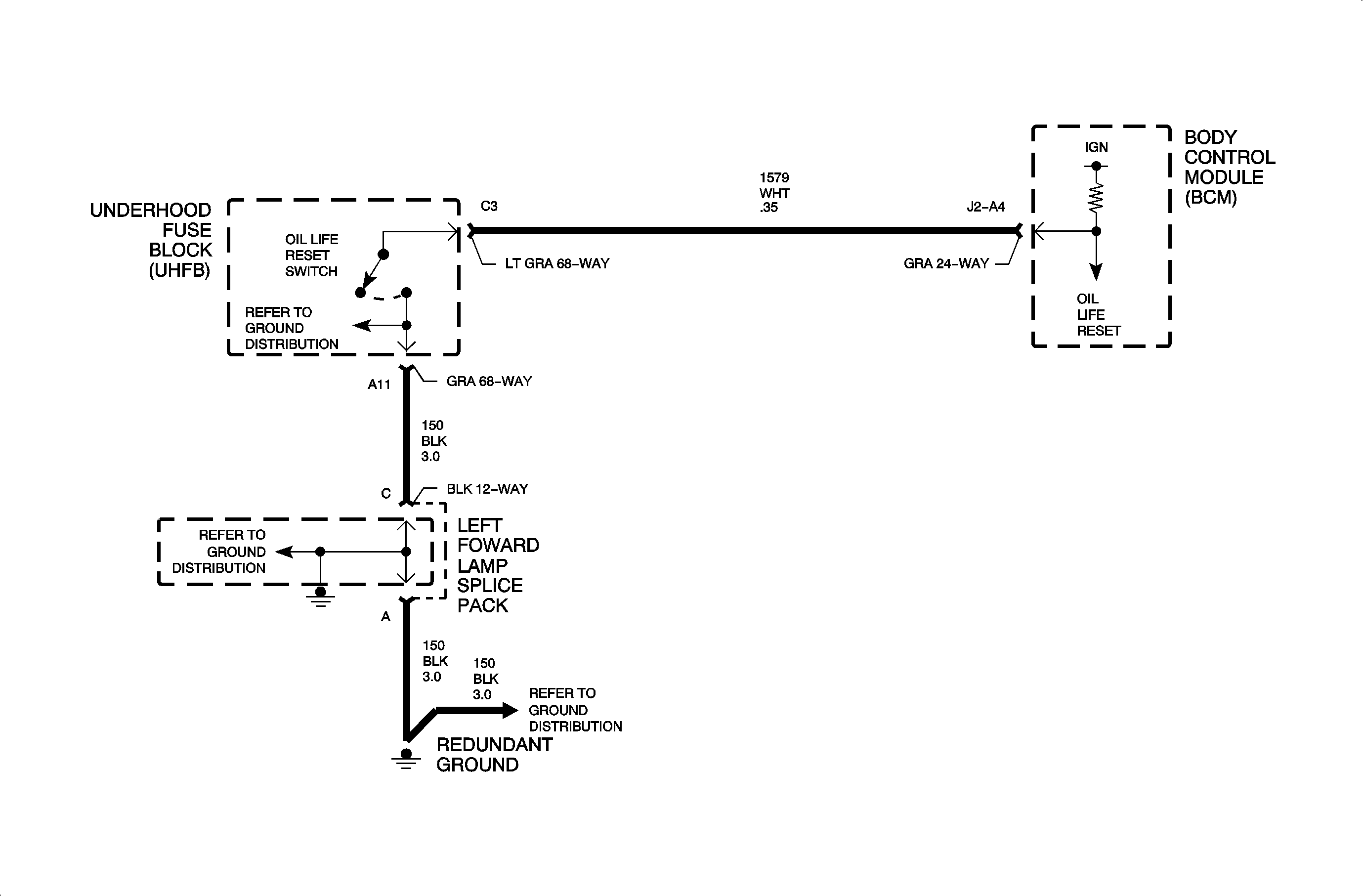
The CHANGE ENGINE OIL telltale is reset by depressing the oil life reset push-button switch. This switch is located in the underhood junction block. Pressing this switch grounds circuit 1579. When grounded, the body control module (BCM) requests the engine controller to perform an oil life reset. When reset is completed, the BCM will turn OFF the CHANGE ENGINE OIL telltale.

Conditions for Setting the DTC

    • The ignition is in the RUN position.
    • The engine is running.
    • Vehicle speed is greater than 10 km/h (6 mph).
    • Circuit 1579 is shorted to ground.

Diagnostic Aids

    • Inspect the wiring harness for damage. Check for broken or chaffed insulation.
    • If a fault is suspected to be intermittent, wiggling the harness wiring may help in locating the fault.

Object Number: 888359  Size: FP