GM Service Manual Online
For 1990-2009 cars only

Object Number: 890267  Size: MF

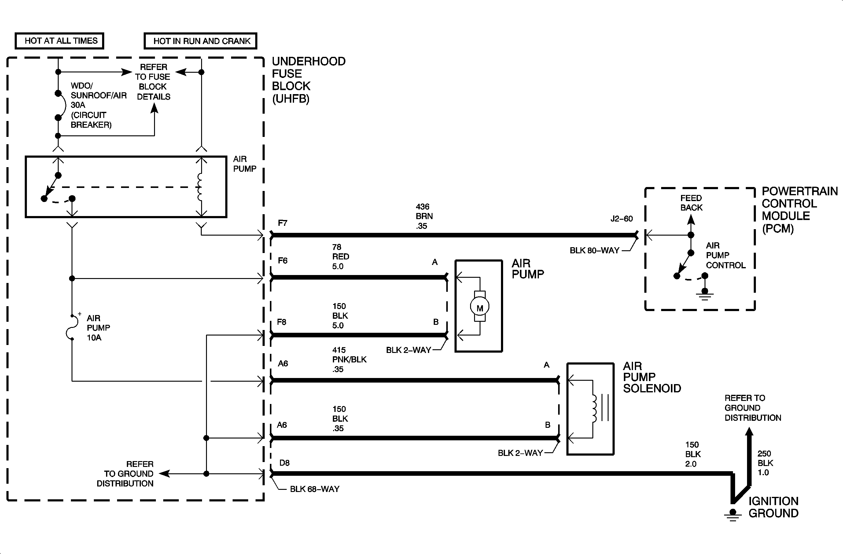
The AIR system is used to accelerate the heating process of the catalytic converter by introducing outside air into the exhaust manifold. The air pump operates on cold engine starts when the catalytic converter works least efficient. The AIR system consists of the air pipe/hoses, air pump, air pump relay, air pump solenoid, check valves, shutoff valve, and PCM. The PCM controls the ground for the air pump relay coil, which turns the air pump and air pump solenoid simultaneously ON or OFF. With the engine running and air pump commanded ON, manifold vacuum is allowed to pull up on the shutoff valve. This allows pressurized air to flow past the check valve to the exhaust manifold. The check valve is a one-way valve used to keep exhaust gases from entering the air pump. During the DTC P0410 diagnostic, the PCM will wait until certain engine parameters have been met with the vehicle in a decel. The PCM will then command the air/fuel ratio slightly rich and turn ON the air pump relay for a certain length of time. When this occurs, the oxygen sensor 1 (O2S-1) should indicate a lean condition/low voltage. DTC P0410 sets when the PCM commands the AIR system ON during a deceleration and the O2S-1 signal does not indicate a lean condition.

Conditions for Setting the DTC

DTC P0410 will set if the AIR system is commanded ON and O2S-1 voltage is greater than 50 mV, not sufficiently indicating lean, when:

    • The condition exists for three, 3 second tests.
    • The vehicle is in a decel. The MAP is less than 30 kPa.
    • The engine run time is greater than 3 minutes and 20 seconds.
    • The ECT is between 5-115°C (41-239°F).
    • The IAT is greater than 0°C (32°F).
    • The TP angle change is less than 5 percent.
    • The STFT is between 119-133.
    • The ignition voltage is greater than 11.7 volts.
    • The engine speed is greater than 1,150 RPM (auto) and 1,000 RPM (manual)
    • The air flow is less than 127 grams/sec.
    • The commanded air/fuel ratio is fixed at 8 percent rich (13.5:1).
    • The loop status is closed.
    • No O2S-1 DTCs have been set

DTC P0410 diagnostic runs once per ignition cycle once the above conditions have been met.

DTC P0410 is a type B DTC.

Diagnostic Aids

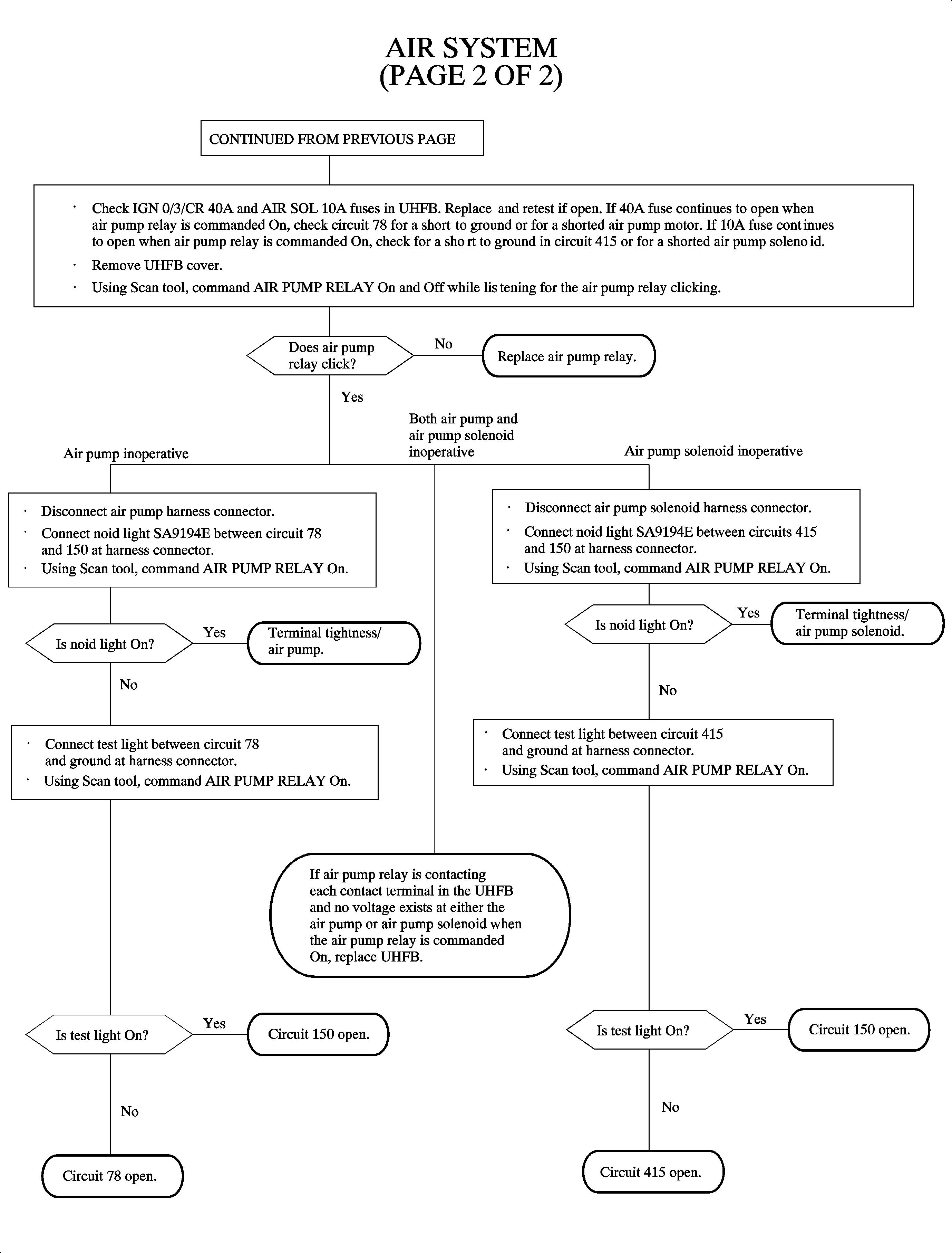
Important: If DTC P1640 is also set, diagnose that DTC first. If the air pump relay circuit has faulted, the air pump relay circuit has faulted, the air pump relay circuit is most likely the cause of the AIR system not working properly and should be diagnosed first.

Check the air pipes and hoses for leaks, cuts, or damage.

Check both check valves, 1 inline between the manifold vacuum supply and air pump solenoid and the other inline between the shutoff valve and exhaust manifold. They are both 1-way valves, therefore air should only flow 1 way.

The scan tool can be used to turn the air pump relay ON and OFF. If the air pump relay is turned ON, the air pump and air pump solenoid will turn ON simultaneously.

The air pump solenoid resistance is 24-45 ohms.


Object Number: 897502  Size: MF

1

Air pump

2

Air pump solenoid

3

Shutoff valve

4

Check valve (keeps exhaust gas from entering the air pump)

5

Check valves (keeps vacuum in the solenoid vacuum line)

6

Air pipe and hose


Object Number: 890331  Size: FP

Object Number: 890335  Size: FP