GM Service Manual Online
For 1990-2009 cars only

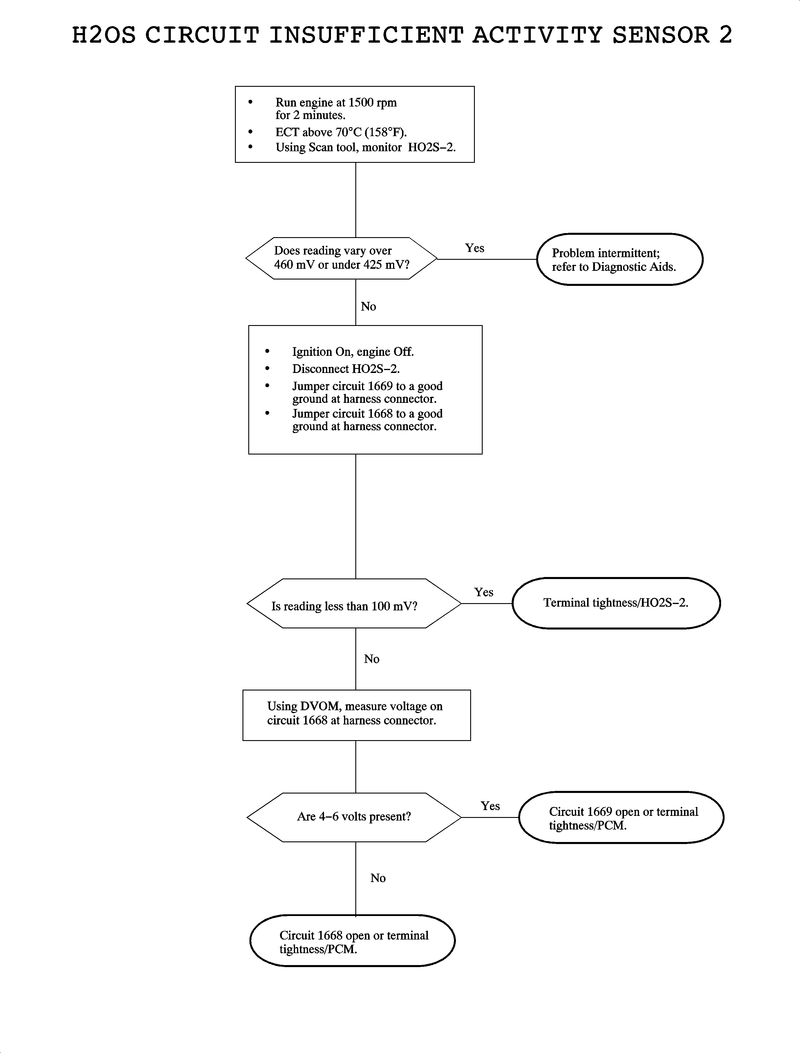
Object Number: 889615  Size: MF

The heated oxygen sensor 2 (H02S-2) is an electrical source that responds to oxygen content in the catalytic converter. When the sensor reaches approximately 316°C (600°F), it produces a voltage based on the difference in oxygen between the atmosphere and exhaust gas. The PCM sends a bias voltage (425-460 mV) on the signal line, which is pulled up through high resistance. When the HO2S-2 is cold, it produces no voltage and has extremely high internal resistance. The internal resistance of the sensor is much greater than the resistance of the bias pull-up resistor. However, when the sensor heats up, it produces voltage that overrides the bias voltage. This voltage is read by the PCM to determine the efficiency of the catalytic converter. Under normal conditions, low sensor voltage means high oxygen content/lean air-fuel mixture and vice versa. Normal sensor readings at steady cruise with a properly functioning catalytic converter will be around 500-800 mV. DTC P0140 sets when the HO2S-2 signal is inactive.

Conditions for Setting the DTC

DTC P0140 will set if HO2S-2 is inactive, voltage is not fluctuating outside the 425-460 mV range, when:

    • The condition exists for longer than 2 minutes and 5 seconds.
    • The ECT is greater than 40°C (104°F) for at least 2 minutes and 20 seconds.
    • The TP angle is between 8-56 percent.
    • The calculated airflow is greater than 5.5 g/s for at least 2 minutes and 20 seconds.
    • No CKP, ECT, EVAP, fuel injector, fuel tank pressure, fuel trim, IAT, idle speed, MAP, misfire, PCM internal fault, or TP sensor DTCs have been set.

DTC P0140 diagnostic runs continuously once the above conditions have been met.

DTC P0140 is a type B DTC.

Diagnostic Aids

Important: If DTC P0141 is also set, diagnose that DTC first. An inoperative heater may have caused this DTC to set.

To locate an intermittent problem, use the scan tool to monitor the HO2S-2 voltage with the engine at normal operating temperature. Bias voltage (425-460 mV) will appear on the scan tool if there is an open anywhere in the sensor circuit.

Voltage from the PCM on circuits 1668 and 1669 independently with the HO2S-2 disconnected should read between 4-6 volts.


Object Number: 889922  Size: FP