GM Service Manual Online
For 1990-2009 cars only

DTC P0503 L61


Object Number: 889631  Size: MF

Circuit Description

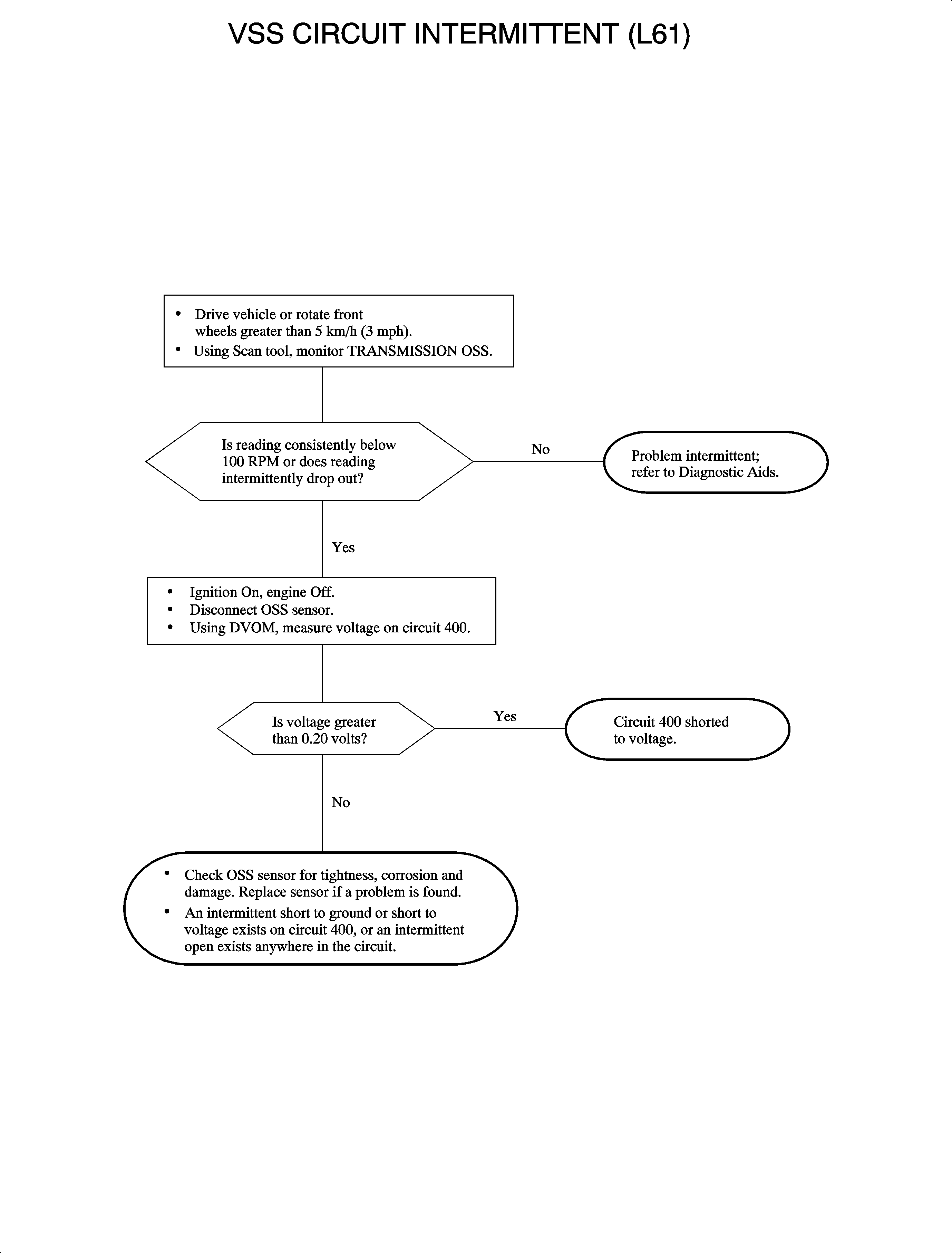
The output speed sensor (OSS) produces an AC voltage of different amplitude and frequency depending on the velocity of the output shaft. The OSS produces the signal from 16 evenly spaced machined notches on the transaxle final drive assembly. The OSS produces a readable AC voltage signal when vehicle speed is above 5 km/h (3 mph). This OSS signal is sent to the PCM, which is used to determine the velocity of the output shaft. DTC P0503 sets when the PCM detects a dropout in the OSS signal for a certain length of time while the vehicle is moving.

Conditions for Setting the DTC

DTC P0503 will set if OSS signal drops greater than 1200 RPM instantaneously when:

    • Dropout condition exists for longer than 3 seconds
    • Transmission OSS is greater than 500 RPM
    • Transmission OSS does not increase by more than 500 RPM within a 100 ms time period for greater than 5 seconds
    • Time since gear selector has been moved is greater than 6 seconds
    • Engine is running
    • DTC P1810 has not been set

DTC P0503 diagnostic runs continuously once the above conditions have been met.

DTC P0503 is a type B DTC.

Diagnostic Aids

If DTC P0502 is also set, diagnose that DTC first.

To locate this intermittent problem, use Scan tool to monitor TRANSMISSION OSS with vehicle raised and drive wheels moving greater than 5 km/h (3 mph). Parameter will drop out if a fault occurs.

DTC P0503 can set if a direct or intermittent short to voltage on circuit 400 occurs; an intermittent open occurs anywhere in the circuit or an intermittent short ground in circuit 400 occurs.

Inspect OSS and differential carrier reluctor wheel teeth for damage. If the PCM does not receive an OSS signal or if DTC P0503 is active, it will command maximum main line pressure to the transaxle.

Output Speed Sensor resistance: 1530 - 1870 ohms

DTC P0503


Object Number: 888685  Size: FP

DTC P0503 L81


Object Number: 889781  Size: MF

Circuit Description

The output speed sensor (OSS) produces an AC voltage of different amplitude and frequency depending on the velocity of the output shaft. The OSS produces the signal from 16 evenly spaced machined notches on the transaxle final drive assembly. The OSS produces a readable AC voltage signal when vehicle speed is above 5 km/h (3 mph). This OSS signal is sent to the TCM, which is used to determine the velocity of the output shaft. DTC P0503 sets when the TCM detects a dropout in the OSS signal for a certain length of time while the vehicle is moving.

Conditions for Setting the DTC

DTC P0503 will set if OSS signal drops greater than 1800 RPM instantaneously when:

    • Time since gear selector has been moved is greater than 6 seconds
    • Engine run time is greater than 5 seconds when engine speed is between 500 RPM and fuel cutoff
    • No ISS or TFP DTCs have been set

DTC P0503 diagnostic runs continuously once the above conditions have been met.

DTC P0503 is a type B DTC.

Diagnostic Aids

If DTC P0502 is also set, diagnose that DTC first.

To locate this intermittent problem, use Scan tool to monitor TRANSMISSION OSS with vehicle raised and drive wheels moving greater than 5 km/h (3 mph). Parameter will drop out if a fault occurs.

DTC P0503 can set if a direct or intermittent short to voltage on circuit 400 occurs; an intermittent open occurs anywhere in the circuit or an intermittent short ground in circuit 400 occurs.

Inspect OSS and differential carrier reluctor wheel teeth for damage. If the PCM does not receive an OSS signal or if DTC P0503 is active, it will command maximum main line pressure to the transaxle.

If the TCM does not receive an OSS signal, it will calculate vehicle speed based on engine speed, input shaft speed and commanded gear. The speedometer will still be inoperative, however.

Output Speed Sensor resistance: 1530 - 1870 ohms

DTC P0503


Object Number: 887922  Size: FP