GM Service Manual Online
For 1990-2009 cars only

DTC P1887 L61


Object Number: 889663  Size: MF

Circuit Description

The torque converter clutch (TCC) pressure release switch is part of the transaxle fluid pressure (TFP) switch assembly. The TFP switch assembly is mounted to the transaxle valve body. The TCC pressure release switch is normally closed. The switch signals the PCM that the TCC is released. This is accomplished by torque converter release fluid pressure acting on the switch contact, thus opening the switch. When the voltage is high on the circuit, the PCM recognizes the TCC is no longer engaged. When the PCM determines the TCC release switch is open (indicating the TCC is not applied) and the TCC slip speed indicates the TCC is applied, then DTC P1887 sets.

Conditions for Setting the DTC

DTC P1887 will set if twice in a trip TCC pressure release switch is open (TCC release fluid pressure is present) for 6 seconds and the following conditions have been met:

    • No TCC system DTCs P0741 or P0742
    • The engine is running
    • The TFP switch assembly indicates D4 range
    • The TCC is commanded ON
    • The TCC slip speed is -20 to +40 rpm
    • The engine torque is greater than 45 N·m (33 ft-lbs)
    • No ISS DTCs have been sent

Diagnostic Aids

Inspect wiring at PCM, transaxle connector, TFP valve position switch connector, and all other circuit connecting points for the following conditions:

   • 

A bent terminal

   • 

A backed out terminal

   • 

A damaged terminal

   • 

Poor terminal tension

   • 

A chafed wire

   • 

A broken wire inside the insulation

   • 

Moisture intrusion

   • 

Corrosion

When diagnosing for an intermittent short or open condition, massage the wiring harness while watching the test equipment for a change.

DTC P1887


Object Number: 888045  Size: FP

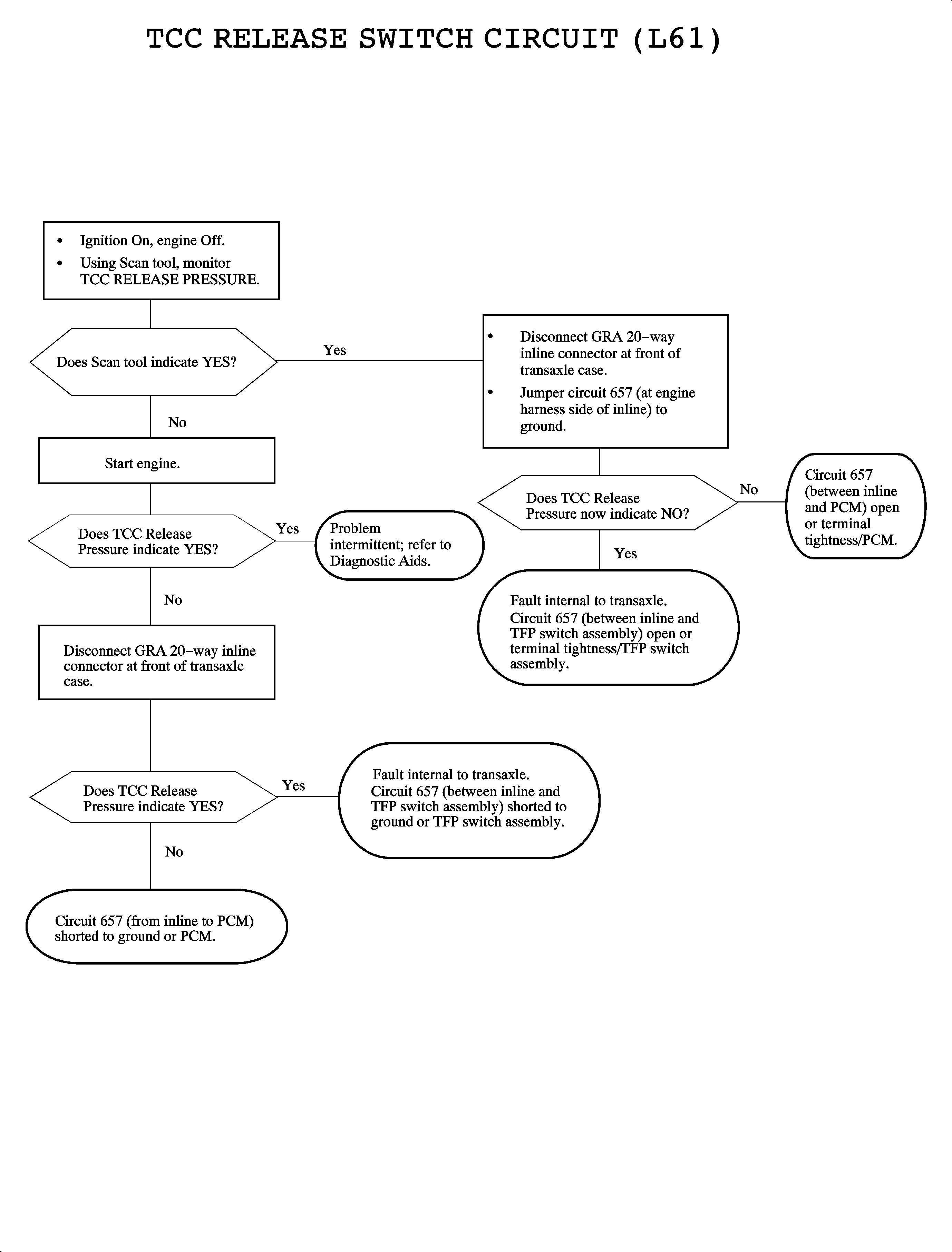
DTC P1887 L81


Object Number: 889769  Size: MF

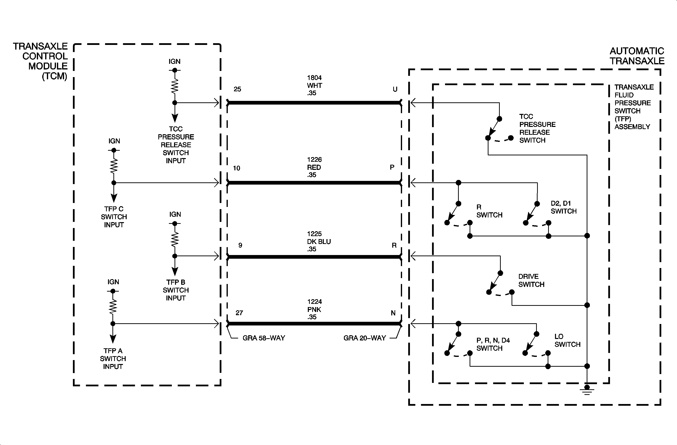
Circuit Description

The torque converter clutch (TCC) pressure release switch is part of the transaxle fluid pressure (TFP) switch assembly. The TFP switch assembly is mounted to the transaxle control valve body. The TCC pressure release switch is normally closed. The switch signals the TCM that the TCC is released. This is accomplished by torque converter release fluid pressure acting on the switch contact, thus opening the switch. When the voltage is high on the circuit, the TCM recognizes the TCC is no longer engaged. When the TCM determines the TCC release switch is open (indicating the TCC is not applied) and the TCC slip speed indicates the TCC is applied, then DTC P1887 sets.

Conditions for Setting the DTC

DTC P1887 will set if twice in a trip TCC pressure release switch is open (TCC release fluid pressure is present) for 6 seconds and the following conditions have been met:

    • The engine is running
    • The TFP switch assembly indicates D4 range
    • The TCC is commanded ON
    • The TCC slip speed is -20 to +40 rpm
    • The engine torque is greater than 45 N·m (33 ft-lbs)
    • No ISS on TCC system, DTCs have been set

Diagnostic Aids

Inspect wiring at TCM, transaxle connector, TFP valve position switch connector, and all other circuit connecting points for the following conditions:

   • 

A bent terminal

   • 

A backed out terminal

   • 

A damaged terminal

   • 

Poor terminal tension

   • 

A chafed wire

   • 

A broken wire inside the insulation

   • 

Moisture intrusion

   • 

Corrosion

When diagnosing for an intermittent short or open condition, massage the wiring harness while watching the test equipment for a change.

DTC P1887


Object Number: 888048  Size: FP