GM Service Manual Online
For 1990-2009 cars only

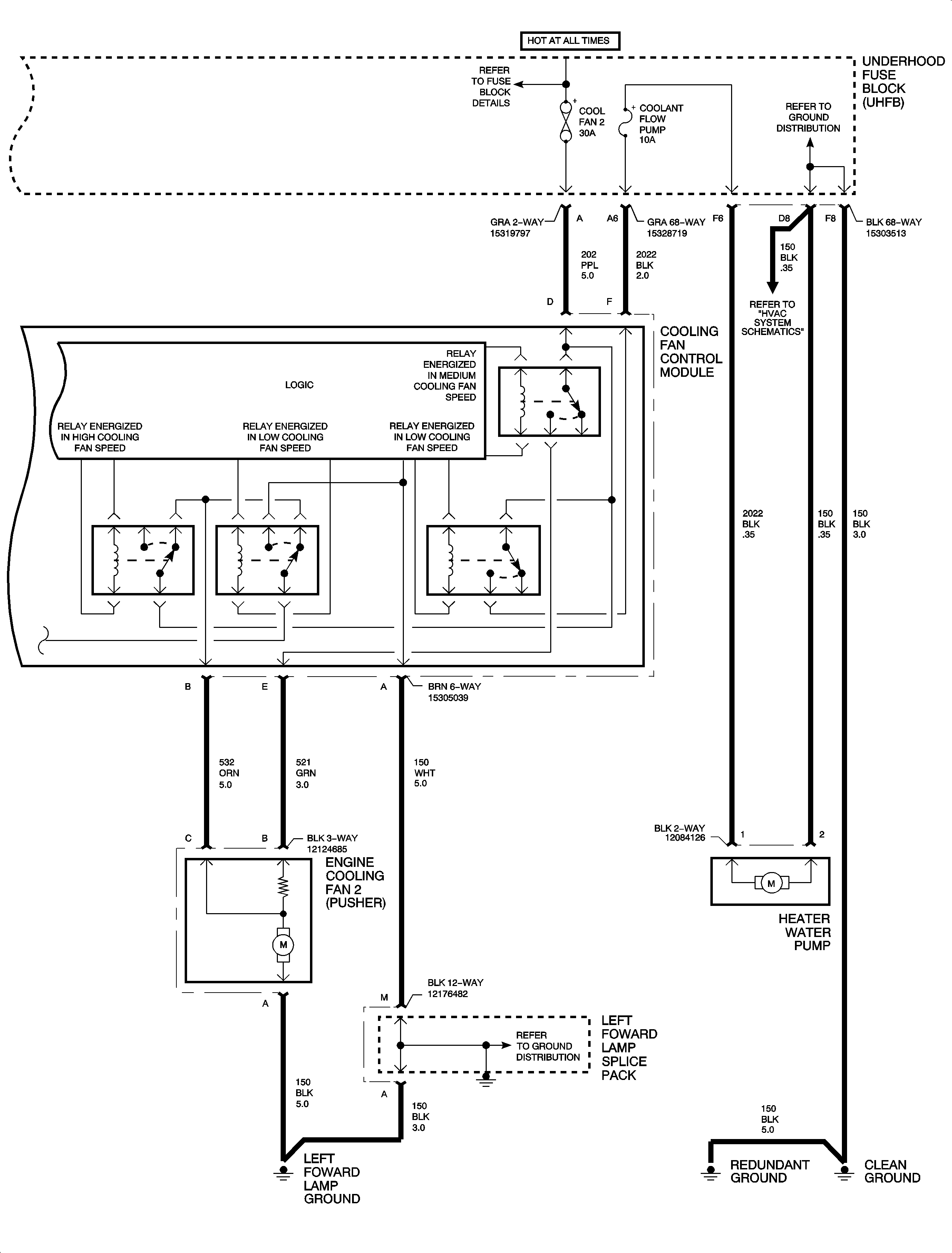
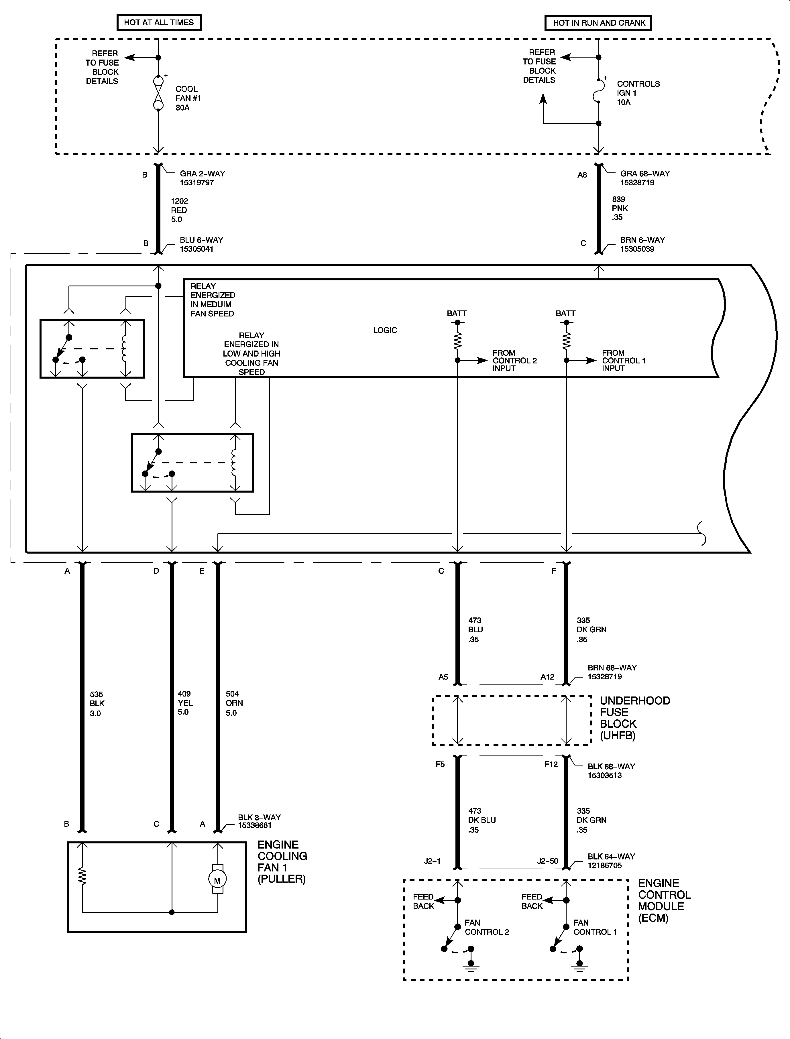
Engine Cooling Schematics L61

Figure 1:

1 of 2


Object Number: 895780  Size: FP
Figure 2:

2 of 2


Object Number: 895782  Size: FP

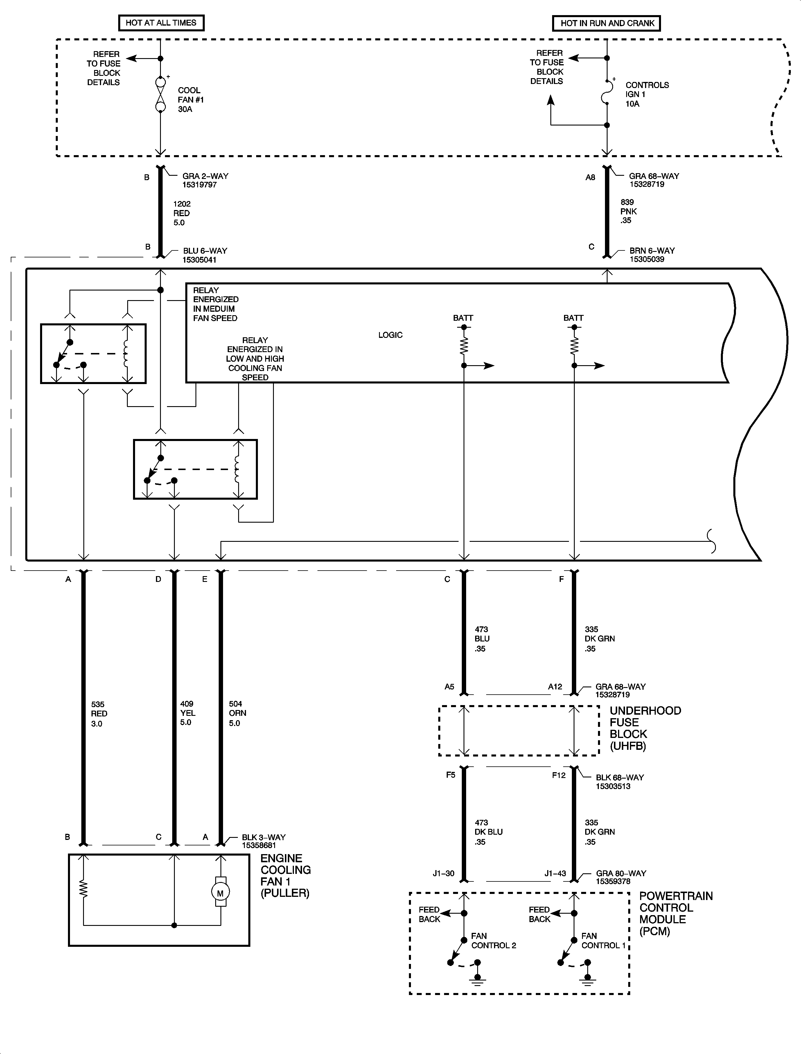
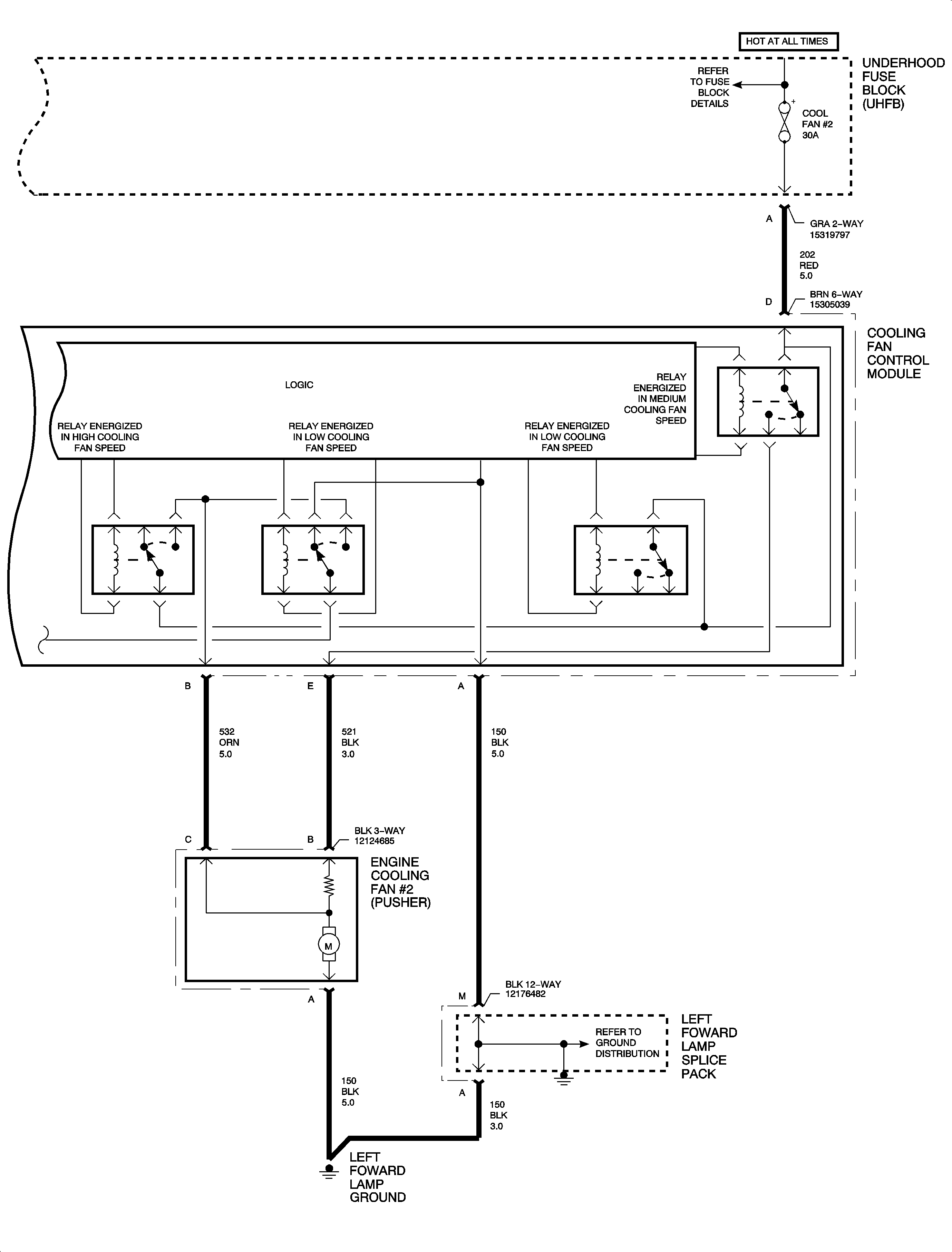
Engine Cooling Schematics L81

Figure 1:

1 of 2


Object Number: 895791  Size: FP
Figure 2:

2 of 2


Object Number: 895794  Size: FP