GM Service Manual Online
For 1990-2009 cars only

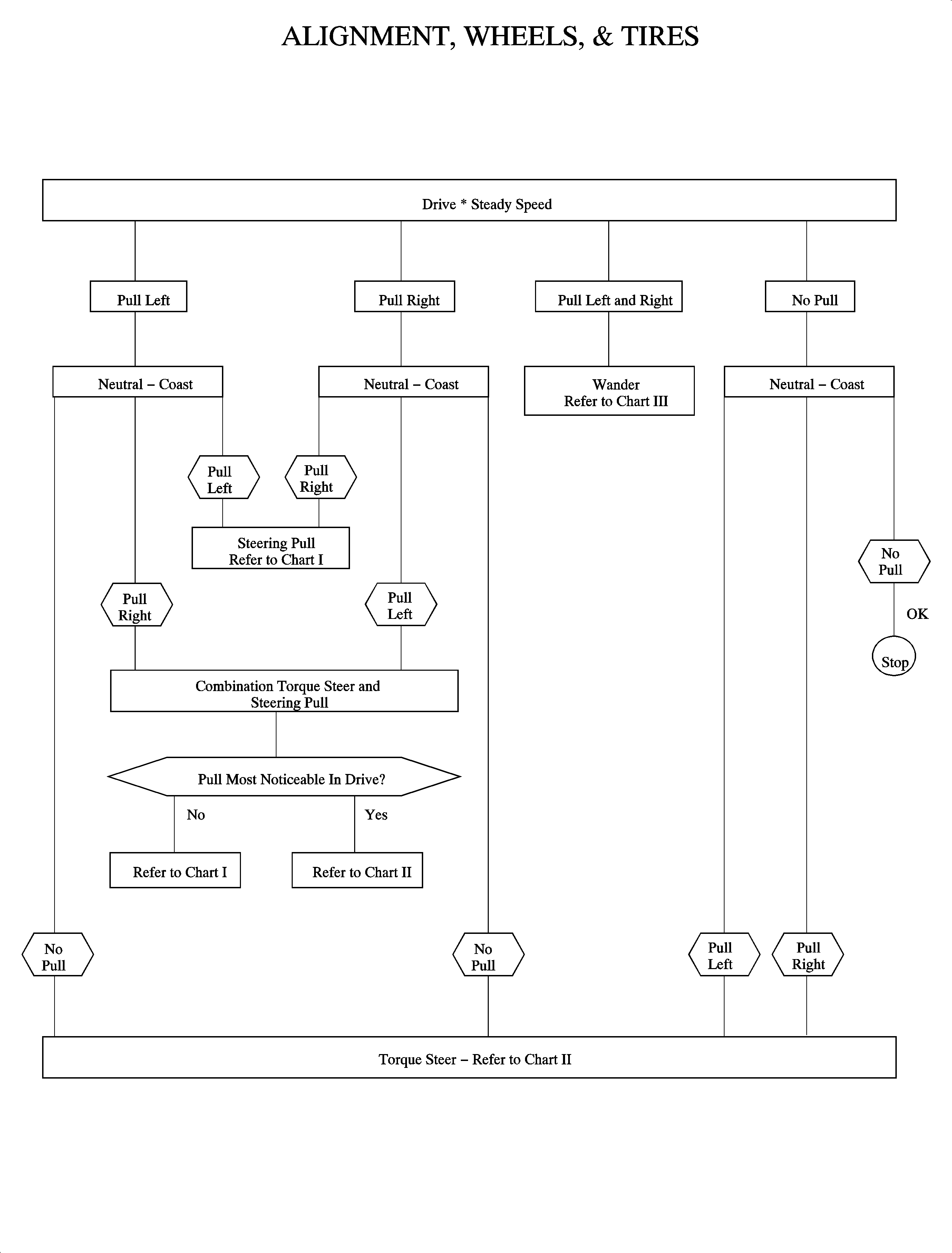
Use the following flow chart to determine if vehicle pull is most likely caused by steering pull or torque steer. Perform the road test on a flat level road and with minimum wind conditions.

Vehicle State

Performance Result

Drive -- Steady Speed:

72-88 km/h (45-55 mph) in drive maintaining a steady speed

Neutral -- Coast:

72-88 km/h (45-55 mph) in neutral Coasting


Object Number: 887486  Size: FP

Object Number: 887487  Size: FP

Object Number: 887490  Size: FP

Object Number: 887492  Size: MF

Object Number: 887494  Size: FP