GM Service Manual Online
For 1990-2009 cars only
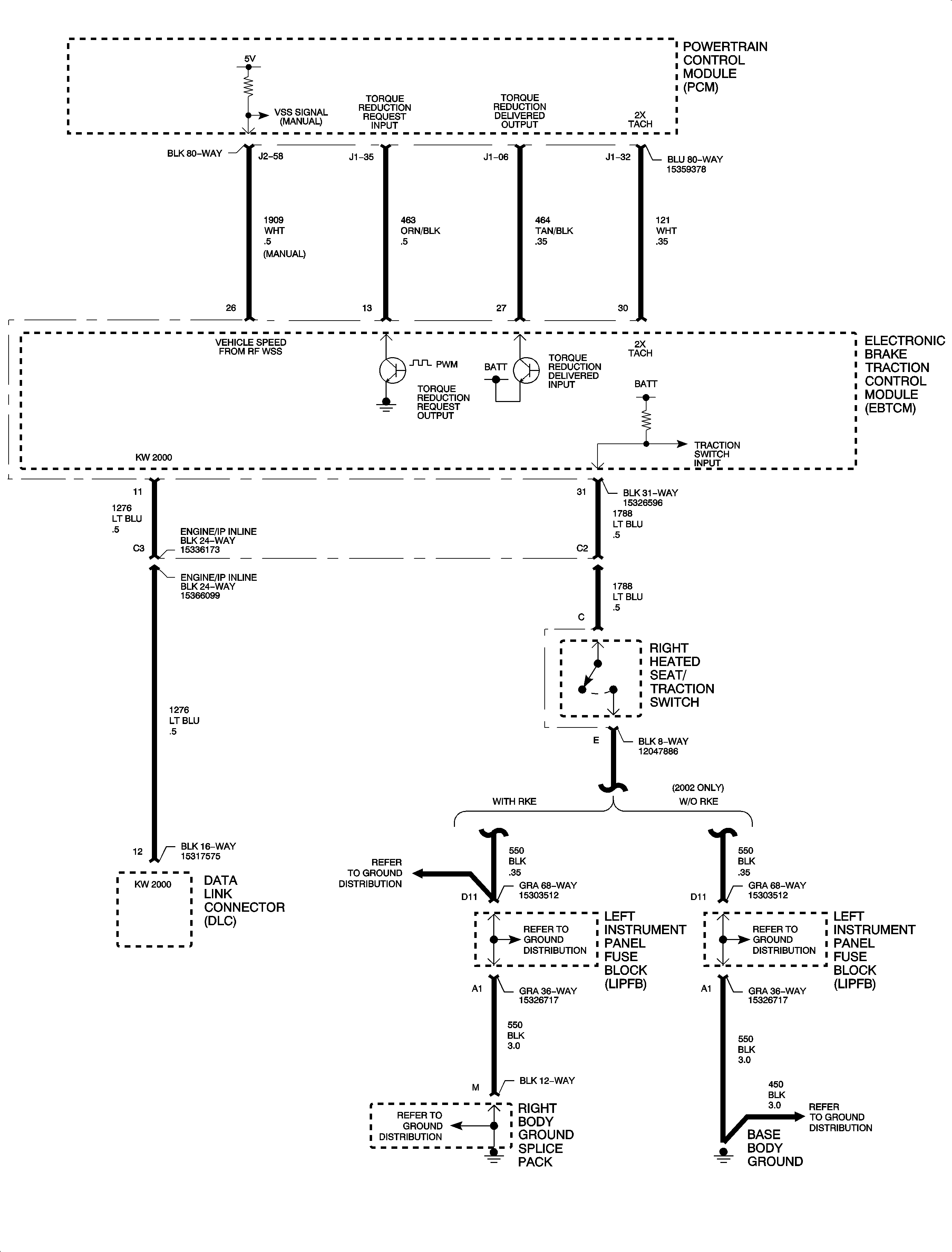
Figure 1:

1 of 6 - L61


Object Number: 895629  Size: FP
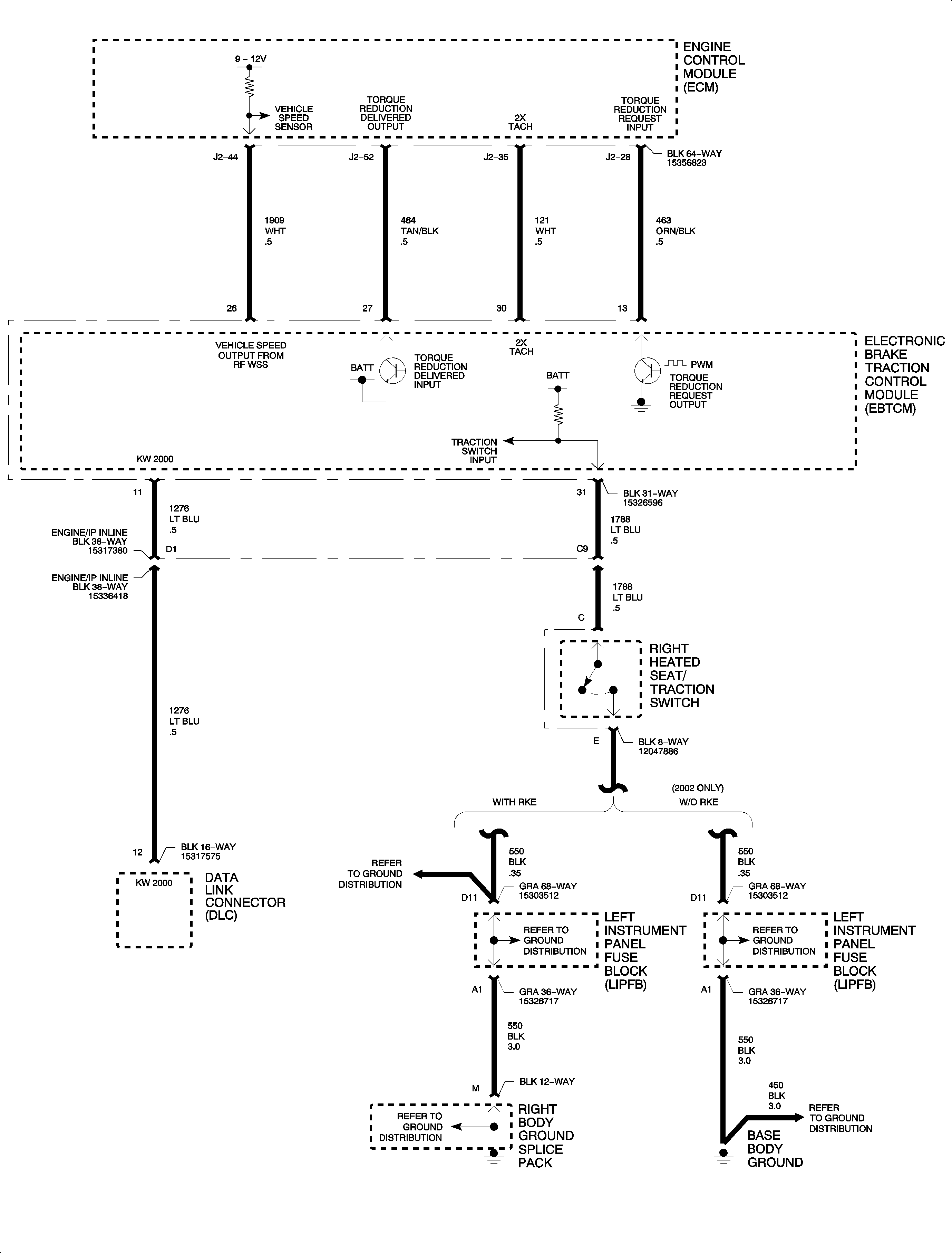
Figure 2:

2 of 6 - L61


Object Number: 895636  Size: FP
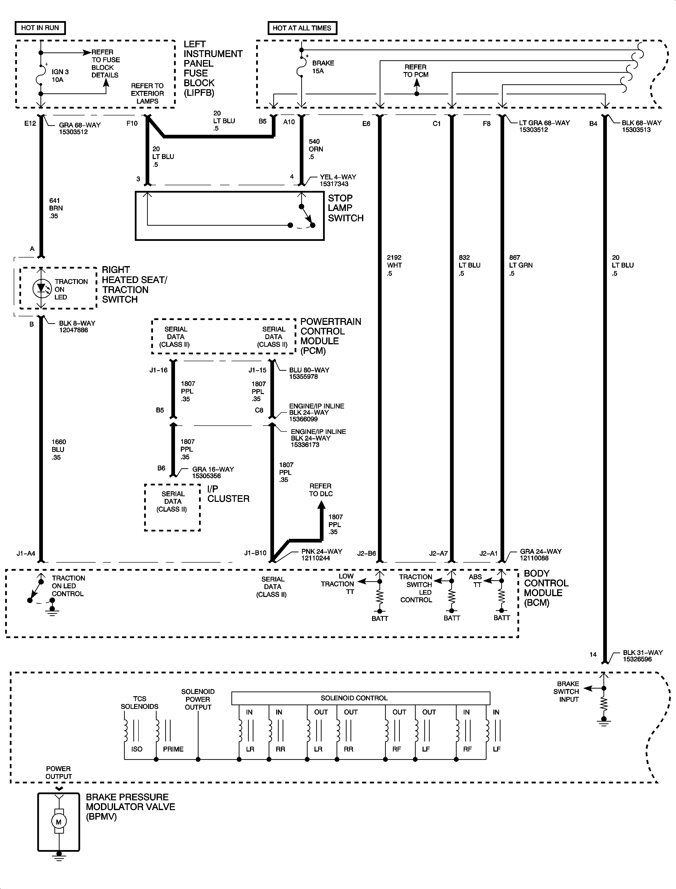
Figure 3:

3 of 6 - L61


Object Number: 895643  Size: FP
Figure 4:

4 of 6 - L81


Object Number: 895639  Size: FP
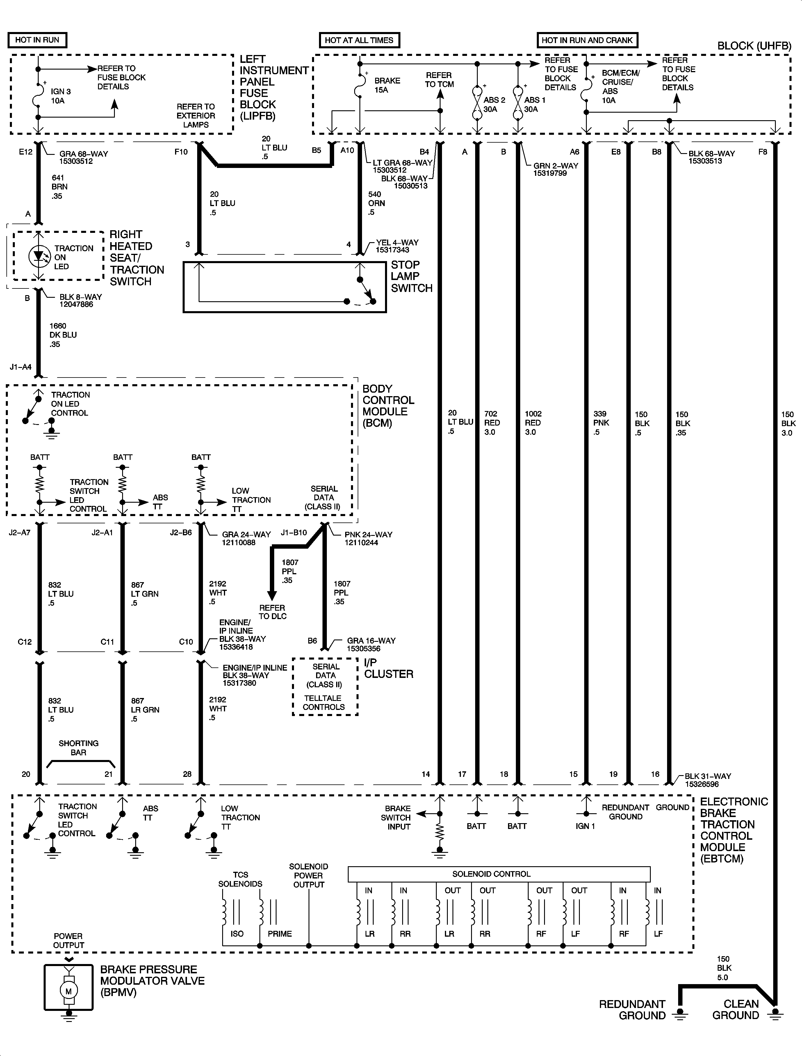
Figure 5:

5 of 6 - L81


Object Number: 895645  Size: FP
Figure 6:

6 of 6 - L61/L81


Object Number: 895647  Size: FP