GM Service Manual Online
For 1990-2009 cars only

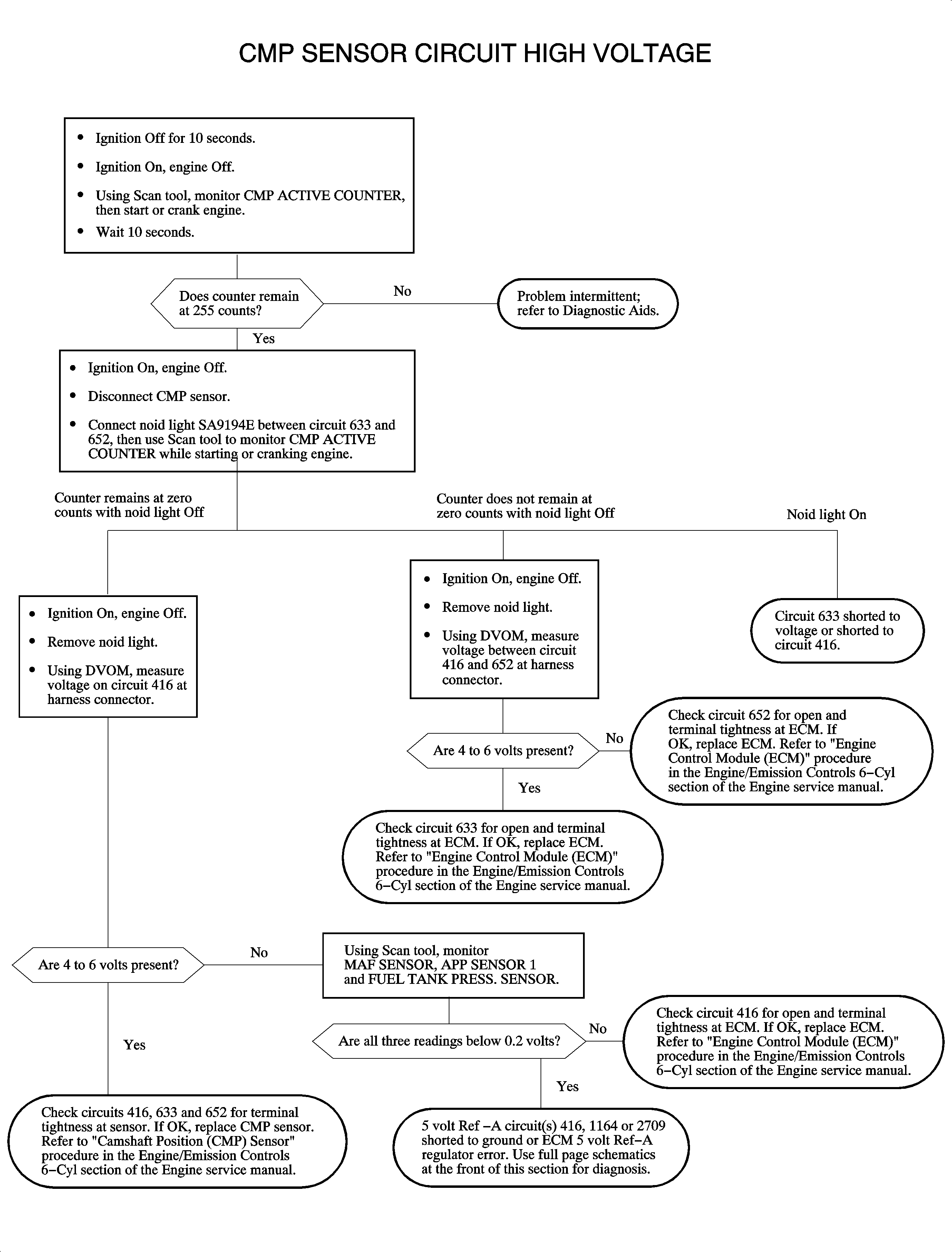
Object Number: 896216  Size: MF

Circuit Description

The camshaft position (CMP) sensor is a hall effect switching device used to determine the position of the bank 2 exhaust camshaft. The CMP sensor detects a single tooth on the reluctor wheel of the camshaft, which denotes 90 degrees before top dead center (TDC) cylinder #1 compression stroke. The engine control module (ECM) expects the CMP sensor signal to be low, 0 volts as the single tooth on the reluctor wheel passes the sensor, and high, 5 volts during the remainder of the reluctor rotation. The ECM monitors the CMP sensor signal in groups of 8 crankshaft rotations. It expects to see 1 transition from high to low every 2 crankshaft revolutions. A normal pattern with the engine running would be 01010101 or 10101010 where a logic "1" means high, and a logic "0" means low. With both CKP sensor and CMP sensor inputs, the ECM can properly synchronize ignition timing, fuel delivery, and spark knock control. DTC P0343 sets if the CMP sensor signal voltage at the ECM is continuously high for a certain number of crankshaft revolutions.

Conditions for Setting the DTC

DTC P0343 will set if CMP sensor signal voltage is continuously high within an 8 crankshaft revolution test when:

    • The condition exists for 5 or more consecutive or non-consecutive tests during the ignition cycle.
    • The engine speed is greater than 20 RPM.

DTC P0343 diagnostic runs continuously with engine running or cranking.

DTC P0343 is a type B DTC.

Diagnostic Aids

To locate an intermittent problem, use the scan tool to monitor CMP ACTIVE COUNTER with the engine running. A normal count value of 85 binary equivalent of 01010101 or 170 binary equivalent of 10101010 will be read if pulses are being received correctly. If a high voltage condition is occurring, the counter will remain at 255 counts.

If voltage on circuit 416 is lost at the CMP sensor, the driver in the CMP sensor will open and the CMP sensor signal at the ECM will be high.

Circuit 416 (CMP/EGR/MAF/MAP sensor), circuit 2709 (AC pressure/fuel tank pressure sensor), and circuit 1164 (APP sensor 1) share the same 5-volt reference supply, 5-volt Ref-A.

Important: The ECM will still provide spark and fuel to only 1 cylinder at a time if the cam sensor signal is not present. Therefore, the engine may or may not start if this condition occurs.

The CMP/ECT/IAT/EGR/MAF/MAP/TP1/TP2 sensors share the same sensor return circuit 652.


Object Number: 898173  Size: FP