GM Service Manual Online
For 1990-2009 cars only

Object Number: 896244  Size: MF

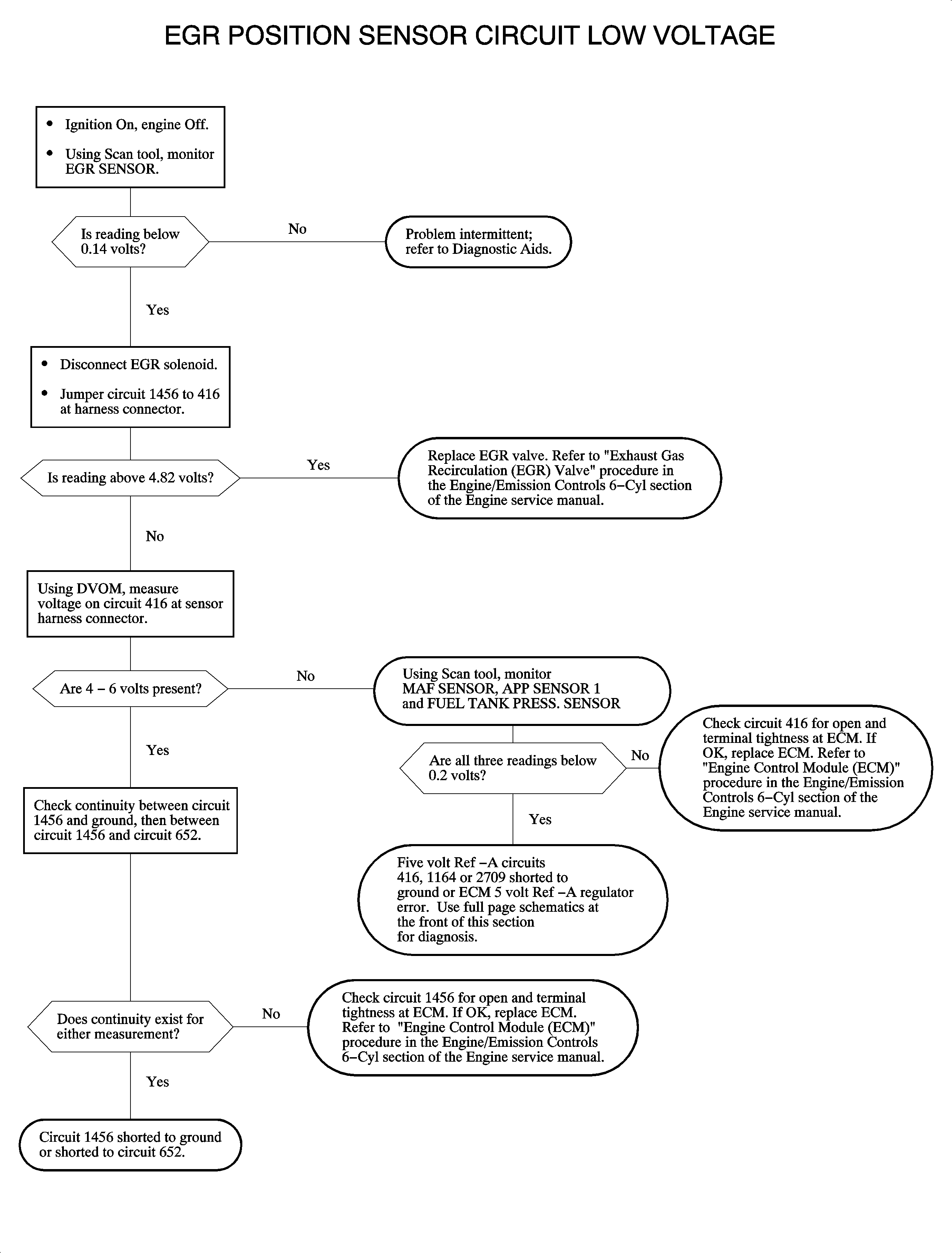
Circuit Description

The exhaust gas recirculation (EGR) value consists of a pintle valve which moves by the use of an internal solenoid and an internal position sensor, potentiometer, used to determine pintle valve position. The engine control module (ECM) controls the solenoid by supplying it ground whenever exhaust gas needs to be recirculated into the intake manifold. The ECM monitors the EGR solenoid and position sensor circuit for correct voltage levels at certain times. Normal EGR sensor voltages range from 0.5-1 volts at a 0 percent commanded duty cycle up to 4.2-4.7 volts at a 100 percent commanded duty cycle. DTC P0405 sets when the EGR sensor signal voltage at the ECM is below the calibrated voltage value.

Conditions for Setting the DTC

DTC P0405 will set if EGR sensor signal voltage is less than 0.14 volts when:

    • The condition exists for longer than 1 second.
    • The engine is running.
    • No system voltage DTCs have been set.

DTC P0405 diagnostic runs continuously with engine running.

DTC P0405 is a type B DTC.

Diagnostic Aids

To locate an intermittent problem, use the scan tool to monitor EGR SENSOR voltage with the ignition ON and the engine OFF.

Wiggling the wires while monitoring EGR SENSOR may locate the area where an open or short to ground in wiring may exist.

Important: The EGR valve will not move until a 40 percent or greater duty cycle is commanded.

An intermittent open in the EGR sensor can set this DTC. Using the scan tool, monitor EGR SENSOR while commanding EGR SOLENOID incrementally from 0-100 percent duty cycle.

Circuit 416 (CMP/EGR/MAF/MAP sensor), circuit 2709 (AC pressure/fuel tank pressure sensor), and circuit 1164 (APP sensor 1) share the same 5-volt reference supply, 5-volt Ref-A.

Important: When DTC P0405 sets, some EGR functions will be disabled for the remainder of the ignition cycle. When repairs are complete, the DTCs must be cleared and the ignition keyed OFF for 10 seconds to allow proper EGR operation.

The CMP/ECT/IAT/EGR/MAF/MAP/TP1/TP2 sensors share the same sensor return circuit 652.


Object Number: 898183  Size: FP