GM Service Manual Online
For 1990-2009 cars only

Object Number: 896246  Size: MF

Circuit Description

The evaporative emission (EVAP) system is used to store fuel vapors as to reduce the amount of unburned fuel from escaping into the atmosphere. The EVAP purge solenoid allows fuel vapor from the EVAP canister to the intake manifold. The engine control module (ECM) controls the solenoid by supplying it ground whenever the EVAP system is in purge mode. Fuel vapors can be purged anytime the ECM is in Closed Loop and the vehicle is not in a deceleration. When the solenoid is commanded OFF, the circuit not grounded, the voltage level at the ECM should be high, ignition voltage. When the solenoid is commanded ON, the circuit grounded, the voltage level at the ECM should be low. The ECM EVAP purge solenoid feedback circuit uses a pull-up voltage, 2.6-4.6 volts, which allows the ECM to individually differentiate between an open, short to ground, or short to voltage. DTC P0445 will set if the ECM detects higher than normal feedback voltage when the EVAP purge solenoid is commanded ON with the engine cranking/running.

Conditions for Setting the DTC

DTC P0445 will set if the EVAP purge solenoid feedback voltage is greater than 4.6 volts when the EVAP purge solenoid is commanded ON when:

    • The condition exists for longer than 0.5 seconds.
    • The engine speed is greater than 40 RPM.
    • The battery voltage is between 7.5-15 volts.

DTC P0445 diagnostic runs continuously once the above conditions have been met.

DTC P0445 is a type B DTC.

Diagnostic Aids

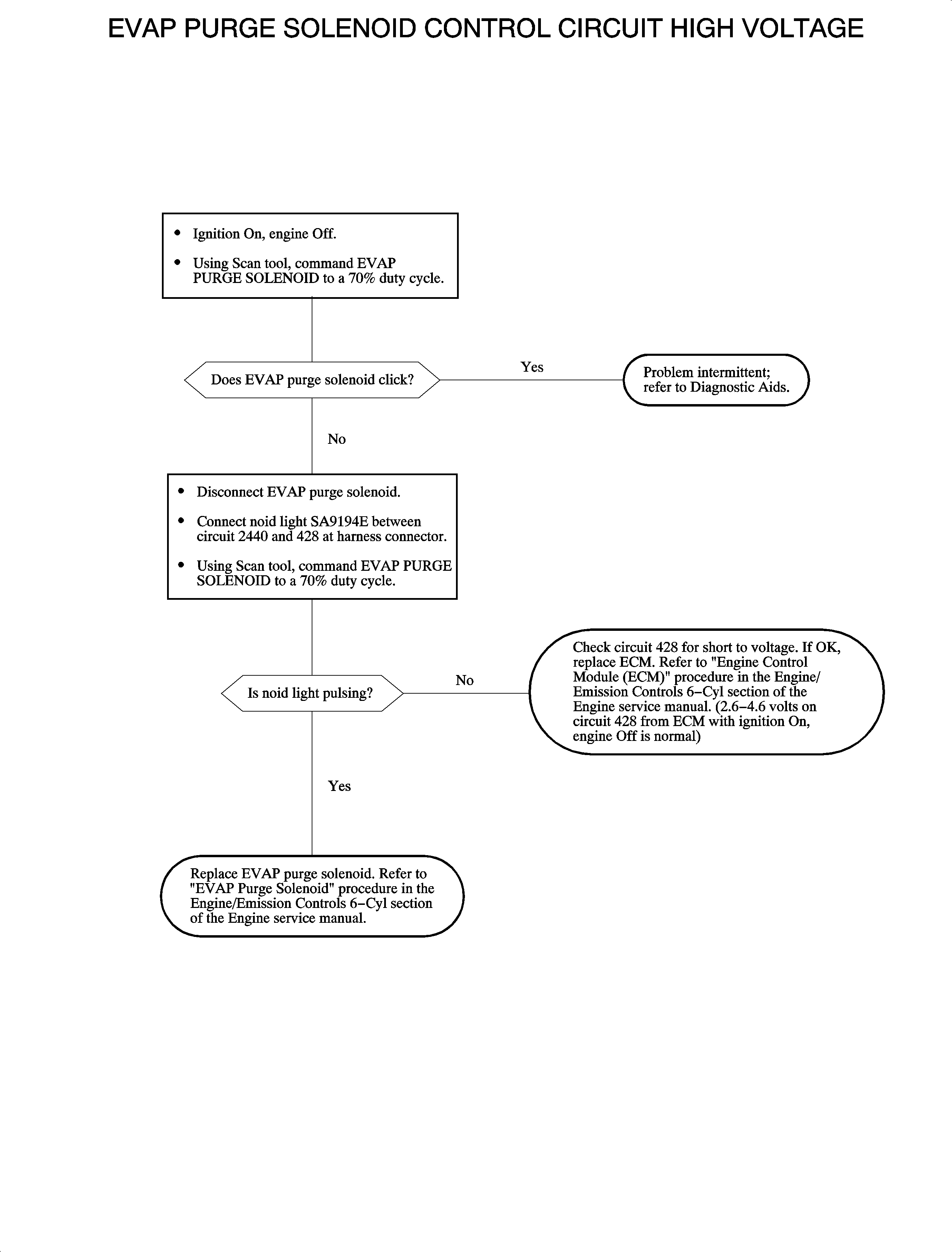
To locate an intermittent problem, use the scan tool to command EVAP PURGE SOLENOID ON at a 70 percent duty cycle with the ignition ON and the engine OFF. Wiggling the wires while listening for the EVAP purge solenoid to stop clicking may locate a shorted solenoid or the area where a short to voltage in the wiring may exist.

EVAP purge solenoid resistance is 16-25 ohms.


Object Number: 898211  Size: FP