GM Service Manual Online
For 1990-2009 cars only

Object Number: 896241  Size: MF

Circuit Description

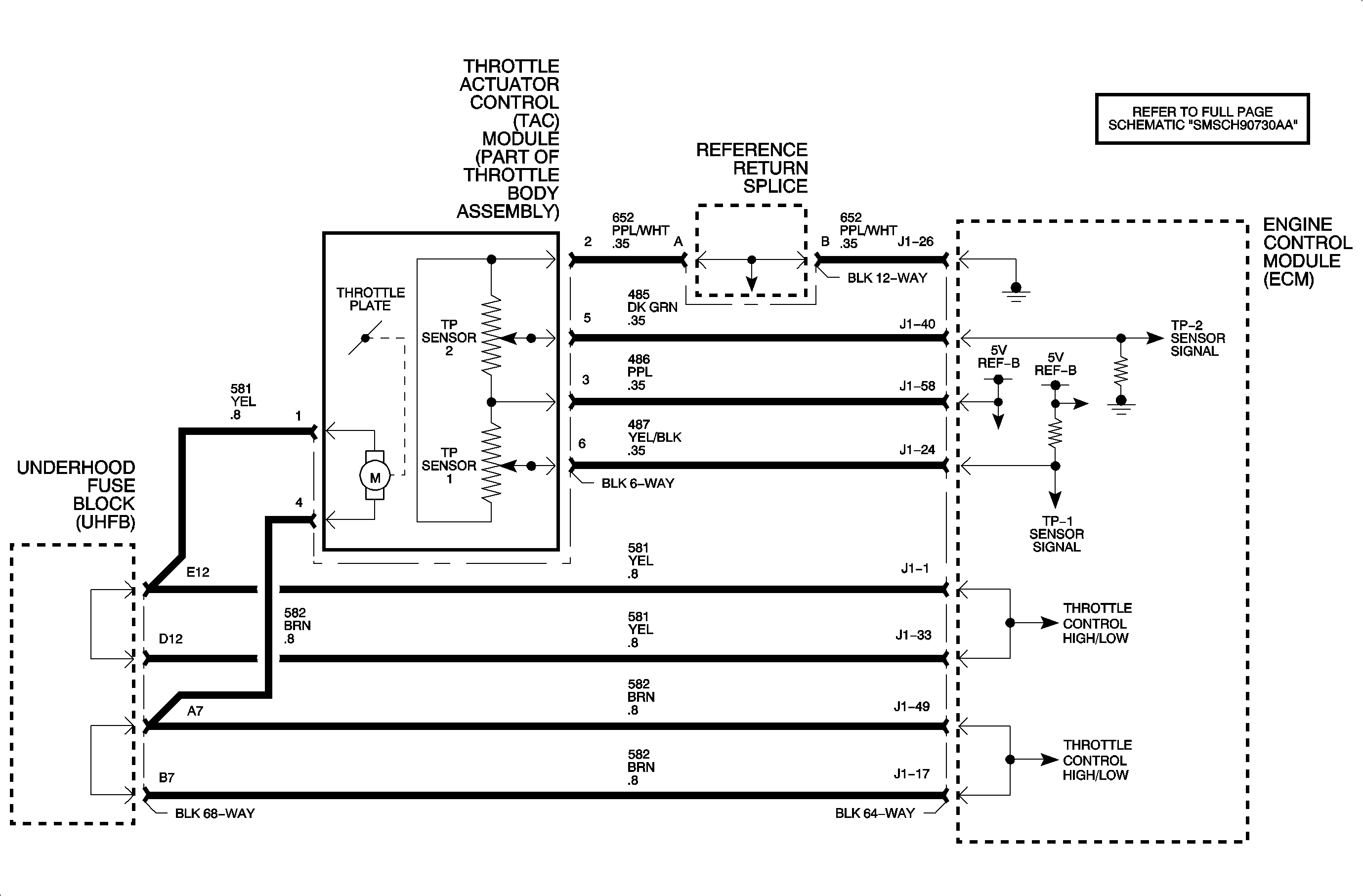
The throttle actuator control (TAC) module contains a direct current actuator motor controlled by the engine control module (ECM) used to move the throttle plate, in either direction, and 2 throttle position (TP) sensors to determine throttle plate position. The throttle plate is held at a 7 percent rest position to a mechanical stop by a constant force return spring. This spring will hold the throttle plate to the stop when there is no current flowing to the actuator motor. There is another return spring, which creates constant force on the throttle plate only when the throttle plate is moved towards the full closed position. The ECM will monitor both the actuator motor and TP sensors for circuit faults as well as check to make sure both springs can return the throttle to the 7 percent position no matter where the throttle plate remains. DTC P0638 will set if the duty cycle of the throttle actuator motor needs to be commanded greater than a calibrated amount for a certain length of time in order to achieve the desired throttle plate position, in either direction.

Conditions for Setting the DTC

DTC P0638 will set if the ECM needs to command an 80 percent or greater duty cycle to the throttle actuator motor in order to achieve a certain throttle position when:

    • The condition exists for longer than 0.6 seconds.
    • The 80 percent or greater duty cycle needed could be to open or close the throttle plate.
    • The battery voltage is greater than 7 volts.

Diagnostic Aids

Important: If any TP sensor 1 or 2 DTC is set, diagnose that DTC first. Then if DTC P2101 is also set, diagnose that DTC next.

A short to ground or voltage on circuit 581 or 582 will set DTC P0638 and DTC P2101. An open in either, will set DTC P2101.

If DTC P0638 is set, the ECM will default to one of the two limp home modes, random injector disable with the engine speed limited to 1,800 RPM. The REDUCED POWER telltale will be illuminated and the ECM will remain in this condition for the entire ignition cycle even if the fault is corrected.

If no TP sensor 1, TP sensor 2 or DTC P2101 DTC is set with DTC P0638, the only possible cause for DTC P0638 is weakened return springs or a binding throttle plate. Replace the throttle body assembly. Make sure the throttle body is relearned by performing the Throttle Body Relearn Procedure under DTC P2176.