GM Service Manual Online
For 1990-2009 cars only

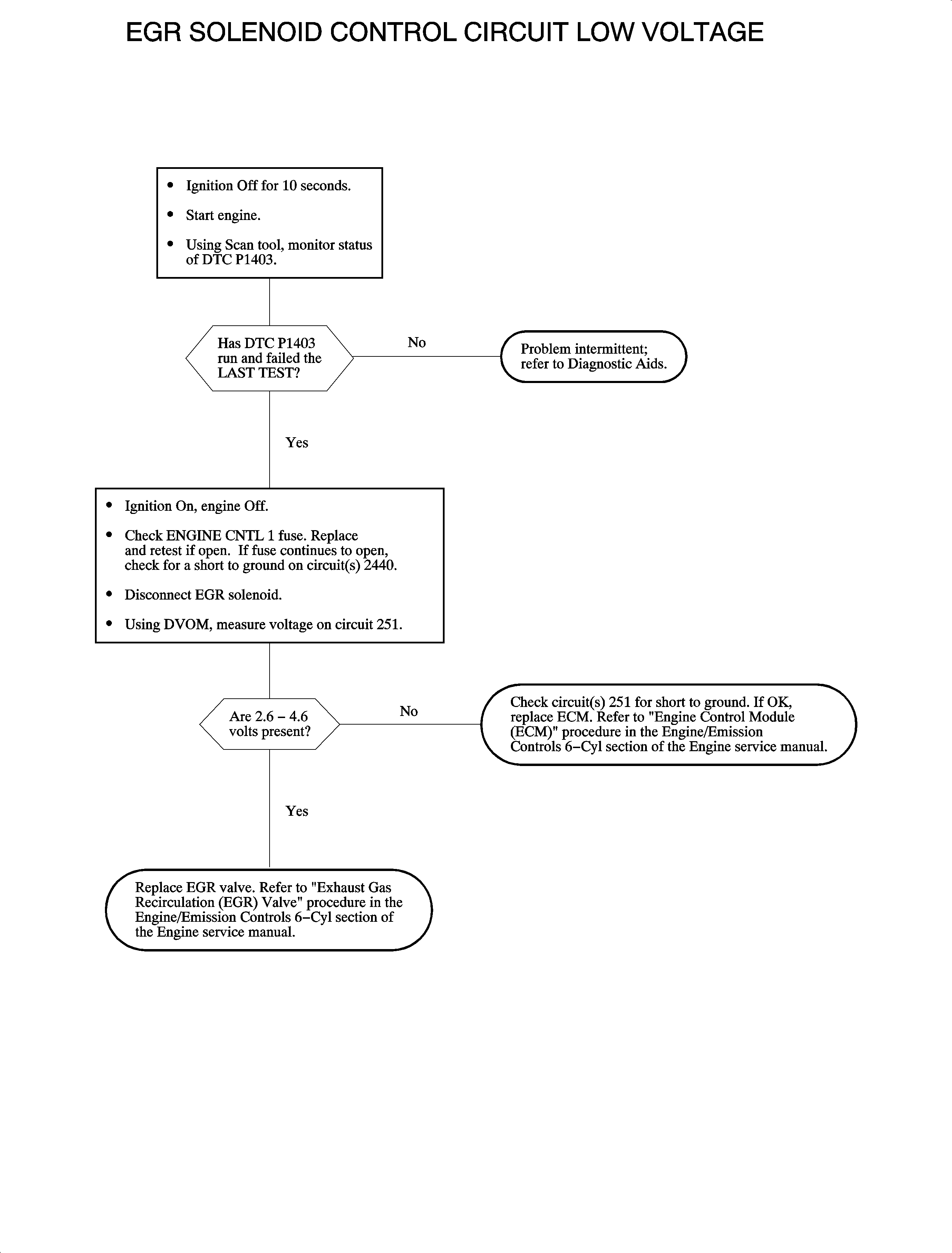
Object Number: 896244  Size: MF

Circuit Description

The exhaust gas recirculation (EGR) valve consists of a pintle valve that moves by the use of an internal solenoid and an internal position sensor, potentiometer, used to determine pintle valve position. The engine control module (ECM) controls the solenoid by supplying it ground whenever exhaust gas needs to be recirculated into the intake manifold. When the solenoid is commanded OFF, circuit not grounded, the voltage level at the ECM should be high, ignition voltage. When the solenoid is commanded ON, circuit grounded, the voltage level at the ECM should be low. The ECM EGR solenoid feedback circuit uses a pull-up voltage, 2.6-4.6 volts, which allows the ECM to individually differentiate between an open, short to ground, or short to voltage. DTC P1403 will set if the ECM detects lower than normal feedback voltage when the EGR solenoid is commanded OFF with the engine cranking/running.

Conditions for Setting the DTC

DTC P1403 will set if EGR solenoid feedback voltage is less than 2.6 volts when the EGR solenoid is commanded OFF when:

    • The condition exists for longer than 0.5 seconds.
    • The engine speed is greater than 40 RPM.
    • The battery voltage is between 7.5-15 volts.

DTC P1403 diagnostic runs continuously once the above conditions have been met.

DTC P1403 is a type B DTC.

Diagnostic Aids

To locate an intermittent problem, use the scan tool to monitor DTC P0403 LAST TEST with the engine running. Wiggling the wires while watching for a change from PASSED to FAILED may locate the area where a short to ground in the wiring may exist.

If either circuit 251 is shorted to ground, DTC P1403 will set.

The EGR solenoid resistance is 7-11 ohms.


Object Number: 891173  Size: FP