GM Service Manual Online
For 1990-2009 cars only

Object Number: 899091  Size: MF

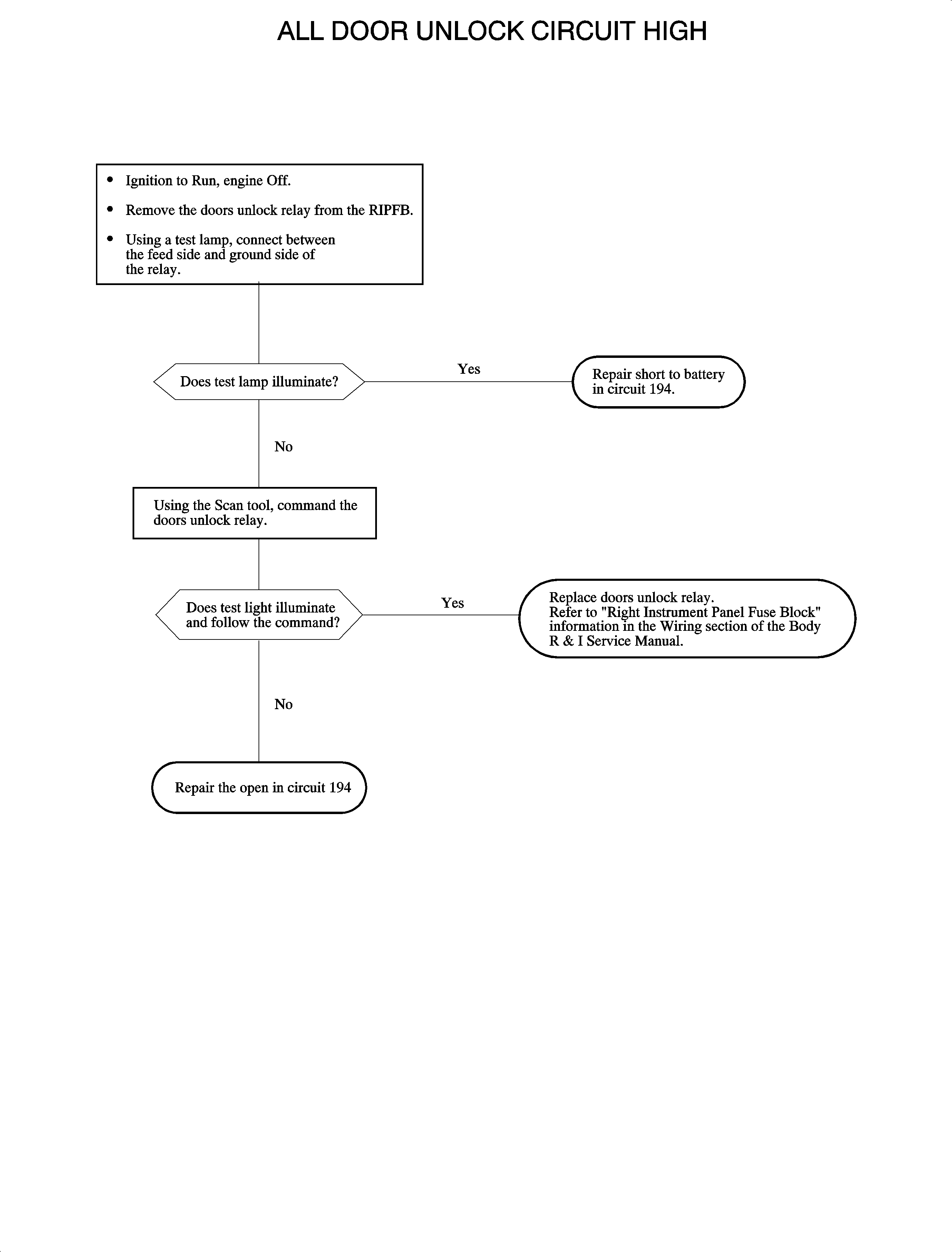
Circuit Description

The body control module (BCM) provides battery voltage to the all passenger door unlock relay through circuit 194. This DTC will fail current when circuit 194 is shorted to battery or open when output is off.

Conditions for Setting the DTC

    • Output is off
    • Short to battery or open circuit
    • No telltale illuminated

Diagnostic Aids

If the condition is suspected to be intermittent, moving the wires will help in duplication of the condition.


Object Number: 898934  Size: FP