GM Service Manual Online
For 1990-2009 cars only

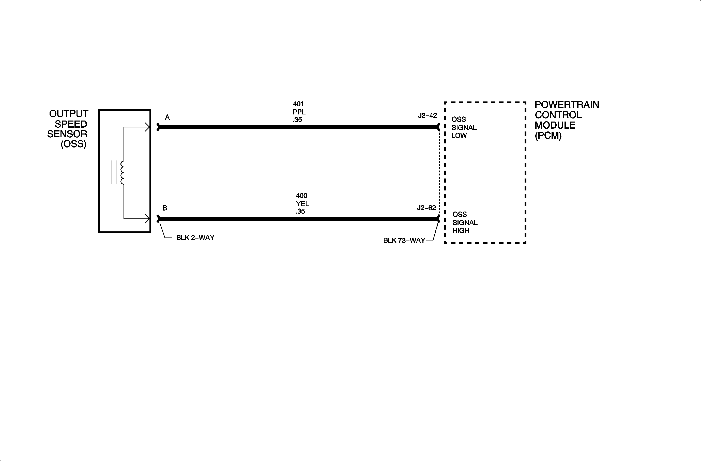
DTC P0502 L61


Object Number: 896287  Size: MF

Circuit Description

When the vehicle speed is above 5 km/h (3 mph), the output speed sensor (OSS) produces an AC voltage of different amplitude and frequency depending upon the rotation of the output shaft. The OSS produces the signal from several evenly spaced machined notches on the transaxle final drive assembly. The OSS signal is transmitted to the PCM, and is used to determine the rotation of the output shaft. When the PCM does not detect an OSS signal for a certain length of time, DTC P0502 sets.

Conditions for Setting the DTC

DTC P0502 will set if the transmission OSS signal is less than 150 RPM when:

    • The condition exists for longer than 3 seconds.
    • The transmission range is not Park or Neutral.
    • The engine torque is between 68-406 N·m (50-300 lb ft) for MY 2002, or 68-237 N·m (50-175 lb ft) for MY 2003.
    • The MAP is between 0-104 kPa.
    • The TP angle is greater than 12 percent.
    • DTC P0716 and P0717 have not set.
    • No MAP or TP sensor DTCs have set.
    • The transmission ISS is greater than 1,500 RPM.
    • MY 2002: DTC P1860 has not set.

DTC P0502 diagnostic runs continuously when the above conditions have been met.

DTC P0502 is a type B DTC.

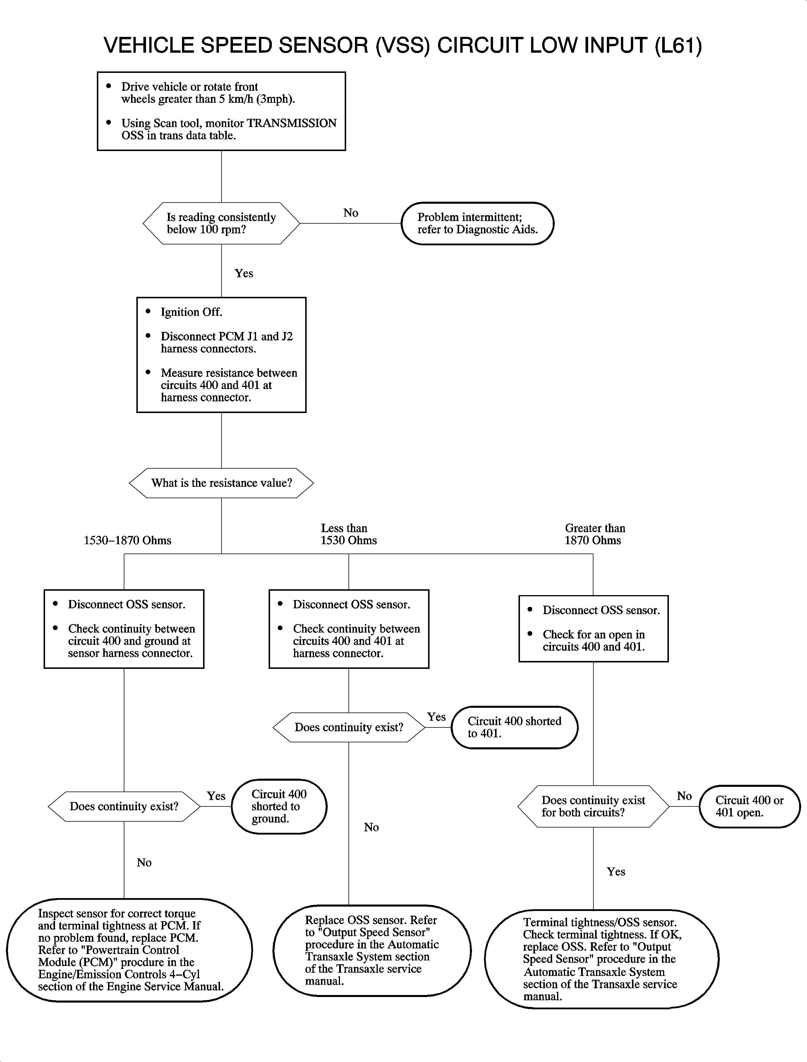
Diagnostic Aids

To locate an intermittent problem, use the scan tool to monitor VEHICLE SPEED or TRANSMISSION OSS with the vehicle raised and the drive wheels moving greater than 5 km/h (3 mph). Wiggling the wires while watching for a change in VEHICLE SPEED or TRANSMISSION OSS may locate the area where an open or short to ground in the wiring could lie.

If TRANSMISSION OSS signal is not received, the speedometer will be inoperative. Once DTC P0502 is set, the speedometer will be inoperative for the rest of the ignition cycle even if a valid signal is later received.

If the PCM does not receive a TRANSMISSION OSS signal, it will command maximum main line pressure to the transaxle. Shift timing will be affected as well.

Output speed sensor resistance is 1,530-1,870 ohms.


Object Number: 891397  Size: FP

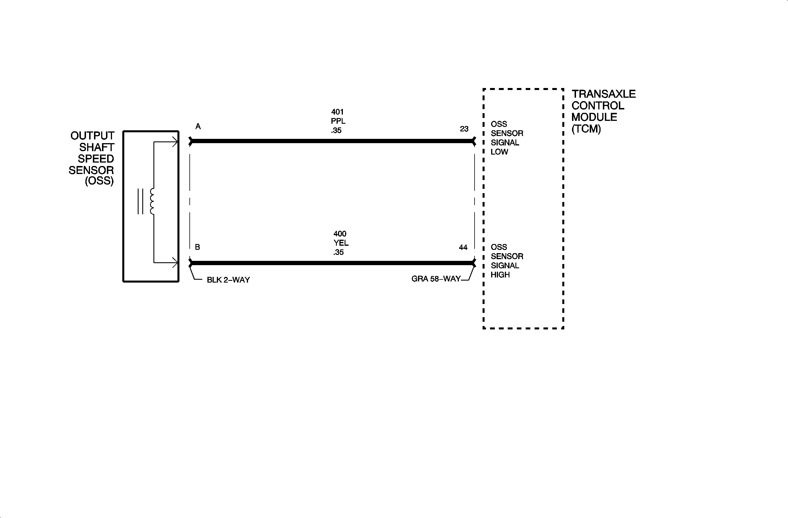
DTC P0502 L81


Object Number: 899008  Size: MF

Circuit Description

When the vehicle speed is above 5 km/h (3 mph), the output speed sensor (OSS) produces an AC voltage of different amplitude and frequency depending upon the rotation of the output shaft. The OSS produces the signal from several evenly spaced machined notches on the transaxle final drive assembly. The OSS signal is transmitted to the TCM, and is used to determine the rotation of the output shaft. When the TCM does not detect an OSS signal for a certain length of time, DTC P0502 sets.

Conditions for Setting the DTC

DTC P0502 will set if the transmission OSS signal is less than 100 RPM for 6 seconds for MY 2002, or 150 RPM for 3 seconds for MY 2003 when:

    • The transmission range is not Park or Neutral.
    • The engine torque is between 100-150 N·m (74-111 lb ft).
    • TP angle is greater than 15 percent (MY 2002) or 12 percent (MY 2003).
    • DTC P0503, P0716, P0717, and TP sensor DTCs have not set
    • The transmission ISS is between 1,000-5,000 RPM for MY 2002, or 1,500-5,000 RPM for MY 2003.
    • Ignition 1 is between 8-18 volts for MY 2003.

DTC P0502 diagnostic runs continuously when the above conditions have been met.

DTC P0502 is a type B DTC.

Diagnostic Aids

To locate an intermittent problem, use the scan tool to monitor VEHICLE SPEED or TRANSMISSION OSS with the vehicle raised and the drive wheels moving greater than 5 km/h (3 mph). Wiggling the wires while watching for a change in VEHICLE SPEED or TRANSMISSION OSS may locate the area where an open or short to ground in the wiring could lie.

If no TRANSMISSION OSS signal is received, the speedometer will be inoperative. Once DTC P0502 is set, the speedometer will be inoperative for the rest of the ignition cycle even if a valid signal is later received.

If the TCM does not receive a TRANSMISSION OSS sensor signal, it will calculate vehicle speed based on engine speed, input shaft speed, and commanded gear. The speedometer will still be inoperative.

The output speed sensor resistance is 1,530-1,870 ohms.


Object Number: 891030  Size: FP