GM Service Manual Online
For 1990-2009 cars only

DTC P0711 L61


Object Number: 896297  Size: MF

Circuit Description

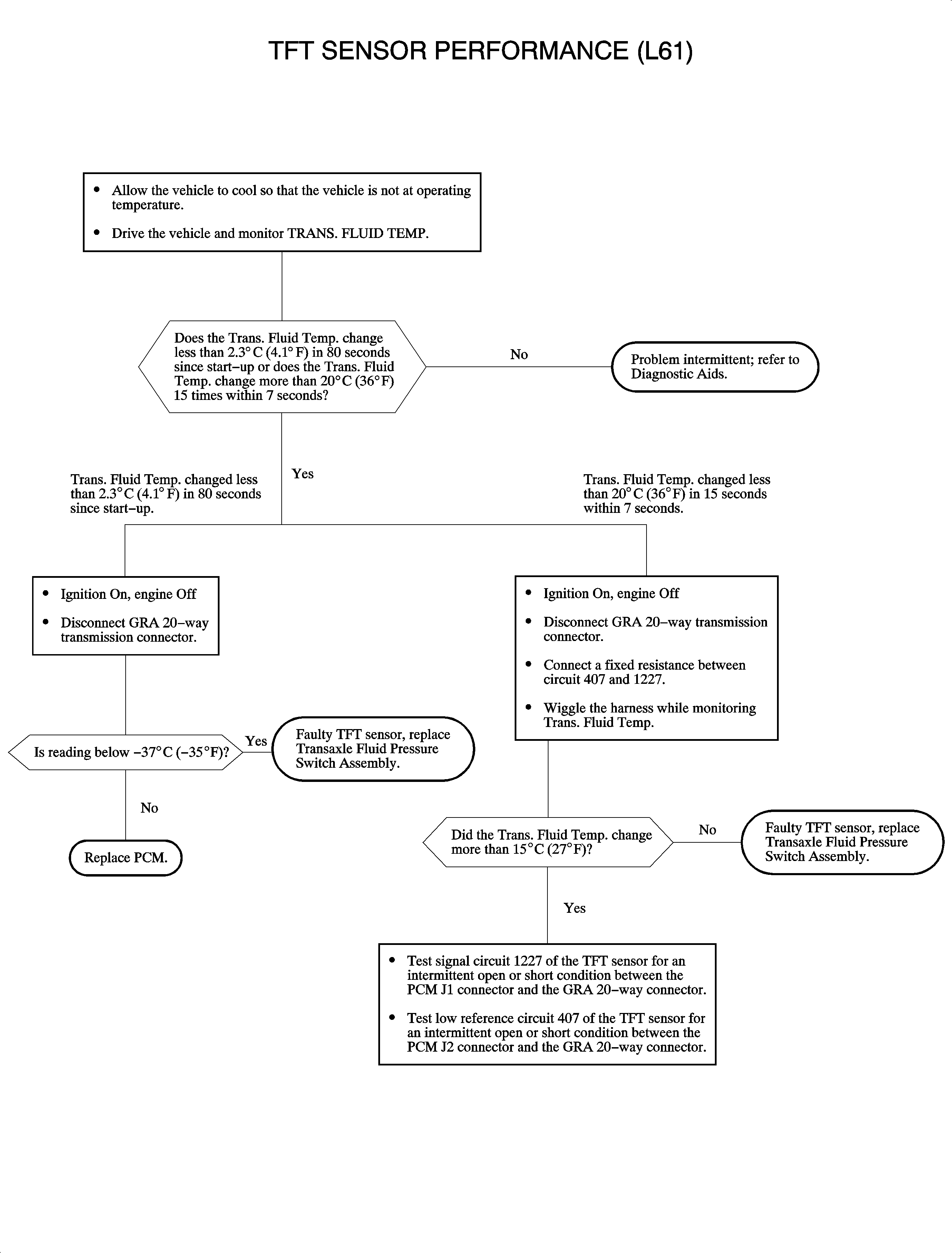
The transaxle fluid temperature (TFT) sensor is a negative coefficient thermistor. When the transaxle fluid is cold, the sensor resistance is high. As the transaxle fluid warms, the sensor resistance decreases. This diagnostic monitors the TFT circuit for stuck, erratic, intermittent, or skewed values, indicating faulty system performance. The TFT range is -40°C to +151°C (-40°F to +305°F). When the PCM detects an intermittent voltage or no voltage change in the TFT sensor circuit, then DTC P0711 sets.

Conditions for Setting the DTC

DTC P0711 will set if the Trans. Fluid Temp. has not changed more than 2.25°C (4°F) 80 seconds after start up when Case 1

OR

DTC P0711 will set if within 7 seconds the Trans. Fluid Temp. has changed more than 20°C (36°F) within a 200 ms period, 14 times when Case 2:

    • The vehicle speed is greater than 8 km/h (5 mph) for 15 minutes.
    • The TCC slip speed is greater than 120 RPM for 6 minutes, 49 seconds cumulatively.
    • Since start-up the ECT has changed more than 50°C (90°F) for MY 2002, and 55°C (99°F) for MY 2003.
    • The ECT is greater than 70°C (158°F).
    • The engine speed is above 500 RPM for at least 5 seconds.
    • Ignition 1 is between 8-18 volts.
    • The Trans. Fluid Temp. at start-up is between -40°C to +21°C (-40°C to +70°F).
    • DTC P0502, P0503, P0716, and P0717 have not set.
    • No ECT DTCs have been set for MY 2003.

DTC P0711 diagnostic runs continuously when the above conditions have been met.

DTC P0711 is a type C DTC.

Diagnostic Aids

Monitor the transaxle fluid temperature while wiggling the wiring to find an intermittent. Inspect the transaxle internal wiring harness for damage.

Important: The PCM uses 2 internal circuits to identify the transaxle temperature. If either circuit has failed, the DTC will set. However, the temperature may look normal in the other range.

Test the low scale with the engine at room temperature and the high scale with the engine at normal operating temperature, above 70°C (158°F).

TFT Sensor - Temperature To Resistance - Approximate

°C

°F

Resistance (Ohms)

0

32

7987-10859

10

50

4934-6407

20

68

3106-3923

30

86

1991-2483

40

104

1307-1611

50

122

878-1067

60

140

605-728

70

158

425-507

80

176

304-359

90

194

221-259

100

212

163-190


Object Number: 898643  Size: FP

DTC P0711 L81


Object Number: 896297  Size: MF

Circuit Description

The transaxle fluid temperature (TFT) sensor is a negative coefficient thermistor. When the transaxle fluid is cold, the sensor resistance is high. As the transaxle fluid warms, the sensor resistance decreases. This diagnostic monitors the TFT circuit for stuck, erratic, intermittent, or skewed values, indicating faulty system performance. The TFT range is -40°C to +151°C (-40°F to +305°F). When the PCM detects an intermittent voltage or no voltage change in the TFT sensor circuit, then DTC P0711 sets.

Conditions for Setting the DTC

DTC P0711 will set if the Trans. Fluid Temp. has not changed more than 2.25°C (4°F) 80 seconds after start up when Case 1

OR

DTC P0711 will set if within 7 seconds the Trans. Fluid Temp. has changed more than 20°C (36°F) within a 200 ms period, 14 times when Case 2:

    • The vehicle speed is greater than 8 km/h (5 mph) for 15 minutes cumulatively.
    • The TCC slip speed is greater than 120 RPM for 15 minutes cumulatively for MY 2002, and 6 minutes, 49 seconds cumulatively for MY 2003.
    • Since start-up the ECT has changed more than 50°C (90°F) for MY 2002, and 55°C (99°F) for MY 2003.
    • The ECT is greater than 70°C (158°F).
    • Ignition 1 is between 8-18 volts for MY 2002.
    • The Trans. Fluid Temp. at start-up is between -38°C to +21°C (-36°C to +70°F).
    • DTC P0502, P0503, P0712, P0713, P0716, and P0717 have not set.
    • No ECT DTCs have been set for MY 2003.

DTC P0711 diagnostic runs continuously when the above conditions have been met.

DTC P0711 is a type C DTC.

Diagnostic Aids

Monitor the transaxle fluid temperature while wiggling the wiring to find an intermittent. Inspect the transaxle internal wiring harness for damage.

Important: The TCM uses 2 internal circuits to identify the transaxle temperature. If either circuit has failed, the DTC will set. However, the temperature may look normal in the other range.

Test the low scale with the engine at room temperature and the high scale with the engine at normal operating temperature, above 70°C (158°F).

TFT Sensor - Temperature To Resistance - Approximate

°C

°F

Resistance (Ohms)

0

32

7987-10859

10

50

4934-6407

20

68

3106-3923

30

86

1991-2483

40

104

1307-1611

50

122

878-1067

60

140

605-728

70

158

425-507

80

176

304-359

90

194

221-259

100

212

163-190


Object Number: 898646  Size: FP