GM Service Manual Online
For 1990-2009 cars only

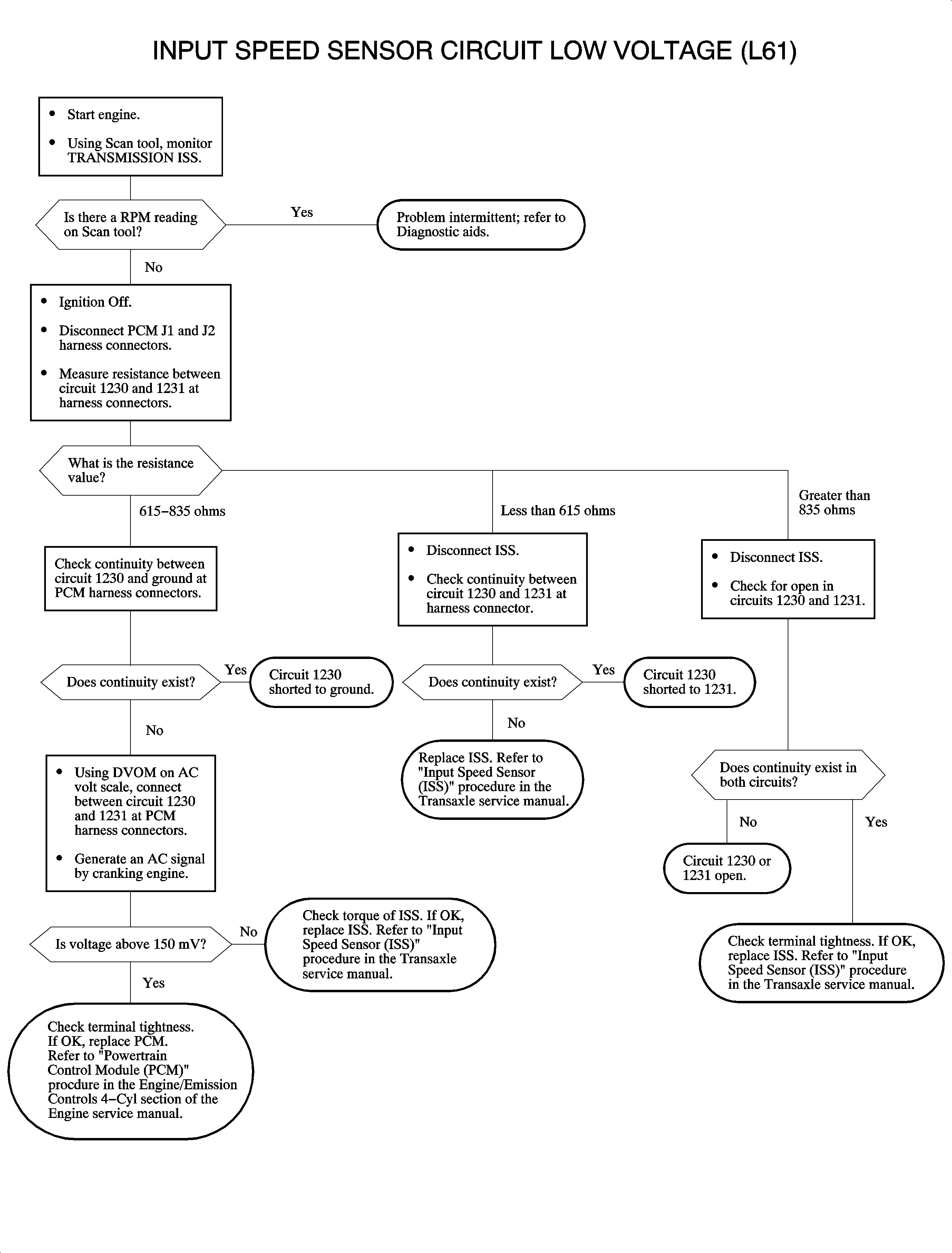
DTC P0717 L61


Object Number: 896298  Size: MF

Circuit Description

The input speed sensor (ISS) is a permanent magnet (PM) generator. The ISS is mounted in the transaxle case with a slight air gap between the sensor and the drive sprocket. The ISS produces an AC voltage of different amplitude and frequency depending upon the rotation of the drive sprocket rotor teeth passing through the sensor's magnetic field. The PCM converts the sensor's AC voltage into a digital signal and uses this signal to calculate gear ratios and TCC slip speed. When the PCM does not detect an ISS signal for a certain length of time, DTC P0717 sets.

Conditions for Setting the DTC

DTC P0717 will set if the PCM detects that the transmission ISS is less than 100 RPM for 5 seconds when:

    • The engine is running.
    • Vehicle speed is greater than 8 km/h (5 mph).
    • DTC P0502 and P0503 have not set.
    • DTC P1810 has not set for MY 2002.
    • The TFP range is not Park/Neutral for MY 2002.
    • Engine torque is between 34-237 N·m (25-175 lb ft) for MY 2003.

DTC P0717 diagnostic runs continuously when the above conditions have been met.

DTC P0717 is a type B DTC.

Diagnostic Aids

    • If the engine is running and the vehicle is moving above 12 km/h (7 mph), the input speed must be non-zero.
    • Inspect the wiring at the PCM, the transmission connector, and the A/T connector for the following conditions:
       - A bent terminal
       - A backed-out terminal
       - A damaged terminal
       - Poor terminal tension
       - A chafed wire
       - A broken wire inside the insulation
       - Moisture intrusion
       - Corrosion
    • When diagnosing for an intermittent short or open condition, wiggle the wiring harness while watching the test equipment for a change.

Object Number: 890928  Size: FP

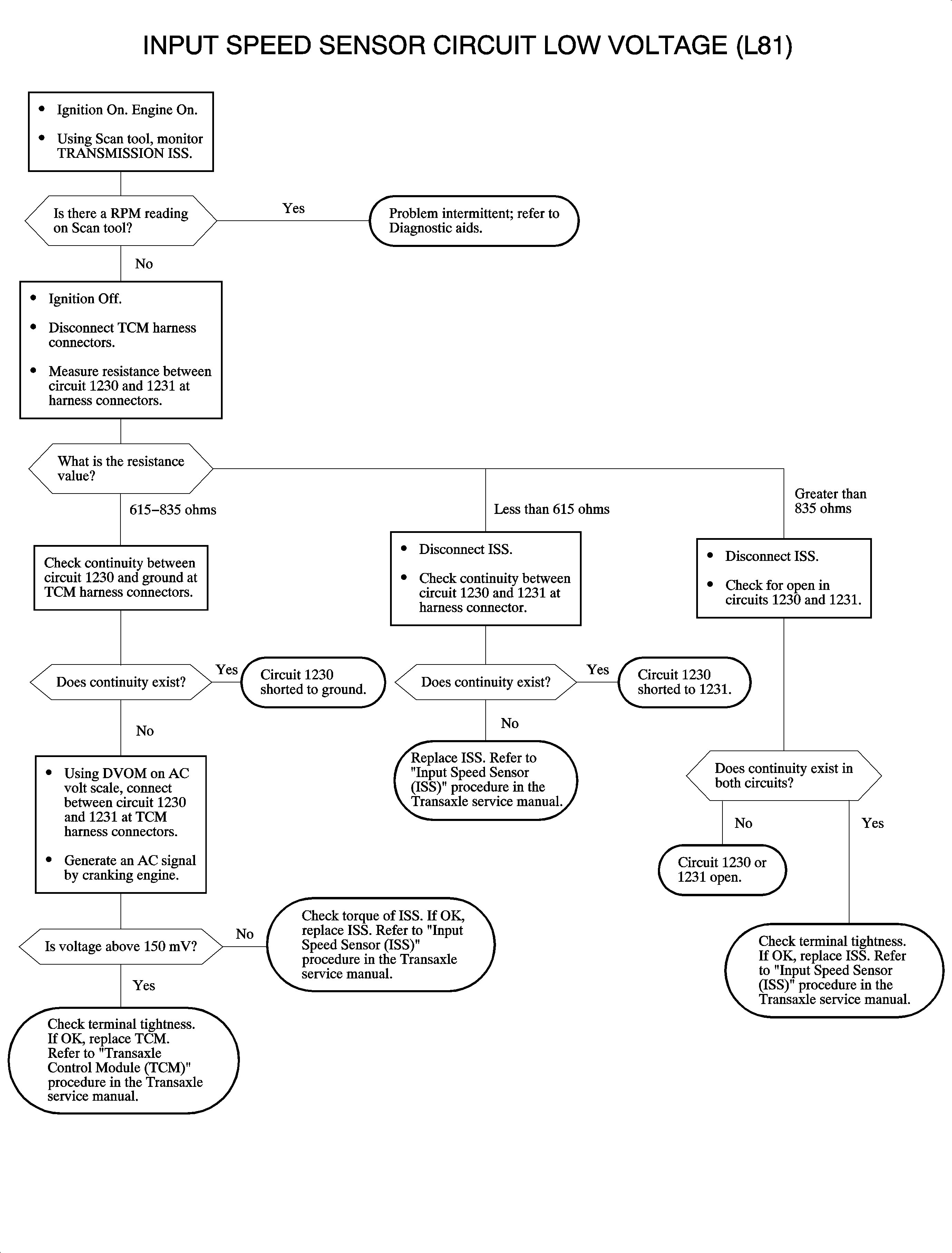
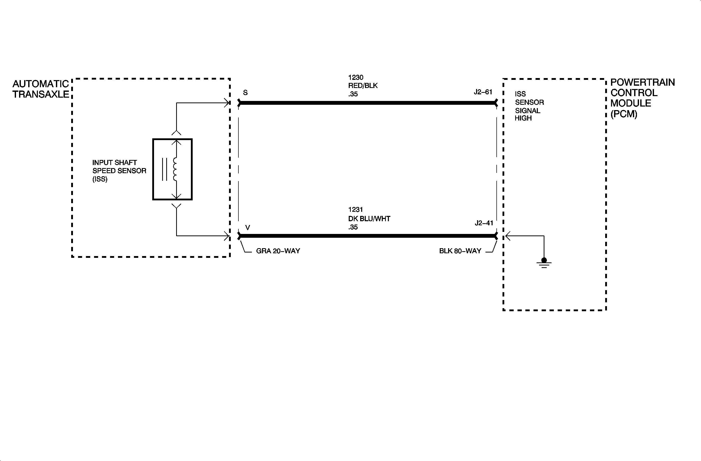
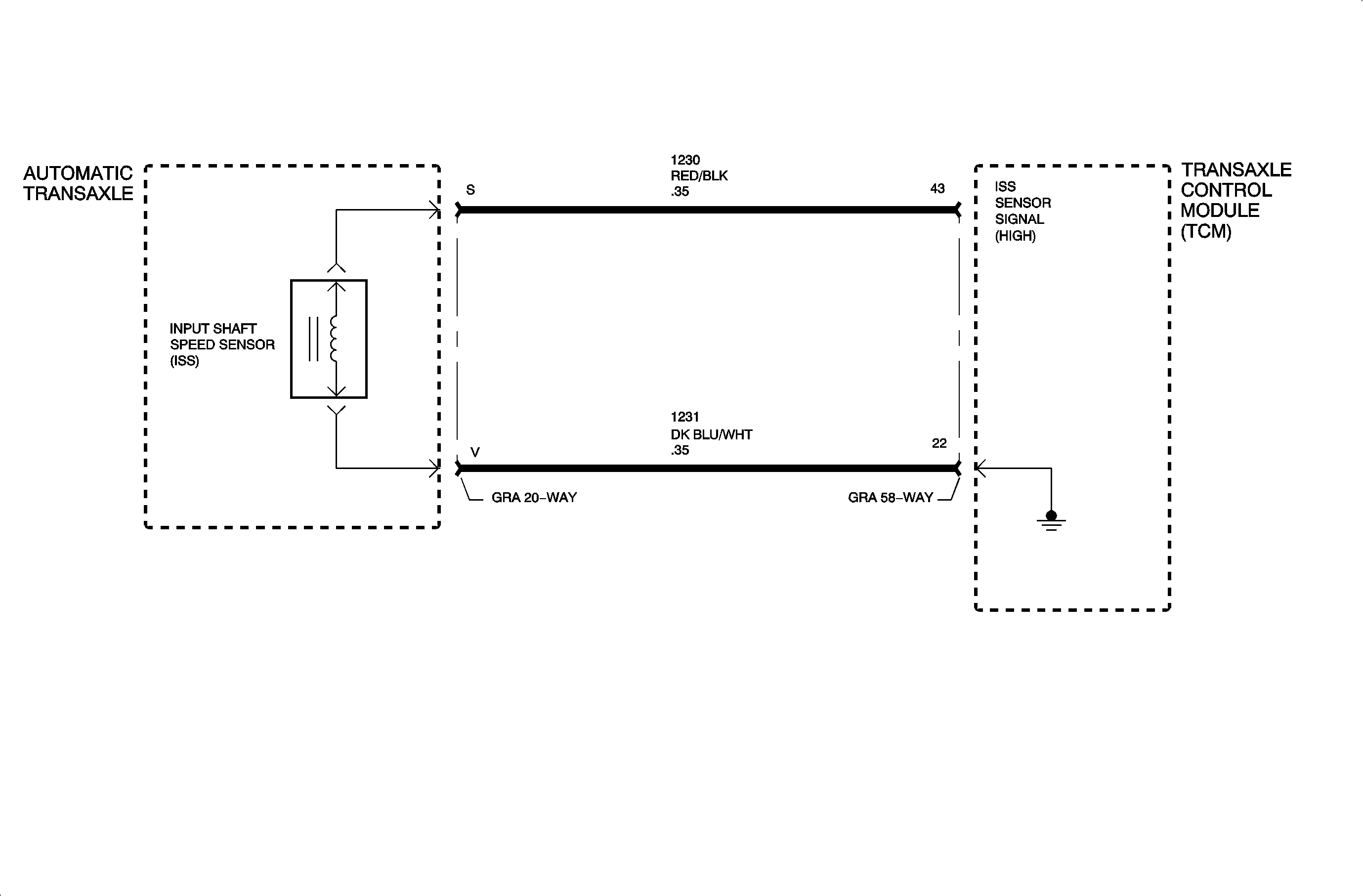
DTC P0717 L81


Object Number: 895649  Size: MF

Circuit Description

The input speed sensor (ISS) is a permanent magnet (PM) generator. The ISS is mounted in the transaxle case with a slight air gap between the sensor and the drive sprocket. The ISS produces an AC voltage of different amplitude and frequency depending upon the rotation of the drive sprocket rotor teeth passing through the sensor's magnetic field. The TCM converts the sensor's AC voltage into a digital signal and uses this signal to calculate gear ratios and TCC slip speed. When the TCM does not detect an ISS signal for a certain length of time, DTC P0717 sets.

Conditions for Setting the DTC

DTC P0717 will set if the TCM detects that the transmission ISS is less than 200 RPM for 10 seconds for MY 2002, and 100 RPM for 5 seconds for MY 2003 when:

    • Engine torque is between 100-150 N·m (74-111 lb ft).
    • Engine speed is greater than 15 km/h (9 mph) for MY 2002, and 8 km/h (5 mph) for MY 2003.
    • DTC P0502 and P0503 have not set.
    • DTC P1810 has not set for MY 2002.
    • The TFP range is not Park/Neutral for MY 2002.

DTC P0717 diagnostic runs continuously when the above conditions have been met.

DTC P0717 is a type B DTC.

Diagnostic Aids

    • If the engine is running and the vehicle is moving above 12 km/h (7 mph), the input speed must be non-zero.
    • Inspect the wiring at the TCM, the transmission connector, and the A/T connector for the following conditions:
       - A bent terminal
       - A backed-out terminal
       - A damaged terminal
       - Poor terminal tension
       - A chafed wire
       - A broken wire inside the insulation
       - Moisture intrusion
       - Corrosion
    • When diagnosing for an intermittent short or open condition, wiggle the wiring harness while watching the test equipment for a change.

Object Number: 890929  Size: FP