GM Service Manual Online
For 1990-2009 cars only

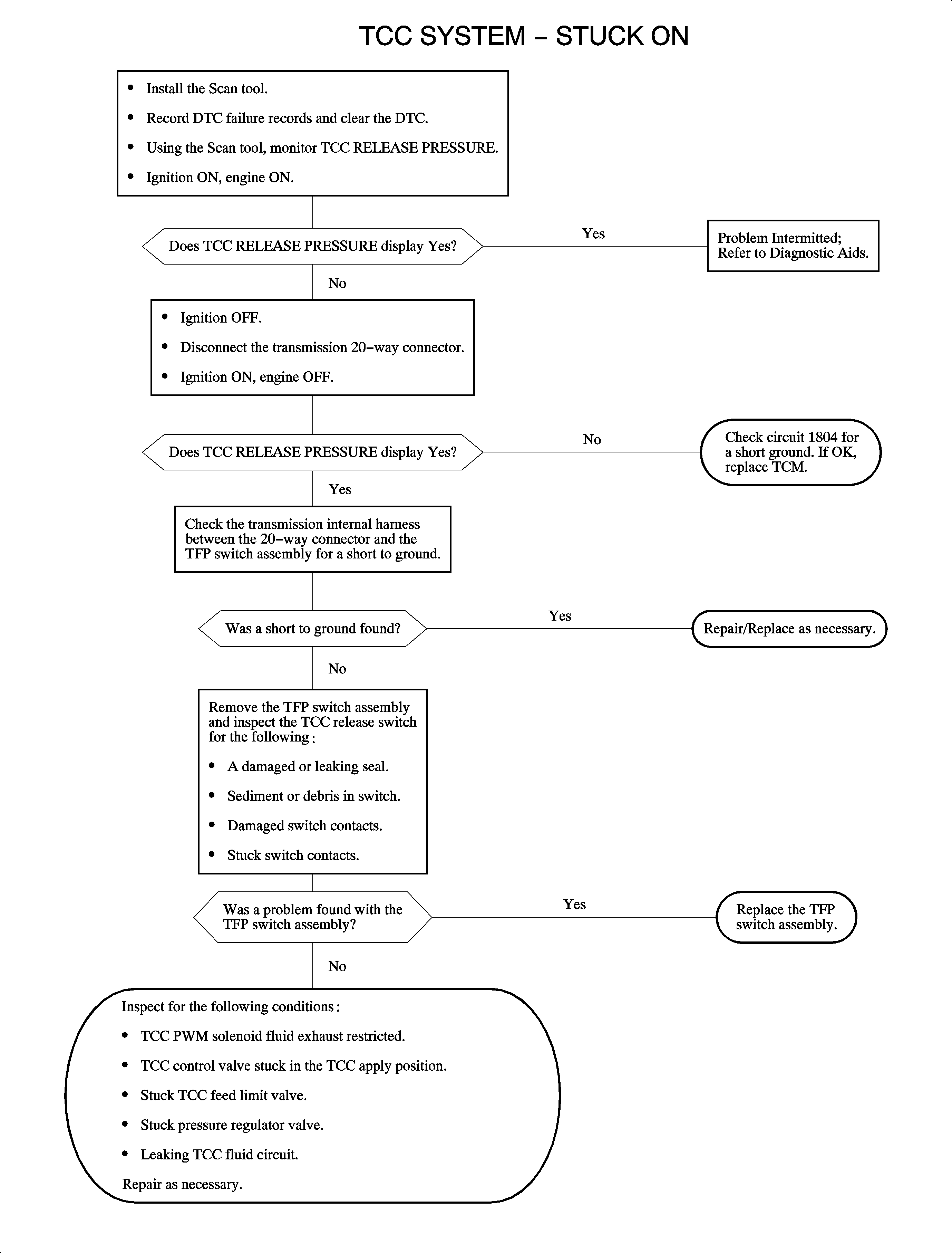
DTC P0742 L61


Object Number: 898662  Size: MF

Circuit Description

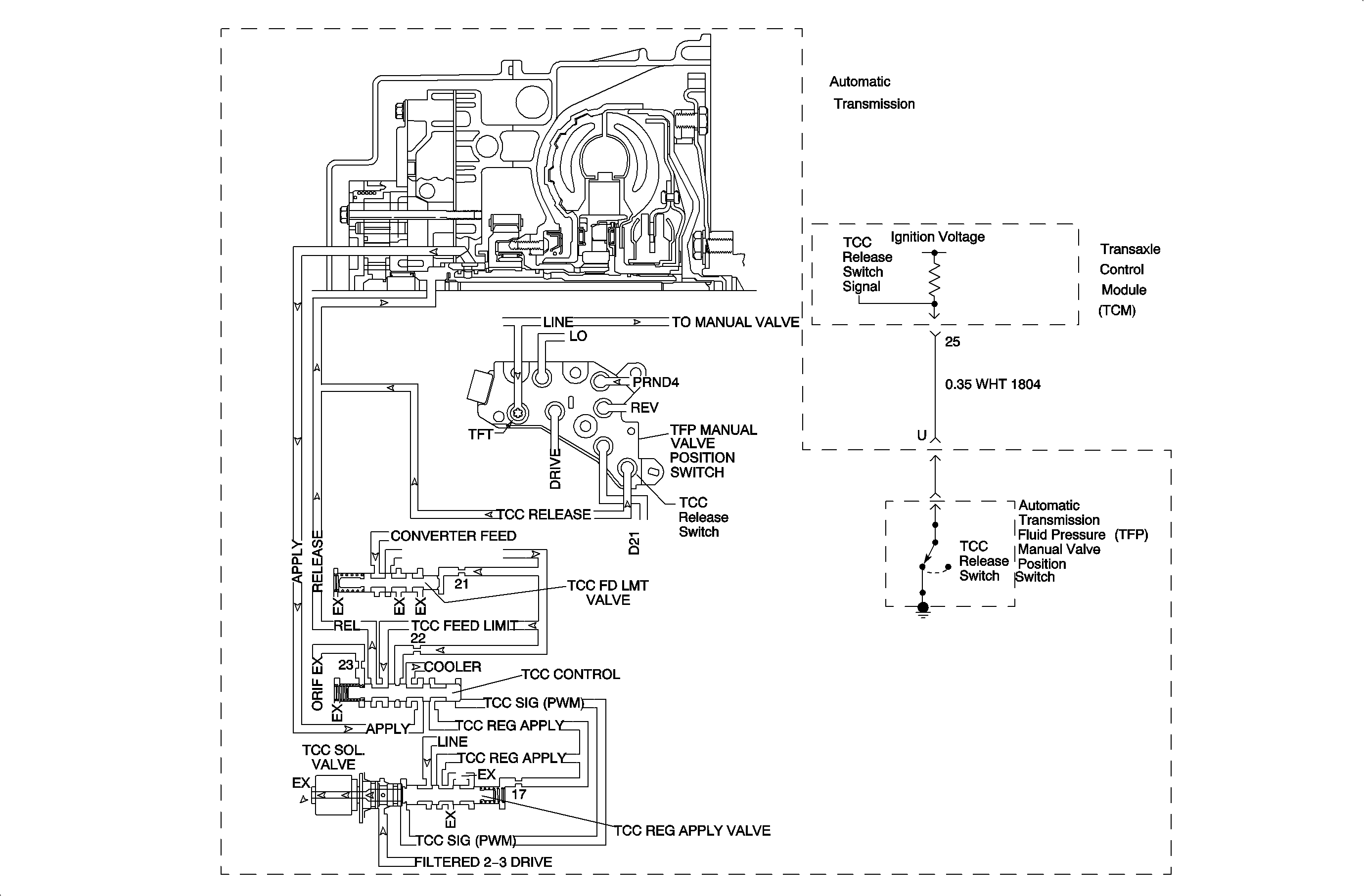
The torque converter (TCC) clutch solenoid is a pulse width modulated solenoid. When vehicle operating conditions are met for TCC application, the PCM begins the duty cycle at approximately 42%. The PCM then increases the duty cycle up to 90% in order to achieve full TCC apply. When the TCC solenoid is de-energized, the solenoid blocks filtered 2-3 drive fluid, and allows TCC signal fluid to exhaust. When energized, the solenoid modulates fluid into the TCC signal fluid circuit. When fully energized, modulation stops, and the solenoid blocks both 2-3 drive fluid and TCC signal fluid exhaust.

The TCC release switch is a normally closed switch. It signals the PCM the TCC is released. Torque converter release fluid pressure acts on the switch contact, opening the circuit. When the voltage on the circuit is high, the PCM recognizes the TCC is no longer engaged.

Conditions for Setting the DTC

DTC P0742 will set if TCC Release Pressure Switch is closed for 4 seconds, 4 times within an ignition cycle when:

    • TP Angle is greater than 12%
    • Transmission Range is Drive
    • Trans. Fluid Temp. is between:
       - MY 2002: 20°C (68°F) and 130°C (266°F)
       - MY 2003: 10°C (50°F) and 130°C (266°F)
    • Engine Torque is between:
       - MY 2002: 27 and 407 Nm (20 and 300 ft-lbs)
       - MY 2003: 27 and 237 Nm (20 and 175 ft-lbs)
    • TCC Duty Cycle is 0%
    • No TP Angle DTCs have set
    • MY 2002: Vehicle Speed is between 32 and 97 km/h (20 and 60 mph)
    •  MY 2002: Time since the last gear selector change is greater than 6 seconds
    • MY 2002: Engine Speed is between 500 and 6500 rpm
    • DTC P1887 has not set.
    • MY 2003: DTC P1860 has not set

DTC P0742 diagnostic runs continuously.

MY 2002: DTC P0742 is a type A DTC.

MY 2003: DTC P0742 is a type B DTC.

Diagnostic Aids

Inspect and repair as necessary:

    • TCC solenoid exhaust restricted.
    • TCC solenoid filter plugged.
    • TCC control valve stuck in the released position.
    • TCC regulated apply valve stuck in the released position.
    • TCC feed limit valve stuck.
    • Pressure regulator valve stuck.
    • TCC fluid circuit leaks.
    • TCC release switch for damaged or leaking seal, debris in switch, damaged switch contacts, stuck switch contacts.

DTC P0742


Object Number: 898673  Size: FP

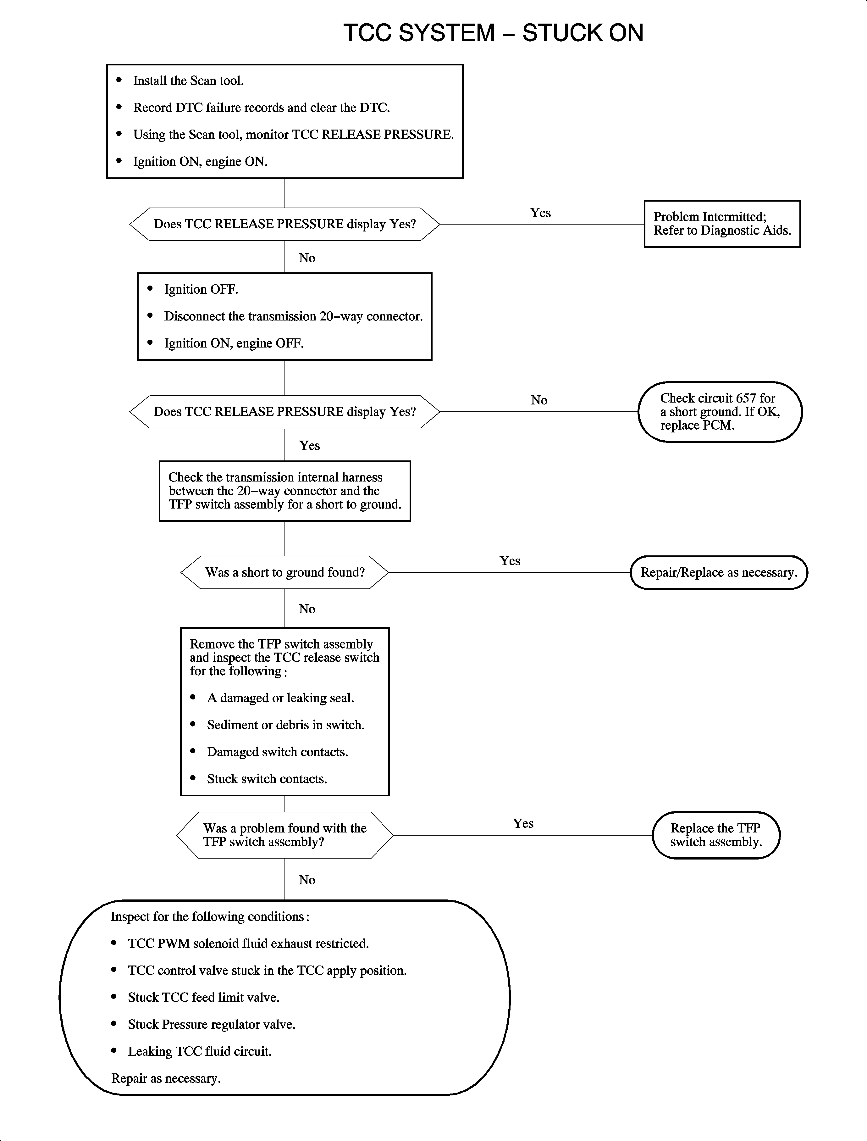
DTC P0742 L81


Object Number: 898710  Size: MF

Circuit Description

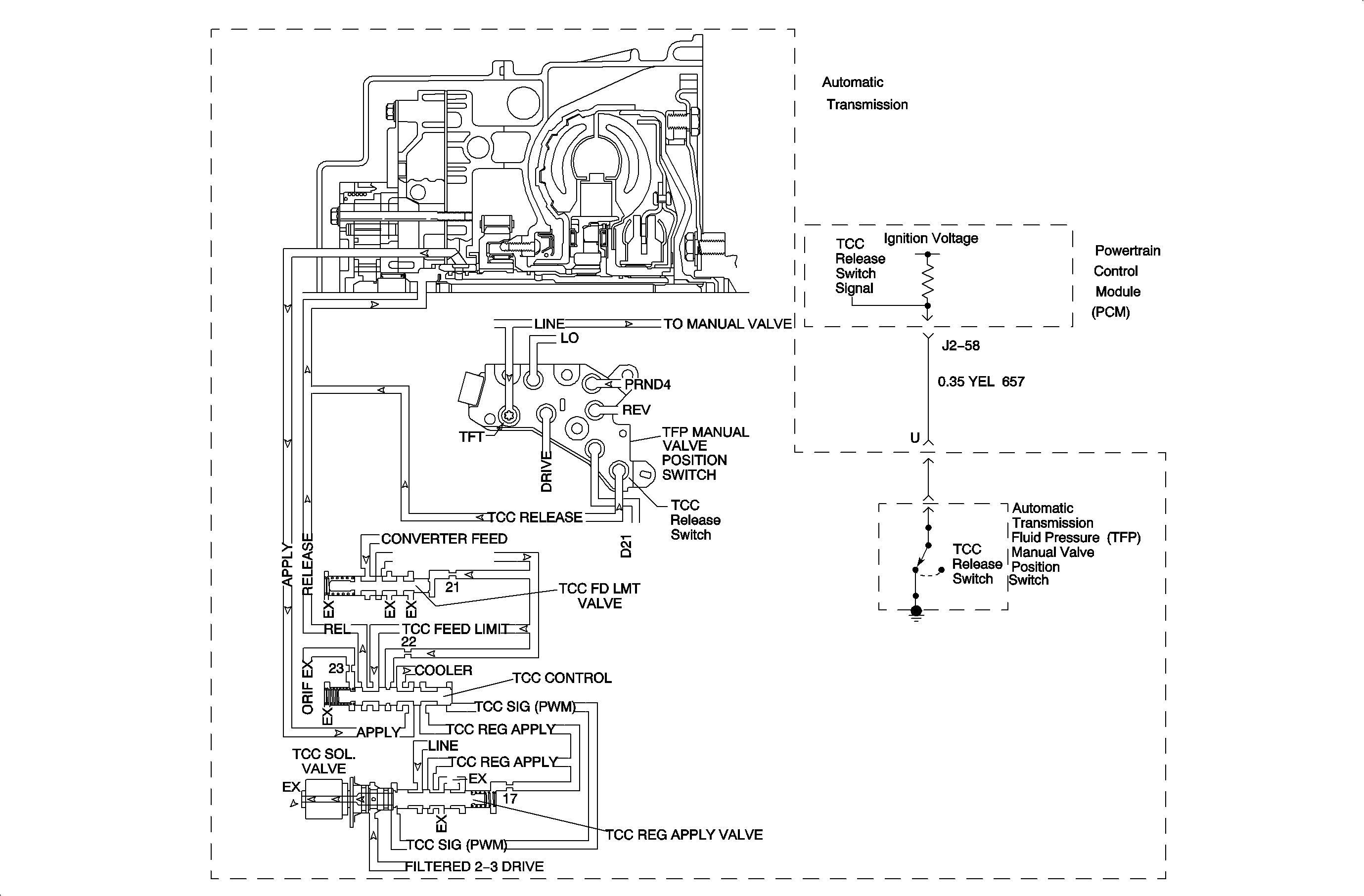
The torque converter (TCC) clutch solenoid is a pulse width modulated solenoid. When vehicle operating conditions are met for TCC application, the TCM begins the duty cycle at approximately 42%. The PCM/TCM then increases the duty cycle up to 90% in order to achieve full TCC apply. When the TCC solenoid is de-energized, the solenoid blocks filtered 2-3 drive fluid, and allows TCC signal fluid to exhaust. When energized, the solenoid modulates fluid into the TCC signal fluid circuit. When fully energized, modulation stops, and the solenoid blocks both 2-3 drive fluid and TCC signal fluid exhaust.

The TCC release switch is a normally closed switch. It signals the TCM the TCC is released. Torque converter release fluid pressure acts on the switch contact, opening the circuit. When the voltage on the circuit is high, the TCM recognizes the TCC is no longer engaged.

Conditions for Setting the DTC

DTC P0742 will set if TCC Release Pressure Switch is closed for:

   • 

MY 2002: 8 seconds

   • 

MY 2003: 6 seconds

2 times within an ignition cycle when:

    • TP Angle is between:
       - MY 2002: 8 and 90%
       - MY 2003: 12 and 100%
    • Gear Ratio is between 0.61 to 1.09
    • Trans. Fluid Temp. is between:
       - MY 2002: 21 and 130°C (70 and 266°F)
       - MY 2003: 10 and 130°C (50 and 266°F)
    • Engine Torque is between:
       - MY 2002: 30 and 300 Nm (22 and 221 ft-lbs)
       - MY 2003: 40 and 250 Nm (30 and 184 ft-lbs)
    • TCC Duty Cycle is 0%
    • Engine Speed is between:
       - MY 2002: 200 and 7500 rpm for 5 seconds
       - MY 2003: 500 and 6500 rpm for 5 seconds
    • Vehicle Speed is between 15 and 255 km/h (9 and 158 mph)
    • MY 2002: Ignition 1 is between 8 and 18 volts
    • MY 2002: Time since the last gear selector change is greater than 6 seconds
    • No TP Angle DTCs have set
    • MY 2002: DTC P0502, P0503 and P1810 have not set
    • DTC P1860 and 1887 have not set

DTC P0742 diagnostic runs continuously.

MY 2002: DTC P0742 is a type A DTC.

MY 2003: DTC P0742 is a type B DTC.

Diagnostic Aids

Inspect and repair as necessary:

    • TCC solenoid exhaust restricted.
    • TCC solenoid filter plugged.
    • TCC control valve stuck in the released position.
    • TCC regulated apply valve stuck in the released position.
    • TCC feed limit valve stuck.
    • Pressure regulator valve stuck.
    • TCC fluid circuit leaks.
    • TCC release switch for damaged or leaking seal, debris in switch, damaged switch contacts, stuck switch contacts.

DTC P0742


Object Number: 898674  Size: FP