GM Service Manual Online
For 1990-2009 cars only

DTC P0756 L61


Object Number: 890299  Size: MF

Circuit Description

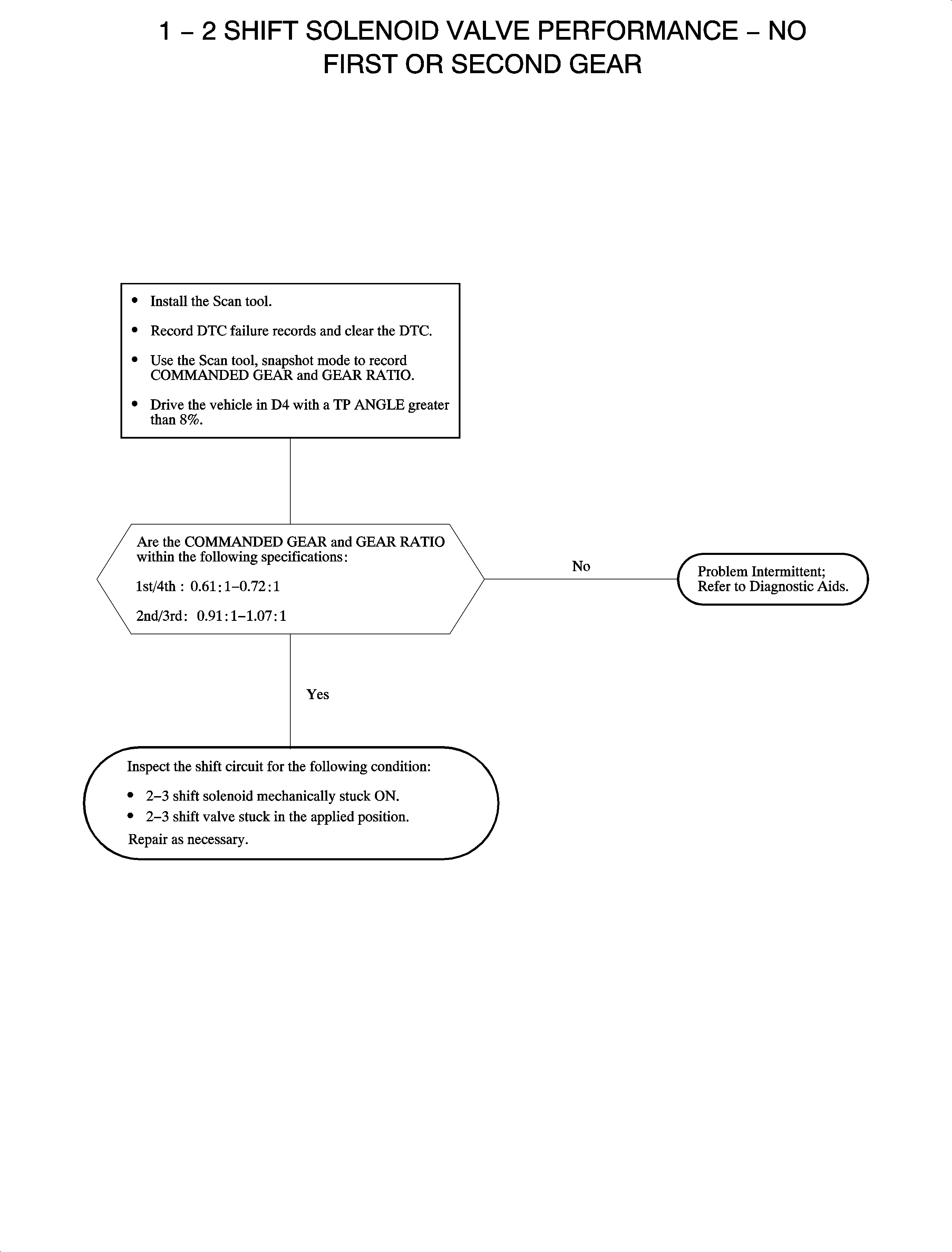
The 1-2 shift solenoid valve (1-2 SS Valve) is a normally open exhaust valve that in conjunction with the 2-3 shift solenoid valve (2-3 SS Valve), allows four different shifting combinations. The 2-3 SS Valve is attached to the control valve body, within the transaxle. The PCM monitors the actual gear ratio and compares the actual gear ratio with the commanded gear ratio. This diagnostic will detect the following conditions: A stuck On 2-3 SS Valve, or a stuck On 2-3 Shift Valve. These conditions will cause the actual gear ratio to be different from the commanded; 4th gear ratio in 1st and 3rd gear ratio in 2nd and thus set DTC P0756.

Conditions for Setting the DTC

DTC P0756 will set if either of the following cases occur:

Commanded Gear is 1st, Gear Ratio is between 0.61:1 and 0.72:1, and TCC Slip Speed is between 200 and 1850 RPM for 4 seconds

OR

Commanded Gear is 2nd, and Gear Ratio is between 0.91:1 and 1.07:1 for 4 seconds when:

    • Engine is running
    • Ignition 1 is between 8 and 18 volts
    • TP angle is greater than 8%
    • Transmission ISS is between 150 and 6000 RPM
    • Transmission OSS is greater than 150 RPM
    • TP angle is greater than 8%
    • Transmission Range is not Park, Reverse, or Neutral
    • Trans. Fluid Temp. is between 20 and 130°C (68 and 266°F)
    • Engine Torque is between:
       - MY 2002: 27 and 407 Nm (20 and 300 lb ft)
       - MY 2003: 27 and 237 Nm (20 and 175 lb ft)
    • No TP Angle DTCs have set
    • Time since the last gear change is greater than 0.3 seconds
    • DTC P0502, P0503, P0716, P0717, P0753, P0758
    • MY 2002: DTC P1810 has not set
    • MY 2003: DTC P0742 and 1860 have not set

DTC P0756 diagnostic runs continuously.

DTC P0756 is a type A DTC.

Diagnostic Aids

    • 2-3 shift solenoid valve - stuck On.
    • 2-3 shift valve - solenoid is leaking - stuck On.

DTC P0756


Object Number: 898767  Size: FP

DTC P0756 L81


Object Number: 890299  Size: MF

The 1-2 shift solenoid valve (1-2 SS Valve) is a normally open exhaust valve that in conjunction with the 2-3 shift solenoid valve (2-3 SS Valve), allows four different shifting combinations. The 2-3 SS Valve is attached to the control valve body, within the transaxle. The TCM monitors the actual gear ratio and compares the actual gear ratio with the commanded gear ratio. This diagnostic will detect the following conditions: A stuck on 2-3 SS Valve, or a stuck on 2-3 Shift Valve. These conditions will cause the actual gear ratio to be different from the commanded; 4th gear ratio in 1st and 3rd gear ratio in 2nd and thus set DTC P0756.

DTC Parameters

DTC P0756 will set if two occurrences of either of the following cases occur:

    • Current gear is 1st, gear ratio is 0.61:1-0.72:1 for 2 seconds
    • Current gear is 2nd, and gear ratio is 0.91:1-1.07:1 for 3 seconds when:
      • TP angle is greater than 8 percent
      • MY 2002: transmission range is not Park, Reverse, or Neutral
      • Transmission fluid temperature is 20-130°C (68-266°F)
      • Engine torque is:
   - MY 2002: 35-300 N·m (26-221 lb ft)
   - MY 2003: 30-250 N·m (22-184 lb ft)
      • Engine speed is:
   - MY 2002: 200-7,500 RPM for 5 seconds
   - MY 2003: 500-6,500 RPM for 5 seconds
      • MY 2002: Ignition 1 is 8-18 volts
      • No TP angle DTCs have set
      • DTC P0502, P0503, P0716, P0717, P1842, P1843, P1845, and P1847 have not set
      • MY 2002: DTC P1810 has not set

DTC P0756 diagnostic runs continuously.

DTC P0756 is a type A DTC.

Diagnostic Aids

    • The 2-3 shift solenoid valve is stuck on.
    • The 2-3 shift valve solenoids is leaking and is stuck on.

Object Number: 898772  Size: FP