GM Service Manual Online
For 1990-2009 cars only

Circuit Description


Object Number: 896192  Size: MF

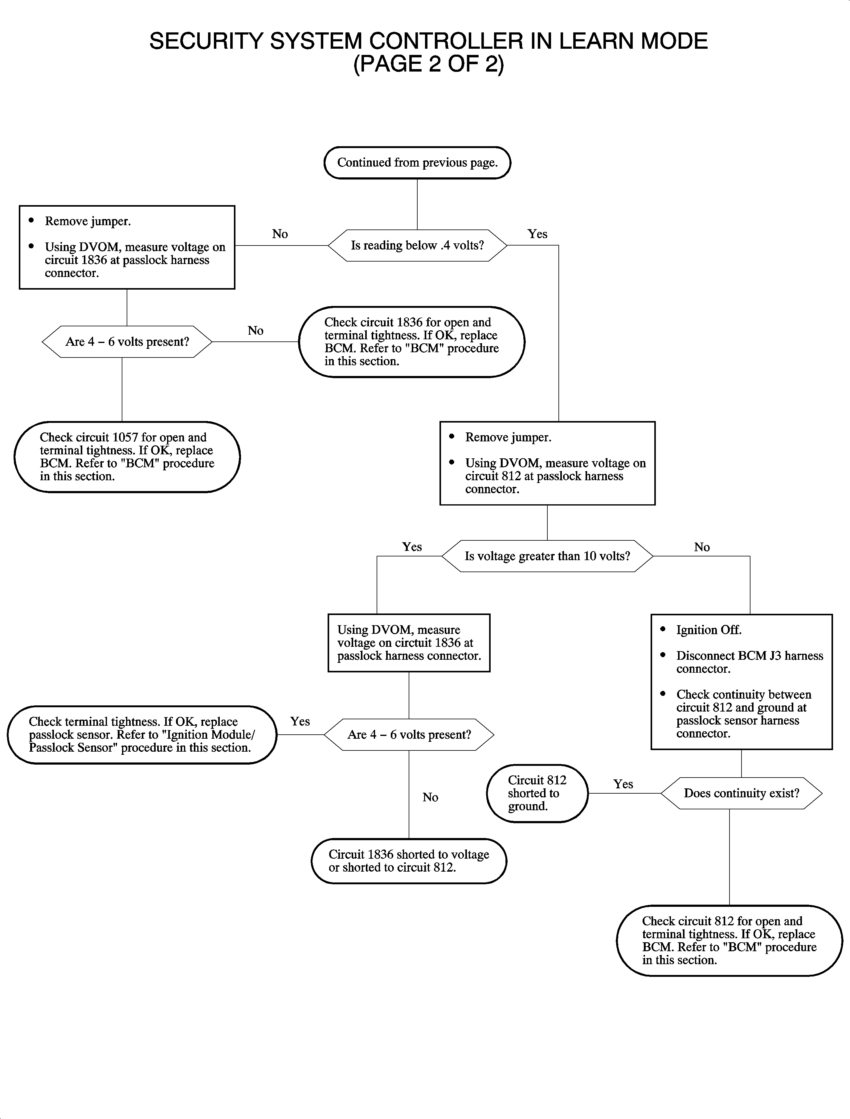
The Passlockā„¢ sensor data is supplied to the body control module (BCM) by circuit 1836.

The Passlockā„¢ sensor data supplied to the BCM is in the form of V-codes or voltage codes. When the proper ignition key is turned in the ignition switch, the correct V-code is supplied to the BCM. The BCM responds by sending a serial data password to the engine controller allowing the engine to run.

If the BCM has not learned a V-code, DTC B3031 will be set. The vehicle will not start.

Conditions for Setting

    • The ignition is in RUN, START or ACC.
    • The BCM has not learned a valid V-code.
    • The telltale will illuminate.
    • The security telltale will illuminate.

Diagnostic Aids

    • Check for a poor connection at the BCM. Inspect the harness connectors for backed out terminals, improper terminal mating, broken connector locks, improperly formed or damaged terminals and poor terminal-to-wire connection -- the terminal is crimped over the wire insulation and not the conductors.
    • Inspect the wiring harness for damage. Check for broken or chaffed insulation.
    • If a fault is suspected to be intermittent, wiggling the harness wiring may help in locating the fault.

Object Number: 890695  Size: FP

Object Number: 890696  Size: FP