GM Service Manual Online
For 1990-2009 cars only

The controller area network (CAN) is a high speed system for sharing data. The circuit consists of a two wire twisted pair connecting the engine control module (ECM) to the transmission control module (TCM), and a second twisted pair connecting the body control module (BCM) to the ECM.

The CAN circuits are monitored continuously by the modules on the circuit. The only requirement is that the modules are in an ON power mode.

The MIL light is cleared, turned OFF, and the DTC cleared by a different strategy for each module.

    • ECM
      • If the fault is not detected 3 consecutive drive cycles, the current DTC is cleared and the MIL is turned OFF.
      • The history DTC is cleared if the malfunction does not reoccur for 40 consecutive drive cycles.
      • The history DTC is cleared if there is a battery disconnect.
    • BCM
      • If the fault is not detected 3 consecutive drive cycles, the current DTC is cleared and the MIL is turned OFF.
      • The history DTC is cleared if the malfunction does not reoccur for 40 consecutive drive cycles.
      • The history DTC is cleared if there is a battery disconnect.

The module setting the DTC has attempted to establish communications on the CAN circuits more than 7 times. After the seventh attempt, the module sets this DTC.

Besides storing the DTC as both current and history, the modules on the CAN network each take separate actions as listed:

    • ECM
      • Turn ON the malfunction indicator lamp (MIL) during the second consecutive drive cycle with the error detected.
      • Record the operating conditions at the time of turning ON the MIL and store the data as Freeze Frame information.
    • BCM
      • Turn ON the MIL during the second consecutive drive cycle with the error detected.
      • Record the operating conditions at the time of turning ON the MIL and store the data as Freeze Frame information.

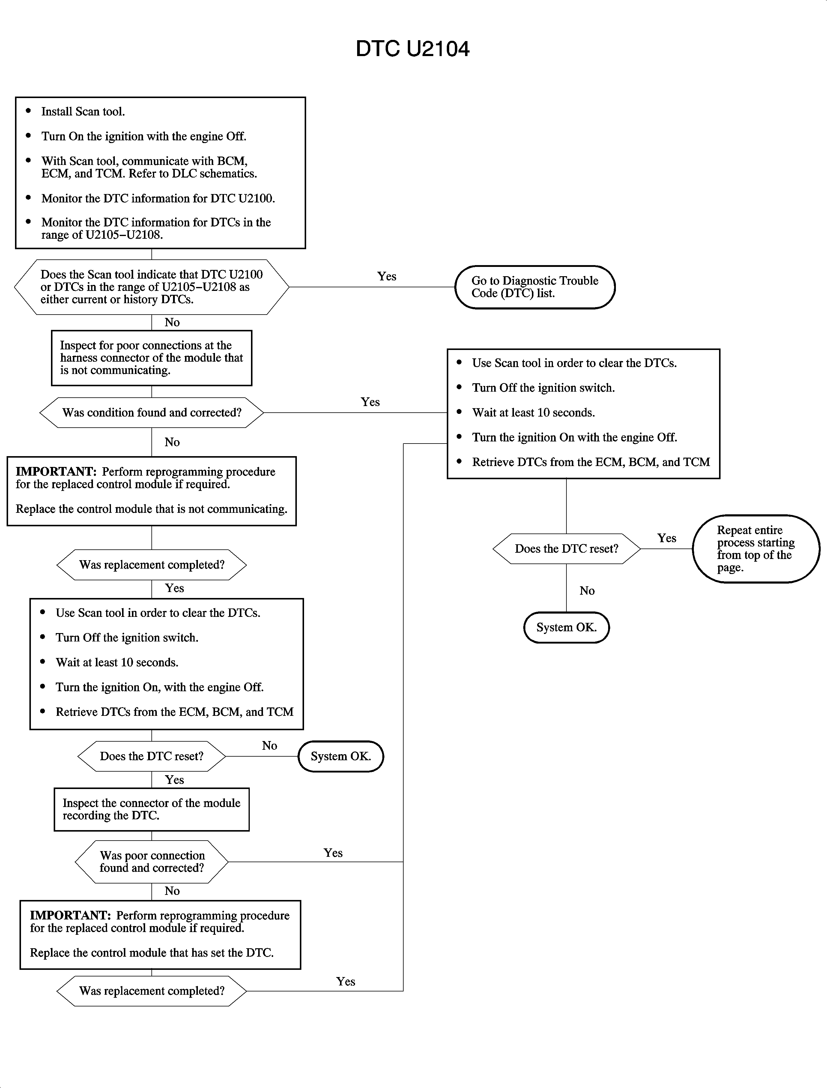
DTC U2104


Object Number: 898605  Size: FP