GM Service Manual Online
For 1990-2009 cars only

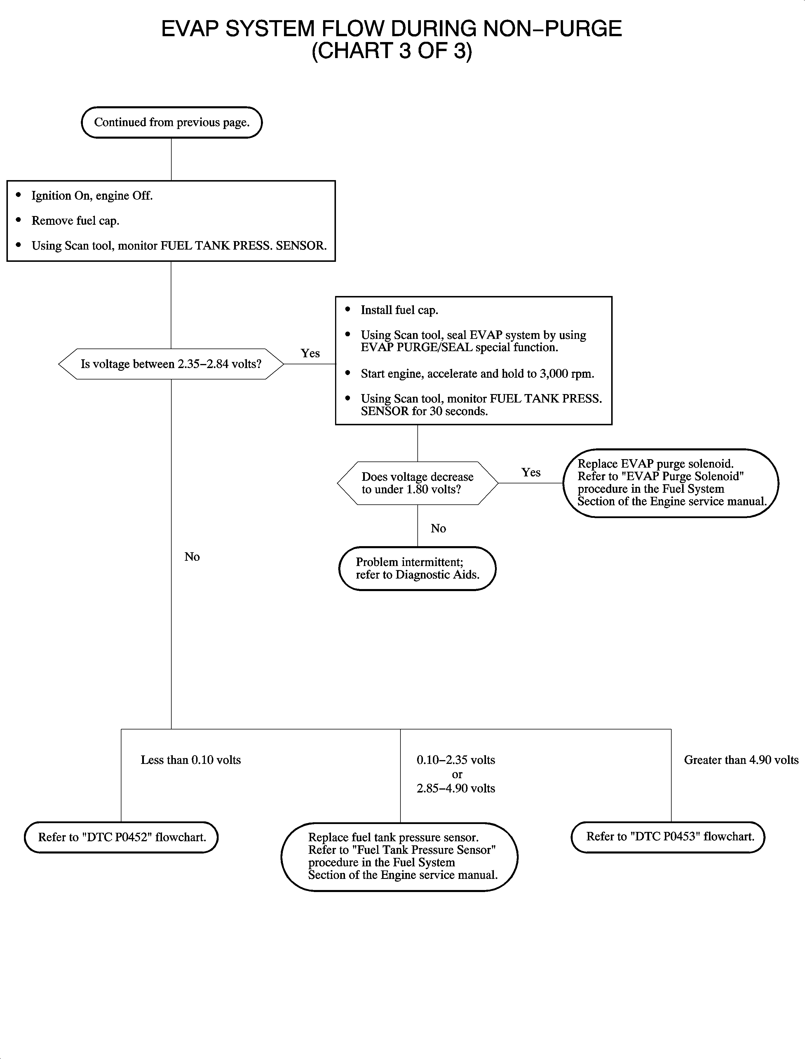
Object Number: 895586  Size: MF

The evaporative emission (EVAP) system is used to store fuel vapors as to reduce the amount of unburned fuel from escaping into the atmosphere. The EVAP purge solenoid is used to control the flow of fuel vapors from the EVAP canister to the intake manifold. The EVAP purge solenoid is commanded ON (PWM) whenever the EVAP system is in purge mode. Fuel vapors can be purged at anytime the PCM is in closed loop and the vehicle is not in a decel. The PCM controls the EVAP purge solenoid by controlling an internal driver that pulls the solenoid circuit to ground. The EVAP purge solenoid circuit is monitored for low and high voltage faults. During one part of the EVAP diagnostic system test, the PCM will close the EVAP purge solenoid and EVAP vent solenoid. DTC P1441 sets when the fuel tank pressure sensor indicates that the pressure is lower than atmospheric (vacuum) indicating the EVAP purge solenoid is stuck open.

DTC Parameters

DTC P1441 will set if fuel tank pressure sensor voltage is indicating less than 2 volts (continuous purge flow) during the EVAP diagnostic system test when:

    • The condition exists for 75 seconds.
    • The engine is running.
    • The EVAP vent solenoid is commanded ON (closed).
    • The EVAP purge solenoid is commanded OFF (closed).
    • The fuel level is between 15-85 percent.
    • The BARO is greater than 75 kPa.
    • The ECT and IAT and at engine startup are between 4-30°C (39-86°F).
    • The ECT and IAT are within 8°C (46°F) of each other.
    • The vehicle speed is less than 113 km/h (70 mph).
    • The TP angle is between 10-35 percent.
    • No ECT, fuel tank pressure, IAT, MAP, HO2S-1, PCM internal fault, TP, or vehicle speed DTCs have been set.

DTC P1441 diagnostic runs once per ignition cycle, usually for 30 seconds if no faults exist, during the EVAP diagnostic system test.

DTC P1441 is a type A DTC.

Diagnostic Aids

Important: A diagnosed EVAP purge solenoid or EVAP vent solenoid circuit fault may have caused this DTC to set.

Important: The PCM uses the fuel tank pressure sensor to detect the amount of vacuum pulled on the EVAP system during the leak diagnostic tests. Make sure the fuel pressure sensor is not skewed by verifying the FUEL TANK PRESS. SENSOR on the scan tool is between 2.35-2.85 volts with the ignition ON and the fuel cap removed.

The most likely cause of DTC P1441 is a stuck open EVAP purge solenoid. Use the scan tool to command the EVAP PURGE SOLENOID ON (PWM). The solenoid should click at an even rate. Replace the solenoid if the solenoid intermittently sticks.


Object Number: 898515  Size: FP

Object Number: 898517  Size: FP

Object Number: 898520  Size: FP