GM Service Manual Online
For 1990-2009 cars only

Object Number: 896283  Size: MF

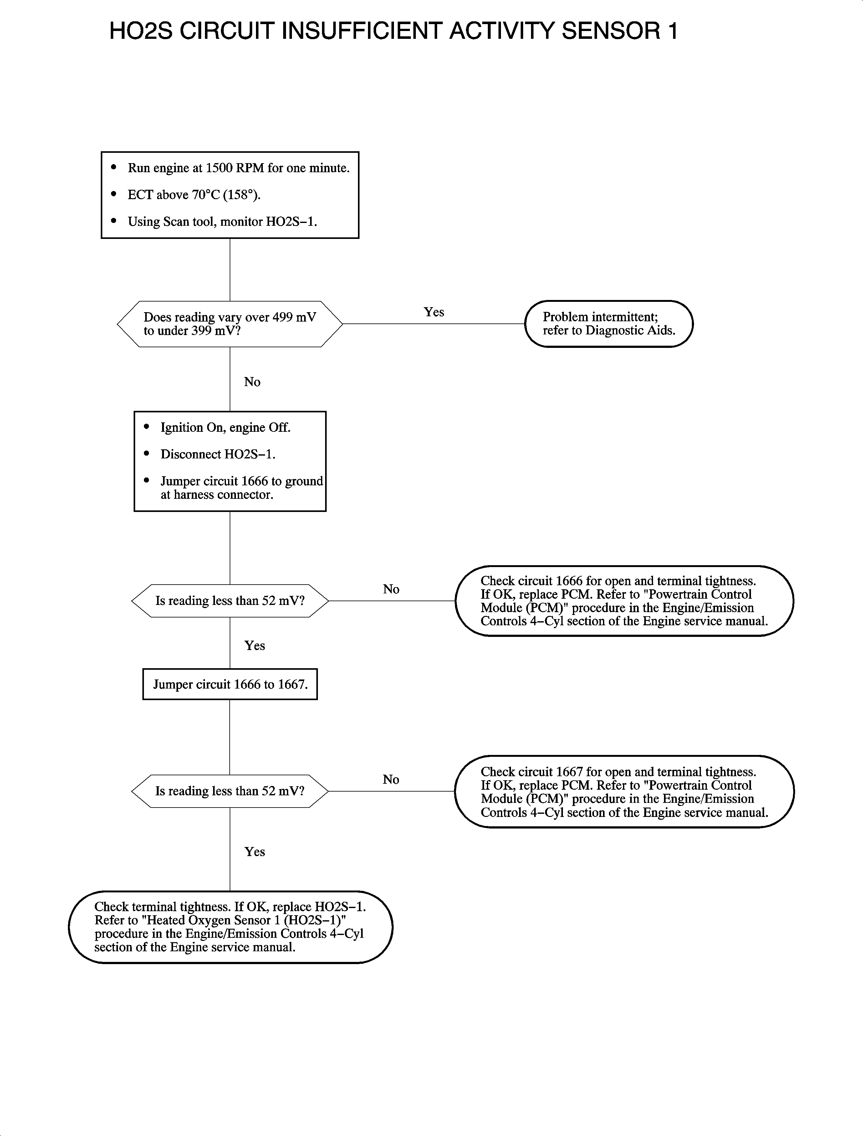
The heated oxygen sensor (H02S-1) is an electrical source that responds to oxygen content in the exhaust manifold. When the sensor reaches approximately 316°C (600°F), it produces a voltage based on the difference in oxygen between the atmosphere and exhaust gas. The PCM sends a bias voltage (399-499 mV) on the signal line, which is pulled up through high resistance. When the HO2S-1 is cold, it produces no voltage and has extremely high internal resistance. The internal resistance of the sensor is much greater than the resistance of the bias pull-up resistor. However, when the sensor heats up, it produces voltage that overrides the bias voltage. This voltage is read by the PCM to determine a rich/lean HO2S-1 signal used to adjust injector pulse width. Under normal conditions, low sensor voltage means high oxygen content/lean air-fuel mixture and vice versa. Normal sensor readings will fluctuate between 10-1065 mV. DTC P0134 will set when the HO2S-1 signal is inactive.

DTC Parameters

DTC P0134 will set if HO2S-1 is inactive (voltage is not fluctuating outside the 399-499 mV range) when:

    • The condition exists for longer than 2 minutes and 5 seconds.
    • The engine run time is greater than 30 seconds.
    • The ECT is greater than 75°C (167°F) for at least 20 seconds.
    • The TP angle is between 8-56 percent.
    • The calculated airflow is greater than 3 g/s for at least 30 seconds.
    • No CKP, ECT, EVAP, fuel injector, fuel tank pressure, fuel trim, IAT, idle speed, MAP, misfire, PCM internal fault, or TP sensor DTCs have been set.

DTC P0134 diagnostic runs continuously once the above conditions have been met.

P0134 is a type B DTC.

Diagnostic Aids

To locate an intermittent problem, use the scan tool to monitor HO2S-1 voltage with the engine at normal operating temperature. Bias voltage (399-499 mV) will appear on the scan tool if circuit 412 or 413 is open.

Normal scan tool readings in closed loop will show HO2S-1 voltage varying between 10-1065 mV.


Object Number: 898429  Size: FP