GM Service Manual Online
For 1990-2009 cars only

Object Number: 896197  Size: MF

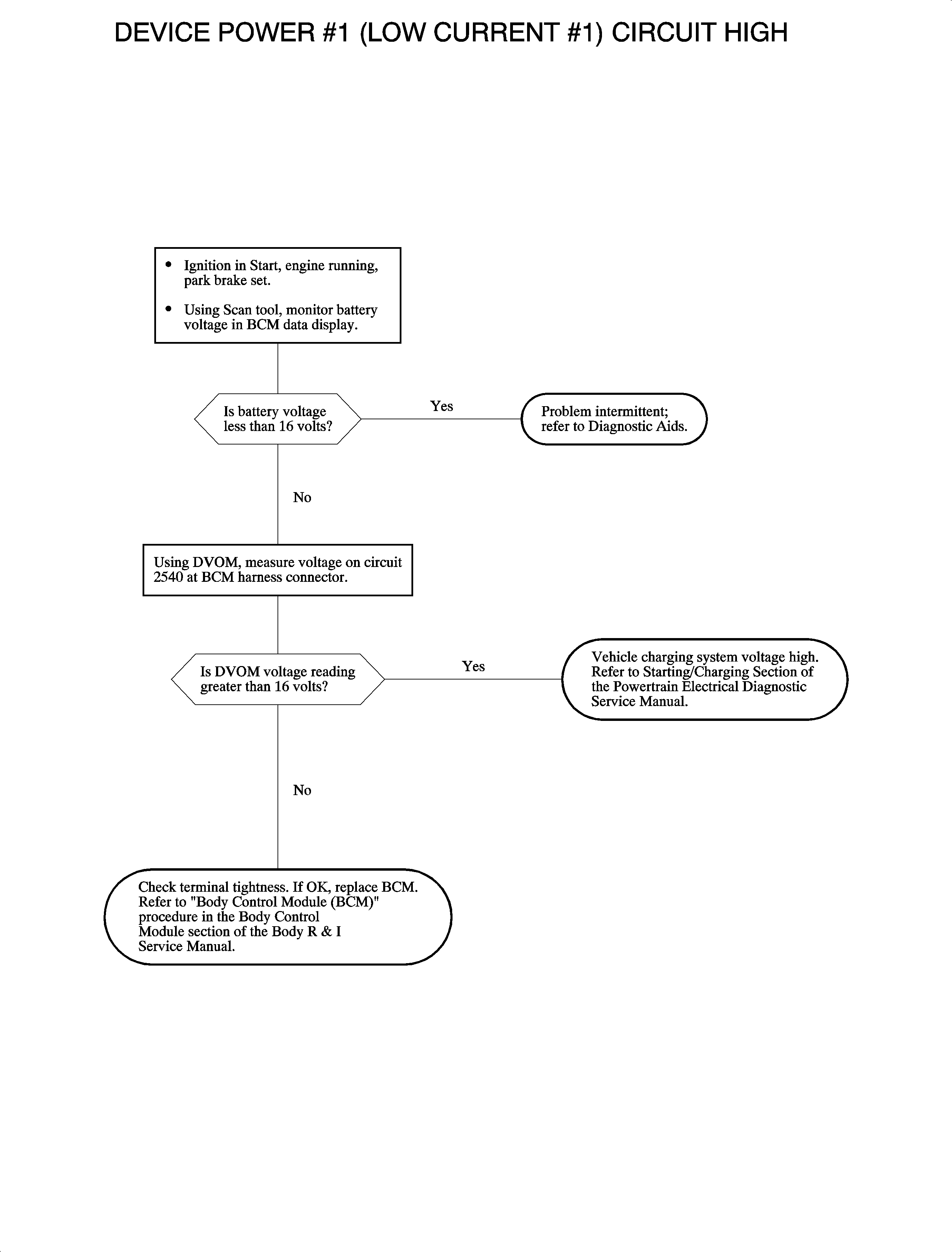
Circuit Description

Battery voltage is supplied to the body control module (BCM) by circuit 2540. This input is internally monitored by the BCM for proper operating voltage. The proper operating voltage range is from 9-16 volts.

Conditions for Setting the DTC

    • Voltage on circuit 2540 is greater than 16.0 volts.
    • Ignition On, condition exists for 1.2 seconds before crank.
    • Condition must exist for 2 seconds after crank.
    • Illuminate telltale

Diagnostic Aids

    • Check for a poor connection at the BCM. Inspect the harness connectors for backed out terminals, improper terminal mating, broken connector locks, improperly formed or damaged terminals and poor terminal-to-wire connection (terminal crimped over the wire insulation and not the conductors).
    • Check the charging system for the proper voltage.
    • Inspect the wiring harness for damage. Check for broken or chaffed insulation.
    • If the fault is suspected to be intermittent, wiggling the harness may help in locating the fault.

Object Number: 890882  Size: FP