GM Service Manual Online
For 1990-2009 cars only

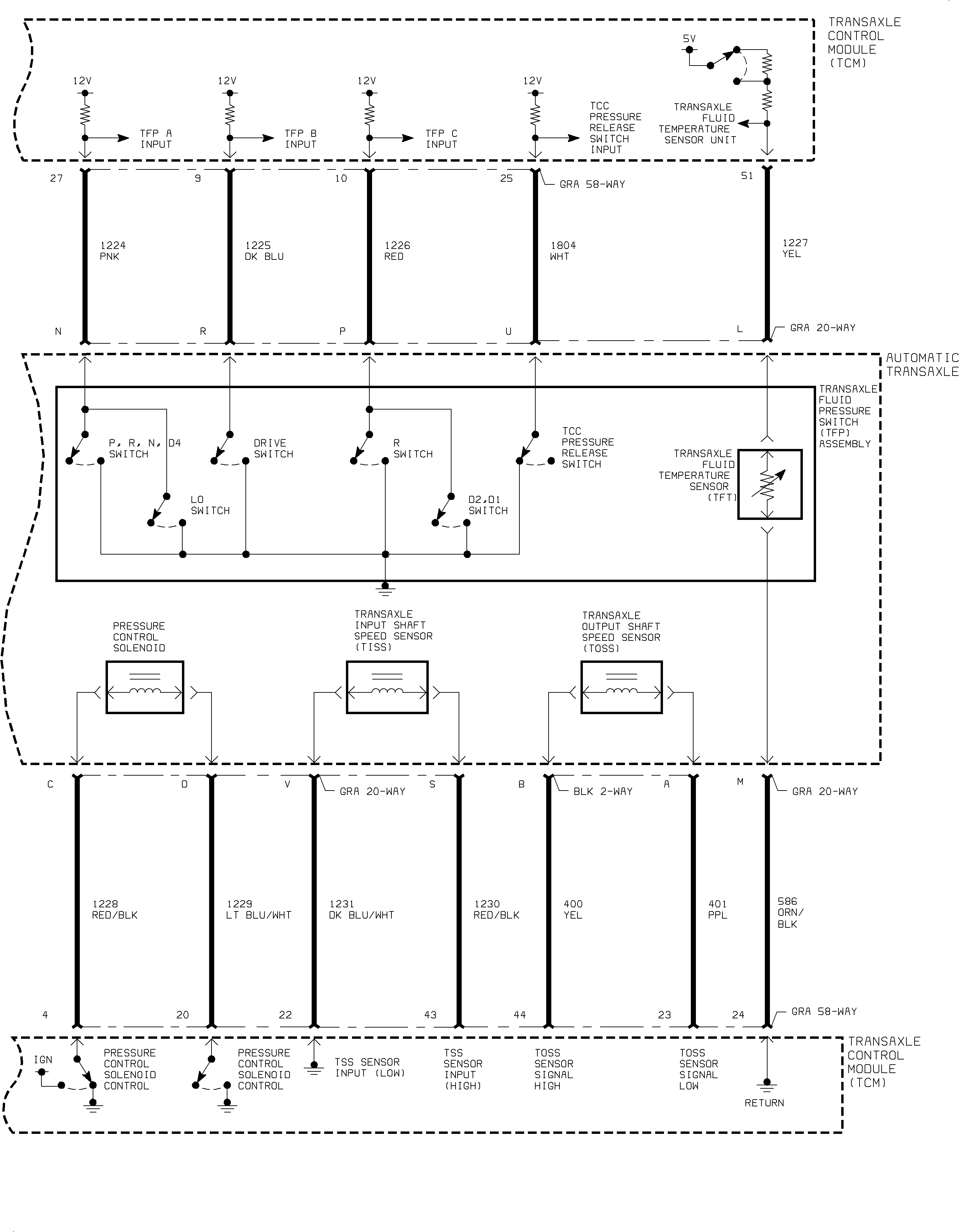
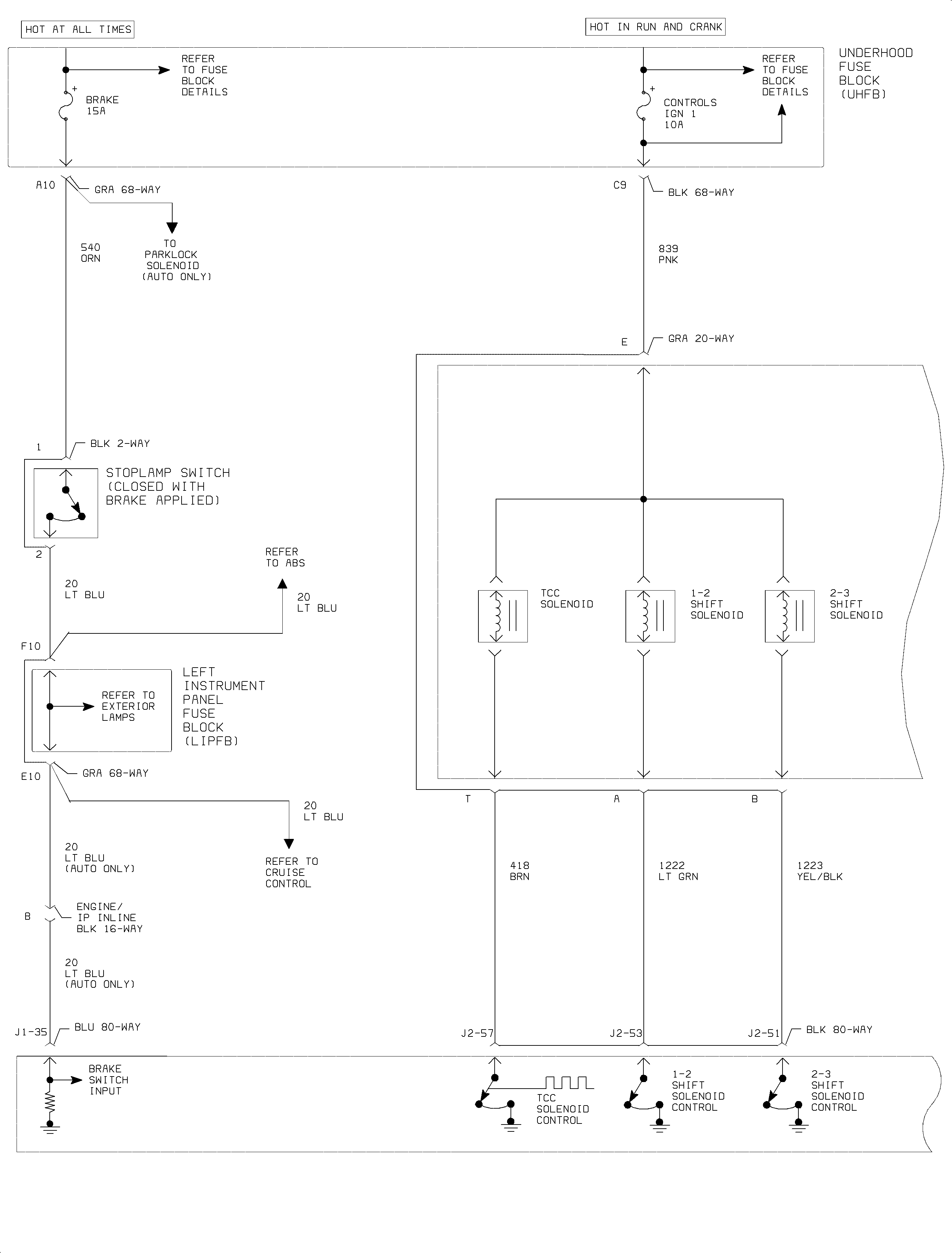
Automatic Transmission Controls Schematics L61

Figure 1:

1 of 2


Object Number: 890942  Size: FP
Figure 2:

2 of 2


Object Number: 886569  Size: FP

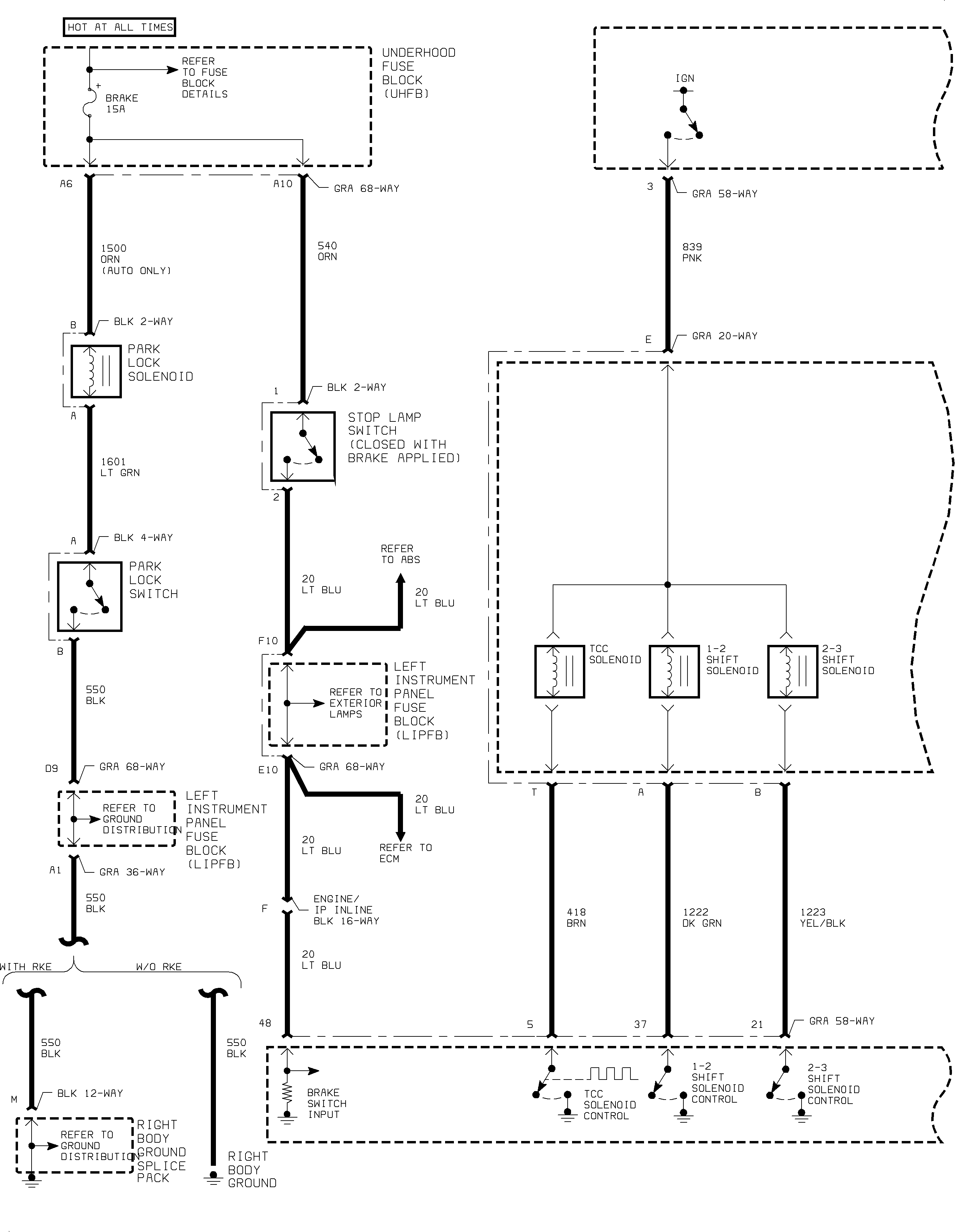
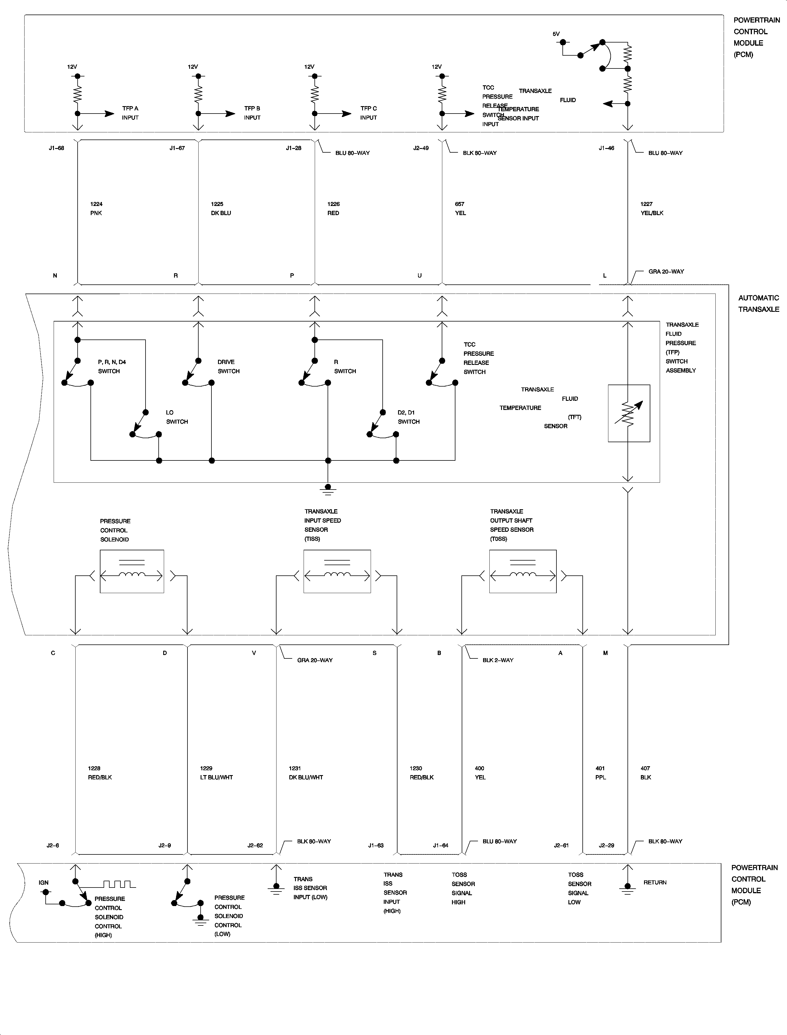
Automatic Transmission Controls Schematics L81

Figure 1:

1 of 2


Object Number: 886610  Size: FP
Figure 2:

2 of 2


Object Number: 886617  Size: FP