GM Service Manual Online
For 1990-2009 cars only

Object Number: 886323  Size: MF

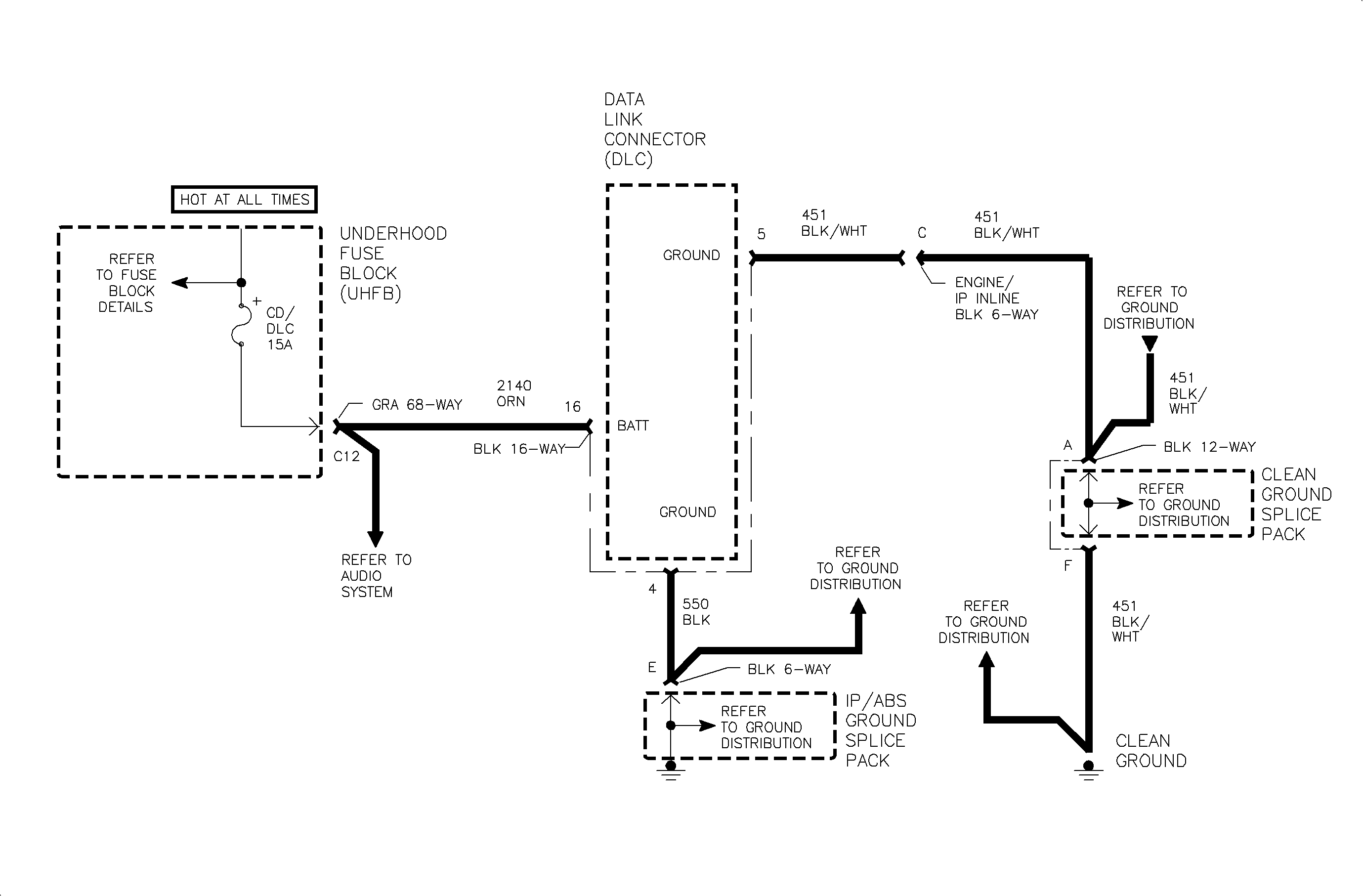
Most scan tools use the battery power supply as well as the ground circuits at the data link connector (DLC). This chart will only diagnose the vehicle, not the scan tool. Before using this chart, verify that the scan tool operates correctly on another vehicle.


Object Number: 887337  Size: FP