GM Service Manual Online
For 1990-2009 cars only

Symptom

Procedure

Important: Before proceeding with these diagnostics, check for DTCs. If DTCs are present, complete the associated diagnostics. If the condition still exists, return to this chart.

All of the interior lamps are inoperative when any door is opened.

Chart 1

The dome lamp is inoperative in the ON position, but OK in the door position. The map lamps operate normally.

The dome lamp switch is faulty. Replace the dome lamp switch.

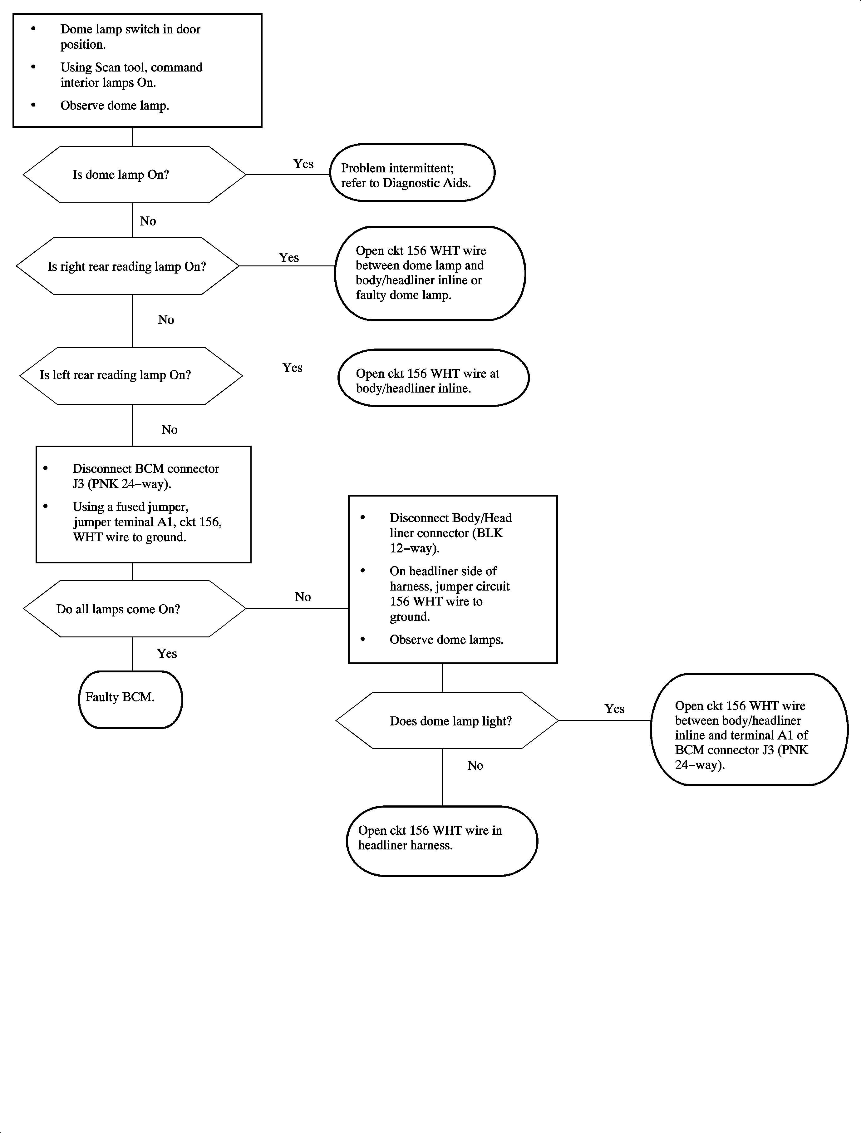
The dome lamp is inoperative in the DOOR position, but is OK in the ON position.

Chart 2

The dome lamp is inoperative in any position and both reading lamps are inoperative.

  1. Disconnect the dome lamp connector (BLK 3-way).
  2. Check for voltage at terminal "C" CKT 1732 ORN wire.

If OK, the dome/map lamp is faulty. If no voltage is present, there is an OPEN in CKT 1732.

Either the right or the left sunshade mirror lamp is inoperative.

Chart 3

Either the right or the left rear reading lamp is inoperative in the ON or the DOOR position.

Chart 4

The rear reading lamp is inoperative in the ON or the DOOR position.

Chart 5

Battery rundown protection is shorted to ground - B1482.

B1482

The left rear reading lamp is inoperative in the ON or the DOOR position.

Chart 6


Object Number: 887145  Size: FP

Object Number: 887146  Size: FP

Object Number: 887147  Size: FP

Object Number: 887153  Size: FP

Object Number: 887156  Size: FP

Object Number: 888717  Size: FP