GM Service Manual Online
For 1990-2009 cars only
Figure 1:

(1 of 4)


Object Number: 891072  Size: FP
Figure 2:

(2 of 4)


Object Number: 891075  Size: FP
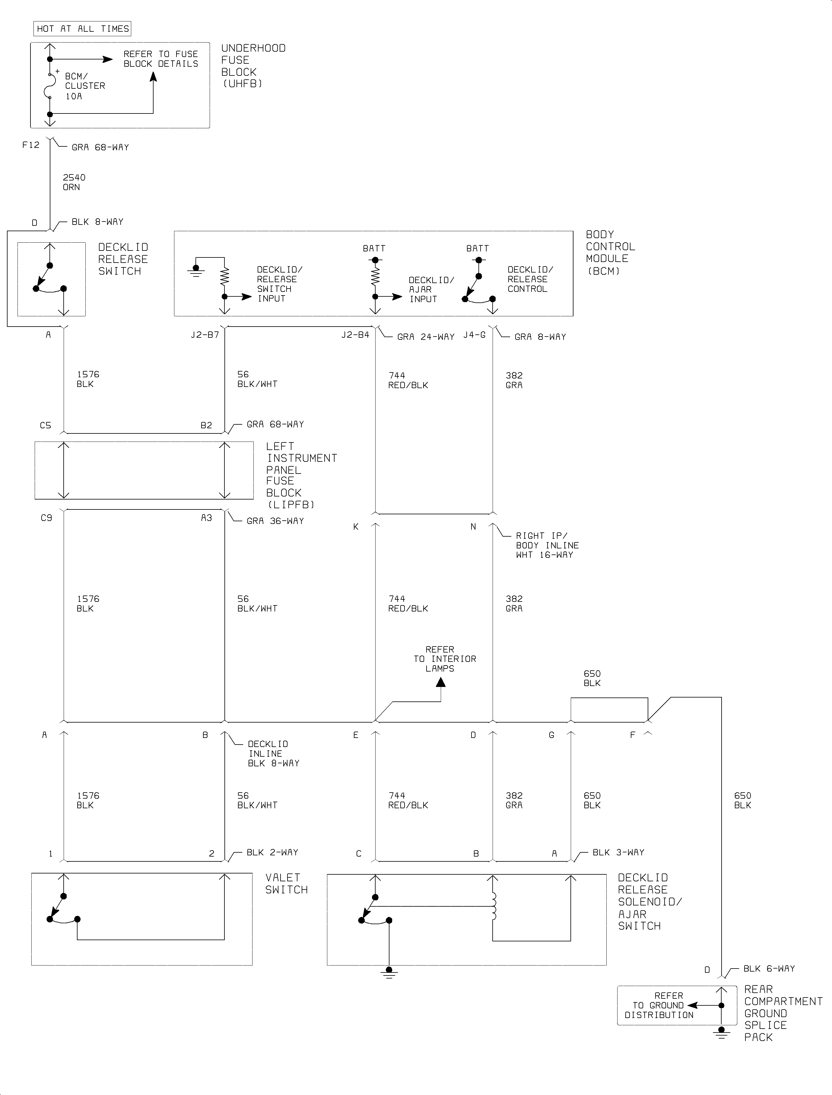
Figure 3:

(3 of 4) - Decklid Release


Object Number: 891076  Size: FP
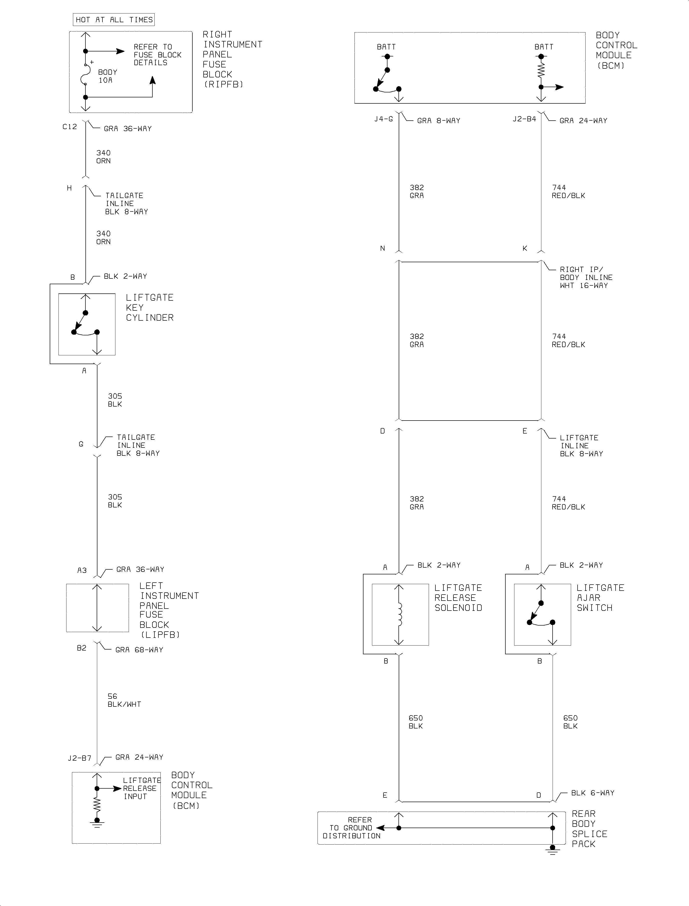
Figure 4:

(4 of 4) - Liftgate Release


Object Number: 891079  Size: FP